Pour programmer les PIC confortablement
Une évolution de ma platine de développement cette fois dédiée aux microcontôleurs PIC 80pins. Elle utilise le module pour 18F8722.
Elle reçoit:
2 joysticks
un potar 10k
un buzzer
16 leds
8 poussoirs
un connecteur pour LCD sur 8 bits
un emplacement pour module FTDI
6 sorties transistorisées
une alim 5vcc 1A pour modules externes
un CI 6 buffers pour remise en forme de signaux faibles
une LDR
Tous ces composants sont validés par des cavaliers.
Schéma:

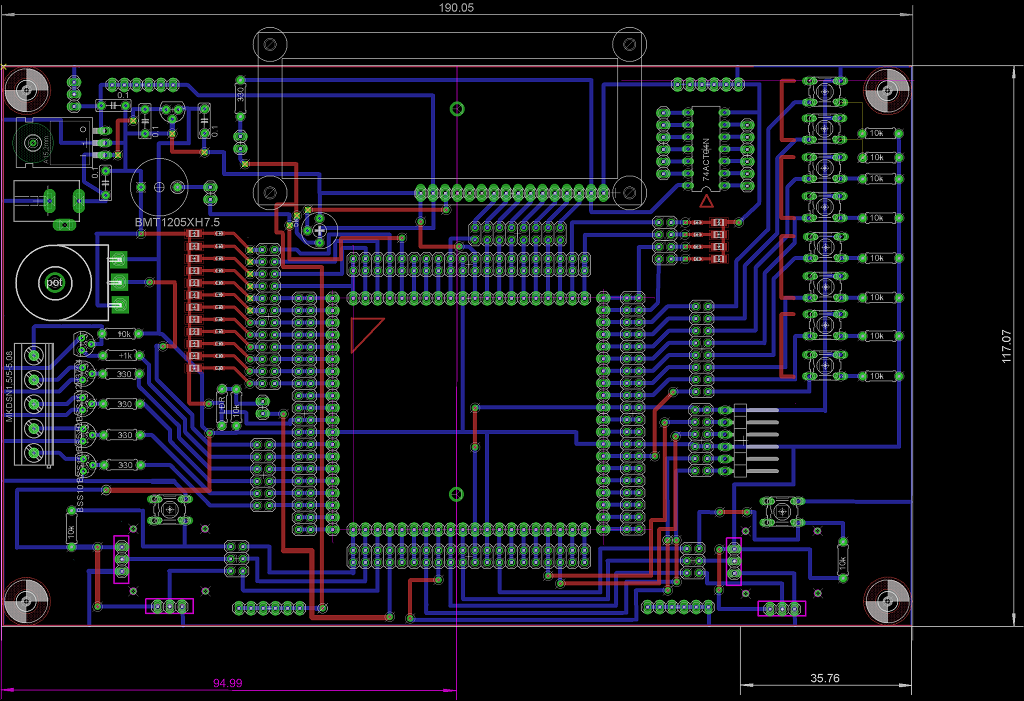
Dimensions du PCB 190mmx117mm.
Implantation:

CH4RL0TT3. toujours au boulot.
le PCB étant complexe il a été gravé en double-face, gravure de la face inf:

Face sup:

Montage des composants:.
Platine terminée équipée du module 18F8722 .
Au final cette platine était fonctionnelle mais me plaisait moyennement, une fois montée et validée j'ai eu de nouvelles idées d'amélioration et bien sur c'était trop tard. En clair elle n'était pas évolutive, j'ai dessoudé tous les composants et revu m'a copie. La nouvelle version va recevoir des connecteurs sur l'arrière pour pouvoir y rajouter des modules que je construirai à la demande (module visu, relais, commutations, audio, etc.).
La nouvelle implantation avec les connecteurs sur l'arrière du PCB. Beaucoup de pistes et de temps passé à l'étude, pas simple de connecter un CI 80 pins:.

Le nouveau PCB face TOP
Face BOTTOM
Platine terminée avec ses connecteurs d'extensions. On y trouve deux connecteurs d'alimentations 5vcc 1A et 12vcc, deux connecteurs pour le port D complet et des pins dispos d'autres ports. Pour simplifier le routage le LCD et les joysticks ont disparu, ils auront leur place sur des modules dédié.
Plan de brochage
