Pour programmer les PIC confortablement
La version V.4 pour les PIC 40 pins.
Elle reçoit:
8 leds
une LDR
un buzzer
7 poussoirs
un potar 10k
un emplacement pour module FTDI
3 sorties transistorisées
une alim 5vcc 1A pour modules externes
1 support à insertion nulle 40 pins
1 connecteur Pickit
PIC cadencé à 4Mhz, je me suis aperçu qu'aux fréquences d'horloge supérieures les fils Dupont qui servent aux liaisons se comportent en antennes et créent des accrochages HF.
Tous ces composants sont commutables par des cavaliers. Je n'ai pas cherché à placer trop d'accessoires sur cette platine, ils trouveront leur place sur les modules additionnels à enficher au dos de la carte.
Elle est pouvue au dos de connecteurs compatibles pour pouvoir utiliser les modules prévus pour la carte V.4 PIC 80 pins
Schéma:

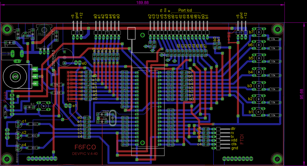
Dimensions du PCB 190mmx102mm.
Implantation:

Plan de brochage des ports, connecteurs et accessoires

PCB double-face
Platine équipée