 
Pour programmer les PIC confortablement
Etant rapidement arrivé au bout de la version 1, je suis passé à la version 2 un peu plus étoffée. Elle reçoit un écran LCD câblé en mode 4bits, une matrice LED 8x8, une sortie 3,3v, une sortie 5vcc 1A, 3 poussoirs, 5 leds, 1 afficheur 7 segments, 1 buzzer et un 
Mosfet pour la commande de périphériques un peu lourd. 
En plus du support 18pins elle est également équipée d'un support 40pins et d'une horloge 20Mhz, chaque support à sont port Pickit propre, ce qui pourra permettre de les utiliser ensembles avec des programmes différents (liaison I2C par exemple). 
La platine est alimentée de 6 à 12vcc et les deux supports de CI reçoivent du 5vcc 100mA. La plaque mesure 150x113mm.
Il y a largement de quoi faire joujou, apprendre la programmation des PIC pour les débutants et développer des applications pour les plus aguerri.
Tous les composants seront reliés par des fils de liaison type Dupond, ce qui laisse une très grande flexibilité aux montages possibles.
J'ai eu quelques problèmes d'accrochages H.F avec les fils de liaison qui servaient d'antenne quand j'utilisais le support 40 pins, j'ai baissé la fréquence d'horloge en remplaçant le quartz par un 4Mhz et le problème à été résolu.
Schéma:

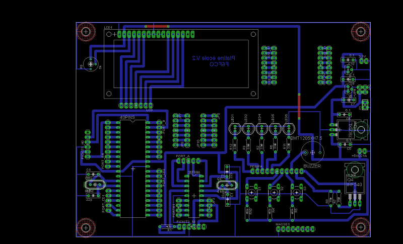
Implantation:

Vu le monde présent sur la plaque il faut un plan de brochage des ports et périphériques pour s'y retrouver:

Gravure avec CH4RL0TT3.:
L'afficheur 7 segments et la matrice 8x8 nécessitent des résistances en série avec les leds, comme ces composants existent sur le marché dans une multitude de packages et brochages différents j'ai choisi d'intégrer les résistances dans certains cordons de liaison dédiés.
La platine terminée, Enjoy...