bandeau

Affichage à tube IV21


En cherchant bien on trouve encore sur le net des tubes à affichage fluorescent Russes du temps de la guerre froide. La bonne occasion de se faire une belle petite bidouille sortant de l'ordinaire. Il faut bien les choisir, certains nécessitent des HT d'au moins +150v pour fonctionner, d'autres se contentent d'une basse tension. L'IV21 est de ceux-là, je m'en suis servi pour faire un affichage vintage à mon VFO DDS.
Le VFO DDS et la partie affichage ont chacun leur atmega328 et communiquent par liaison série.




Des tubes IV21 à coté d'un FCOduino, pas gros...

Drivers

Première chose à faire: récupérer le "datasheet" d'époque.

Drivers

Ensuite pondre un petit schéma de montage pour pouvoir le piloter par arduino.

Drivers

Petit passage en 3D pour décider à quoi çà ressemblera au final et comment on va faire çà, il faut que çà reste rétro...

Drivers

Le tube ayant de longues pattes fragiles, étude et gravure à la CNC d'un socket de prototypage pour pouvoir l'enficher sur la breadboard, le support définitif sera plus réduit. Ce support me servira par la suite pour d'autres expériences sur le sIV21.

Drivers Drivers


Pondage de schémas propres d'après les croquis tous pourris.

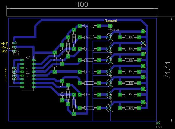
Principe: l'affichage sera multiplexé, c'est à dire qu'un balayage allumera un seul digit à la fois parmi les 8, la persistance rétinienne fera le reste. La sélection des bons segments par digit sélectionné sera effectuée par un étage décodeur, j'ai utilisé un SN7447 par nostalgie de l'époque TTL et aussi parce que j'en avais un dans mon tiroir. L'effet de multiplexage atténue la luminosité des digits, pour pallier à cela je les ai sur-alimenté à 30v par un étage multiplicateur de tension qui est situé sur la platine multiplexage.



Etage décodage: Un SN7447 vieux mais taillé pour çà, la HT de 30v est commutée par des NPN:

Drivers

Etage multiplexage: Assuré par un Atméga328, il reçoit les infos du DDS, les décode et pilote les digits du tube.

Drivers

Prototypage sur breadboard et premiers essais. Mise au point du multiplicateur de tension:

Drivers Drivers Drivers Drivers

Victoire ! affichage de la fréquence 14030 Khz

Drivers




Tout le bouzin fonctionnant bien il s'agit maintenant de graver les circuits imprimés, histoire de faire un truc propre.



La platine décodage:

Drivers

La CNC pour graver les PCB c'est quand même le top, je ne veux plus entendre parler de perchlo.

Drivers

La platine multiplexage:

Drivers Drivers

Un socket plus petit:

Drivers Drivers

Pour faire plus joli, une plaque leds pour éclairer le tube par dessous:

Drivers Drivers



Déjà bien plus propre.

Drivers

revérifiage que la Loi de Murphy n'est pas passée par là... c'est bon çà touille !

Drivers

Et c'est là que l'idée en 3D devient réalité. Tout çà méritait bien un beau socle en noyer.

Drivers


Mélange des technologies, un VFO DDS moderne associé à un bel affichage à VFD Russe du siècle dernier.

Drivers

Le rétro-éclairage par leds çà pète bien.

Drivers



Futur projet, la même chose avec son grand frère, l'IV18.

Drivers

Le code de la partie DDS.





Le code de la partie affichage IV21.






Fichiers Eagle

Decodage.sch
Decodage.brd
Multiplex.sch
Multiplex.brd
IV21leds.sch
IV21leds.brd
Socket.sch
Socket.brd





retour