70cm Wide-Band TRX --
Description to the kits of Gigatech

Martin Liebeck, DL2ZBN @ DB0GV, Ingelheimerstr. 1, 64295 Darmstadt
Alexander Kurpiers, DL8AAU @ DB0ZDF, Ludwigshöhstr. 77, 64285 Darmstadt

Summary

A transceiver concept is introduced for Duplex operation, which enables data-transfer with baud rates about 100 kBauds in the 70cm-Band. The modules are intended for the application on the late 200 kHz-width Duplex channel between 439,700 MHz and 434,900 MHz. First prototypes were introduced on the PR-convention in April '97 in Darmstadt. Since then, the done experiences led to detail-improvements, that into this text has flowed in.

1 High-Speed Packet-Radio -- for what?

Narrow-band-network-entries in the 25kHz grid with 9600 or 1200 bauds have already belonged for over 15 years to the stand of the technology and have established in wide parts of Europe covering its surface.

That extend to the Connecten of DX-Clusters, a Convers-round or a Mailbox with an ASCII-terminal at present, transfer-speeds would use mostly from. However for many possible new applications, entries are too slow, also 9600 bauds about the factor of 10.

Examples for such applications here are Mailboxes with HTML-format, digital language-transfer or also real-time picture-transfer with ISDN-Quality, named. The construction of Link paths, that suffices these requests, already strides ahead. What is still fully missing until now, is efficient user-accesses.

2 Requested-profiles

At present, only one single channel is intended wide band-entry with 200kHz wide in the 70cm-Band for Packet. Since is not probably reckoning with more channels in foreseeable time, the Transceiver can be lent to one channel activity and so that slips an operator-surface to the frequency-adjusted. The Transceiver shall be employable on Digi and User side, however.

The Tx/Rx switch-time should be smaller than 1ms in order to give not away the advantages of the high transfer-speed through long TX-Delay times again.

If comparable hinterlands should be reached entries with 9600 bauds, the S/N must be, because of the bigger width of the receiver, approximately about 10dB higher. This can be reached by increase of the transmission-power about 10dB or through the application of scanners.

For the application with unfavorable location-circumstances and at Digipeaters, we recommend a final stage with approximately 20W output-power for the moment. First experiences show that is usually also sufficient more inferior power. Therefore, we introduce also a smaller final stage with 2-7W output-power here.

The Transceiver should suffice following requests:

Width 200kHz
Modulation-type FSK
Baud rate 76,8 to 115,2 kBauds
Modulation-width 100Hz - 80kHz
Tx/Rx switch-time <1ms
Channels 1, switchable for Digi or User
HF-output-power 20W, (perhaps reducible on 2W)
Working-tension 12V

In the Packet-Radio-Convention '97 [2, 76800 bauds in the 70cm-Band ] in Darmstadt was introduced by us a transceiver concept that suffices the requests named above. A detailed construction-instructions to this appliance appeared in the Adacom-notebook 10 [3]. The experiences with the first prototypes and delivery-problems as well as price of the Filter put by us has led to some circuit-alterations, that are introduced here.

3 Concept

The concept-finding became extensively represented in [2, 76800 bauds in the 70cm-Band] and the related conference. The result should be shown here only shortly. The transmitted FSK-Signal is generated by modulation of a VCO, that is stabilized with a slow PLL in its frequency. That sharpen-filters of the PLL is lent to a border-frequency of 40Hz. Hereby, Bit-rates can still be transferred until down to 38,4 kBauds. A so slow PLL can only temperature- and age-conditions long-time-driften compensate. All repercussions, that itself from the Tx/Rx switch yields, no frequency-alterations may evoke. Therefore several buffer-stages must be inserted between oscillator and first switched stage and the care-tensions of the single stages shall be coupled as well as possible. This is with justifiable expenditure only through division in 3 modules, receiver, transmitter and final stage, to reach. On this occasion only the final stage is switched.

[There is a picture here!]

Illustration 1: Block-diagram of total-concept

Illustration 1 shows the division into the 3 components: Transmitter-control, receiver and final stage. Transmitter, receiver and the 7W final stage are accomodated in tinplate-case of 74 * 111 * 35 mm. The 20W final stage, can be installed into an Alu-founded-case with a cooler screwed.

4 Realization

4.1 Transmitter

The transmitter uses in contact at [1] a VCO on the end-frequency with one BF979 and a 20mm tall play Semirigid as Schwing-circle inductivity. The VCO is stabilized with the PLL-IC SDA3302-5 of Siemens. The sharpen-frequency of the PLL lies with 40Hz. The SDA3302 possesses a solid Vorteiler for the reference-frequency. With it would use 6.4MHz quartzs a channel-grid of 100kHz emerges. For other applications, the PLL can be programmed in this grid at will.

[There is a picture here!]

Illustration 2: Transmitter-control block-diagram

The programming of the PLL takes place I2C-Bus over one with one PIC12C508 of Arizona micro-chip (File to the PIC-Program). This RISC-Processor in the 8pol-DIL casing possesses an internal Reset-logic and also an internal RC-Oscillator to the clock-production.

It turned out with the prototypes that the internal Reset-logic only had the desired effect on very deep tension-being-breaks. The PIC-Processor works reliably until under 3V, however the PLL-IC loses the programming. In order to prevent that the transmitter-control is driven with wrong programming then, an external Reset-switch, that responds certainly also with low tension-being-breaks and introduces the new-programmingg of the PLL, was integrated.

With a Reset, four frequency-telegrams are sent by the processor with four different chip-addresses over the I2C-Bus. Hereby, all combinations are covered from RX or TX and User or Digi. With a Jumper at the Adress-Select-Pin of the respective SDA3302, his chip-address is put in and so that selected the matching frequency-telegram.

At the VCO is connected a buffer-stage BF960, with a Dual-Gate Mosfet. This became chosen because of the very low repercussions from output to the input (S|12|^2 from < -40 dB) and provide a good decoupling with it to the oscillator. A power of 3dBm is available at the output of the BF960.

The increase of the frequency-stability of the oscillator with load-alterations at the output still follows BFR90 two more buffer-stages with ever one. Each stage has a reinforcement of 11dB. In order to reach an output-power of 10dBm and another decoupling, two 7dB pads are still connected in series the transistor-stages. These provide the transistor-stages a good adaptation completely additionally as well.

In order to reach a good decoupling of the tension-care for the single stages, 3 tension-regulators find application. A 78L05 for the PLL and the processor and per a 78L09 for oscillator and first buffers and for the two BFR90.

As important for low phase-flush of the oscillator, an additional filtration of the care-tension has itself (R10, C22, C7, C29) proved which sinks the intoxication-side-ribbons in 100kHz spaces of the bearer about more 20dB.

[There is a picture here!]

Illustration 3: Transmitter diagram


4.1.1 Construction

The circuit board consists on 1,5mm Epoxid base-material of double-sided concealed. The upper side offers an almost universal mass-surface. If no through-contacted circuit board is used, leading prefabricated parts must be soldered after mass in principle also on the mass-side. The 20mm tall outside-wrap of the Semi-Rigid-Cable and a side of the inside-leader is soldered flat with the mass-side. The two BFR90 are installed with the labeling downward. The labeling of the BF979 and the BF960 shows upward (mass-side). The Drain-Connection of the BF960 is marked by a longer connection-leg. The Source-Connection of the BF960 should lead with circuit boards without through-contact on the shortest way to the mass-side and soldered there. The SDA3302-5, one may not equip with setting.

As output-terminal, a BNC-connector can be used. One installs C13 between method-pin of the socket with the circuit board "externally" directly then. A SMC or SMA-Beech, that is soldered directly on the leader-track, is also possible for example - electrically sure favorable, but these sockets are not so current.

4.1.2 Tuneup

In order to enable Frequency-measurement at the test-points 2 and 3, the PLL-IC must be switched into a testmode. A 330 ohm resistance becomes externally soldered from pin 7 of the PIC12C508 to mass on the circuit board-underside. In the diagrams, this resistance is marked as R_TEST. After taken place tuneup don't forget the unsoldering of the resistance!

As next, the application of the transmitter definitely turns JP1 with Jumper for User or Digipeater. For the operation with the User (434,900 MHzes) must be pulled the Jumper. The care-tension, on which the programming of the PLL-IC takes place through the PIC, is positioned now first. With faulty programming, LED D2 shines. If everything is in order, it flashes only shortly and stays away then.

At TP2, the phase-comparison-frequency of the PLL is to be done as TTL rectangle-signal. With Trimmer C24 is balanced the frequency on 12,5kHz. On no account, one should try to measure the frequency of the 6,4 MHz quartz directly. This swings would be detuned also with a good touch-head too much into series-resonance and its vibration-frequency.

The avc voltage of the PLL is available at TP1. When the slow spinning the Sky-Trimmers C10 should have gotten ready these for 4 to 5V. The Trimmer on this occasion virtually stands in middle-position. If the avc voltage lies about 9V, so the frequency of the VCO, that Trimmer must, become out-turn too deeply further. If she/it lies over 0V barely, so the capacity of the Trimmers must be increased. The tuneup of the transmitter is already finished with it.

The VCO-Frequenz divided through the PLL-IC can be removed at TP3. With gerasteter PLL, 12,5kHz are also to be done here. The test-point is not necessary to the tuneup, with a possibly necessary debugging can be checked here however also without 500 MHz counters, whether and where the VCO swings. The division-factor of the PLL with User-operation amounts to 34792.

In order to reach a mould of the output-spectrum of at least 40dB at the channel-borders, the lifting may not be bigger than 25-30kHz with a baud rate of 76,8kBaud. In order to avoid disturbances in the neighbour-channel, the modulation-tension should be put in at the modem-output smaller than 500mVss.

With our pattern-constructions, we have measured following collector - as well as Drain-tensions in the method: T1 6V, T2 8V, T3 5,2V, T4 4,2V. The output-power lay with all based prototypes over 10mW barely.

4.2 Receiver

As input-stage, a modern Bipolar transistor is put in AT41586 of HP. The erzielbare intoxication-number is sufficiently and the input-stage becomes so big-signal-solid. To the selection and suppression of the mirror-frequency follows a 3-poliges helix-filter.

From reasons of the übersteuerung stability, we wanted to put in a Fernsehtuner-IC for mixers and oscillator. That in [1] would use TDA5030 is manufactured no longer of Philips meanwhile. First election would have been the TDA5630. Unfortunately, this IC is not beschaffbar at this time, so that is used a TDA5331T. This has a mixer-input with a Impedanz close to 50Ohm and a low-ohm-y SAW-Filter driver. Both fits into the receiver-concept well.

[There is a picture here!]

Illustration 4: Receiver block-diagram

The symmetrically based oscillator of the TDA5331 is stabilized with a PLL. One uses like in the transmitter also a SDA3302-5 of Siemens. This concept is more flexible and also more inexpensive than the usual solution with quartz and Verdreifacher. In the first prototype, a processor, that took on the control of the PLL-ICs in transmitter and receiver, was intended only in the transmitter. Since that of us is cheaper than the 4 started PIC12C508 as processor for the external I2C-Bus necessary Durchführungs-Kondensatorens in the meantime, also the receiver receives his/its own PIC. After the programming of the PLL-ICs, the PIC goes become relax in the Sleep-Mode and the Prozessor-Clock. Disturbances of the receiver are not to be been afraid therefore.

A bigger problem tossed up the procurement of a suitable filter for the first ZF with approximately 200kHz width. We have a SAW-Filter with 41.7MHz in the middle-frequencies after longer search and a width of 300kHz found. Unfortunately, this is filter relatively expensive. Differently to that in [2, 76800 bauds in the 70cm-Band] and [3] published circuits is now put in the clearly more affordable filter TFS80B with 80MHz in the middle-frequencies. Through the flexible concept of the receiver, the necessary adaptations last in borders.

As frequency for the second ZF doesn't come because of the required big width 455kHz in consideration. With 10,7MHz, ceramics-filters stand for radio-receiver by the disposal, that a matching width has and is sufficient their group-term for data-application. As IC for the second ZF, one uses the SA626 of Philips. It is intended for the direct connection of ceramics-filtering with 330Ohm Impedanzes and is contained as well as oscillator, mixers also as limitter-transistor, FM-Demodulator and an extremely fast RSSI (Received signal strength indicator - an output for a logarithmic field-strength-ad) -output. This is used with a Komparator with adjustable threshold also as DCD together.

Like also in the transmitter is looked after the single modules with own tension-regulators in order to avoid uncoupling.


[There is a picture here!]

Illustration 5: Receiver diagram 1/2



[There is a picture here!]

Illustration 6: Receiver diagram 2/2

4.2.1 Construction

The hints to the transmitter are applied equivalently also to the receiver. For the spool L5 becomes two-and a half meanders 1mm silver-wires about a 5mm thorn (for example shaft of a 5mm driller) wound. The mounting of the SMD-ICs in the so-casing necessitates a little skill and takes place with an as hot as possible soldering-iron with fine top the best and suitable solder (ever more thinly the better). The basis-pin of the at the beginning of-transistor AT41586 is beveled. With circuit boards without through-contact, the Emitter-Anschlüsses of this transistor must be connected over two hollow-riveting with the mass-surface on the upper side.

4.2.2 Tuneup

The receiver is almost tuneup-free like the transmitter-control. The tuneup of the PLL takes place analogously to the transmitter - the names of the test-points are identical. No Trimmer is intended for the tuneup of the VCO however. The frequency is put in stattdessen by changing of the spool L5. If the avc voltage lies at TP1 with 9V, so the frequency of the VCO is too deeply and the spool must pull apart or, if that is not enough, is shortened. If she/it lies over 0V barely, the spool is compressed as well as is extended. After the tuneup, the tension should lie at TP1 between 4 and 5V. The oscillator swings 80 MHzes below the reception-frequency.

The Demodulatorkreis Fi5 is balanced without at the beginning of-signal with an oscilloscope at the NF-output on maximum tension and best " symmetry " of the flush. Fi1 and L2 become with weak at the beginning of-signal (for example from corresponding gejumperten transmitter-control without antenna) on maximum tension at the RSSI-output put in. Possibly, the own-flush of the receiver for this also already suffices. Without at the beginning of-signal, 350 to 450mV should lie flat after taken place tuneup on the RSSI-output - the copy-scatters with the SA626 is rather high here. One still balances completing R23 so that exactly " low " is without at the beginning of-signal of the DCD-output.

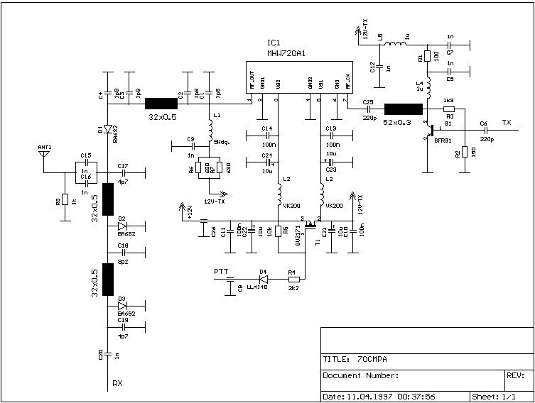
4.3 20W final stages

The final stage is in contact at [1] about a 20W hybrid-module around based. These modules are offered by different manufacturers and are been often available also inexpensive on flea-markets. Most hybrid-modules require a tax-power of 20dBm. Therefore, another transistor-stage is connected in series the module with 10dB fortifications. Still the final-stage-component takes on the antenna-switch for transmitter and receiver and provides the necessary upper-wave-suppression.


[There is a picture here!]

Illustration 7: 20W final stages diagram


4.3.1 Construction

Through the almost nonstop equipment with SMD prefabricated parts, the application of a through-contacted circuit board is or from hollow-riveting as through-contact near all after mass of leading prefabricated parts absolutely necessary. The BUZ171, one installs standing vertically. The labeling points in direction of the module. The labeling of the BFR91 is legible from the equipment-side from. For the spool L1 is wound 9 meanders 1mm silver-wires about the shaft of a 5mm driller.

For the application in Duplex-systems without antenna-switches, one should equip the transmission-stage low-passport-filter, since it contributes to the suppression of upper-waves. The diode D1 becomes through a matching condenser (approximately 1nF) replaces and the diodes D2 and D3, the condensers C17 to C20 as well as R6, R7, L1 and C9 can remain unequipped.

Since hybrid-modules have a bad efficiency, one should keep an eye on a good refrigeration. One must heed with the dimension of a cooler for a Duplex-Digipeater furthermore, that these Digis have a transmitting-time of near 100%. The application of heat-conductor-paste only recommends itself, if the module possesses mass-connections. Lead the mass against it across the cool-flange, this is direct, therefore without heat-conductor-paste, to connect with the circuit board-mass.

4.3.2 Tuneup

Bases, switches on, ready. The big final stage is tuneup-free.

4.4 2-7W final stages

The final stage is built about the 7W linear-module M57797MA of Mitsubishi around. Since the power of the transmitter-control of 10dBm is not enough for this module, another transistor-stage is intended BFR91 with one. In the final stage-component, the antenna-switch is still accommodated for transmitter and receiver as well as a low-passport-filter for the upper-wave-suppression.
[There is a picture here!]

Illustration 8: 2-7W final stages diagram


4.4.1 Construction

The final stage is equipped almost completely with SMD prefabricated-parts in order to enable a nonstop mass-surface on the circuit board-rear. This relieves the montage of a cooler. It can be screwed together flat with the mass-surface of the circuit board and the module. The cooler should have one somewhat smaller base as the tinplate-casing, so it can dunk some mm into the casing.

Since drills are not possible on the circuit board through the mechanical construction, the few conventional prefabricated parts must (T1, IC2, L2, L3 and R9) on the prefabricated part-side is soldered. This first appears somewhat strange, no big problem represents with the few prefabricated parts however. C15 and R8 don't become put on the circuit board but externally-supported. One installs C15 between the method-pin of the antenna-socket and the circuit board. R8 serves the drainage of statics on the antenna-management and is soldered by the method-pin of the antenna-socket to the tinplate-casing.

For the spool L1 is wound 9 meanders 1mm silver-wires about the shaft of a 5mm driller. Afterwards the spool is being pulled apart carefully now generally that the meanders touch themselves at no position. The labeling of the BFR91 points in direction of the equipment-side. The application of heat-conductor-paste between module and cool-bodies doesn't recommend itself, since the module is connected only over the cool-flange with mass.

4.4.2 Tuneup

The final stage has only one tuneup-point - the Poti R9. With this, the output-power can be put in between 2 and 7W. The power-statement of Mitsubishi is rather somewhat conservative. The maximum output-power of our sample-buildings lies with 10W.

5 The total-system

For the operation at the Digipeater, one requires to that here described modules another Duplexer additionally. This is often available with good quality on the Surplus-market and is also expelled by professional suppliers again. Here, the prices lie in the magnitude of the entire remaining system however.

For Fullduplex-operation, the modules should preferably be connected with double shielded coax-cable together, in order to avoid Übersprechen. RG223 or RG214 offer themselves here.

To the completion of the system on the User-side, the connection is still missing between Transceiver and PC - the modem as well as the TNC. The PR-standard-equipment - a TNC2 with a TF in the Hostmode - is already desperately overtaxed also with at most possible tuneup with a throughput >19k2. Plugin-modems like PAR96 or PICPAR behave similarly. At this time probably only relatively expensive hardware-solutions, like RMNC or TNC3, in question, come here. That offers a base for a software-solution modem-adapter for the EPP described in [4]. It is probably available in easily changed form from March '98 with Baycom.

6 Reviews and outlook

Completing, we thank the many stimulations and tips to Wolf-Henning Rech, DF9IC.


Appendix


At literature

[1] Bloch, M., DF2VO; Sessler, P., DF3VI; Rech, W. -H., DF9IC: 70-cm-FM-Baugruppen for Duplex-Digis and Phonie-Relais, ADACOM magazine 5, S. 11-30, 1993.

[2] Liebeck, M., DL2ZBN; Kurpiers, A., DL8AAU: High-Speed Packet-Radio - a transceiver concept for the 70cm-Band, Skriptum 13. International Packet-Radio Convention, Darmstadt 1997, S. 35-45.

[3] Liebeck, M., DL2ZBN; Kurpiers, A., DL8AAU: High-Speed Packet-Radio - modules for the 70cm-Band, ADACOM magazine 10, S. 7-22, 1997.

[4] Rech, W. -H., DF9IC, et al,: A modem-adapter for the EPP, Skriptum 13. International Packet-Radio Convention, Darmstadt 1997, S. 46-51.

B piece-list

C equipment-plans

D errata


Copyright © 1997
This page was created by DL2ZBN, Sunday, 28. December 1997
Most recent revision Sunday, 22. February 1998
Translated by EB7CJO. Latest revision 10 July 1998