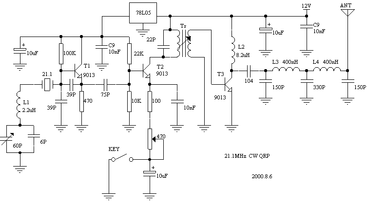
21MHz CW QRP

这个电路是几年前看了国内翻译的日本《业余无线电手册》一书中的7MHz 1W CW QRP电路,当时想按图装一台,但有些元件的型号找不到。于是就用手头的元件一边装一边试,此电路实测有0.6-0.8W的输出功率,谐波抑制可达40dB,频率可变范围约十几KHz(与所用晶体特性有关),耗电约200毫安。
图中的L1、L2用普通的色码电感,L3、L4用的是随处可以买到的直径5毫米、内装M4磁芯的那种。买回来将原来的线拆掉只要骨架,用0.3毫米左右的漆包线绕十圈左右。Tr是10×10毫米中周,初级绕10圈中心抽头,次级绕3圈。只要有台示波器此电路很容易装调成功。