![]()
Com o passar dos anos, a indústria dos dispositivos semicondutores foi crescendo e desenvolvendo componentes e circuitos cada vez mais complexos, a base de diodos. Em 1948, na Bell Telephone, um grupo de pesquisadores, liderados por Shockley, apresentou um dispositivo formado por três camadas de material semicondutor com tipos alternados, ou seja, um dispositivo com duas junções. O dispositivo recebeu o nome de TRANSÍSTOR.
O impacto do transístor, na electrónica, foi grande, já que a sua capacidade de amplificar sinais eléctricos permitiu que em pouco tempo este dispositivo, muito menor e consumindo muito menos energia, substituísse as válvulas na maioria das aplicações electrónicas. O transístor contribuiu para todas as invenções relacionadas, como os circuitos integrados, componentes opto-eletrônicos e microprocessadores. Praticamente todos os equipamentos electrónicos projectados hoje em dia usam componentes semicondutores.
As vantagens sobre as difundidas válvulas eram bastantes significativas, tais como:
Hoje em dia as válvulas ainda sobrevivem em alguns nichos de aplicações e devido ao romantismo de alguns usuários.
O principio do transístor é poder controlar a corrente. Ele é montado numa estrutura de cristais semicondutores, de modo a formar duas camadas de cristais do mesmo tipo intercaladas por uma camada de cristal do tipo oposto, que controla a passagem de corrente entre as outras duas. Cada uma dessas camadas recebe um nome em relação à sua função na operação do transístor, As extremidades são chamadas de emissor e colector, e a camada central é chamada de base. Os aspectos construtivos simplificados e os símbolos eléctricos dos transístores são mostrados na figura abaixo. Observe que há duas possibilidade de implementação.
O transístor da esquerda é chamado de NPN
e o outro de PNP.
O transístor é hermeticamente fechado em um encapsulamento plástico ou metálico de acordo com as suas propriedades eléctricas.
2.1 - Características Construtivas
O emissor é fortemente dopado, com grande número de portadores de carga. O nome emissor vem da propriedade de emitir portadores de carga.
A base tem uma dopagem média e é muito fina, não conseguindo absorver todos os portadores emitidos pelo emissor
O colector tem uma dopagem leve e é a maior das camadas, sendo o responsável pela colecta dos portadores vindos do emissor.
Da mesma forma que nos diodos, são formadas barreiras de potencial nas junções das camadas P e N.
O comportamento básico dos transístores em circuitos electrónicos é fazer o controle da passagem de corrente entre o emissor e o colector através da base. Para isto é necessário polarizar correctamente as junções do transístor.
Polarizando directamente a junção base-emissor e inversamente a junção base-coletor, a corrente de colector IC passa a ser controlada pela corrente de base IB.

Este efeito amplificação, denominado ganho de corrente pode ser expresso matematicamente pela relação entre a variação de corrente do colector e a variação da corrente de base , isto é:
![]()
3.1 - Tensões e Correntes nos Transístores NPN e PNP

Aplicando as leis de Kirchoff obtemos:
IE = IC + IB
NPN: VCE = VBE + VCB
PNP: VEC = VEB + VBC
4 - Classificação dos Transístores
Os primeiros transístores eram dispositivos simples destinados a operarem apenas com correntes de baixa intensidade, sendo, portanto, quase todos iguais nas principais características. Com o passar dos anos, ocorreram muitos aperfeiçoamentos nos processos de fabricação que levaram os fabricantes a produzirem transístores capazes de operar não só com pequenas correntes mas também com correntes elevadas, o mesmo acontecendo com às tensões e até mesmo com a velocidade.
O estudo das características principais é efectuado por famílias (grupo de transístores com características semelhantes), que são:
|
Uso Geral |
Pequenos Sinais Baixas Frequências Correntes IC entre 20 e 500mA Tensão máxima entre 10 e 80 V Frequência de transição entre 1 Hz e 200 MHz |
|
Potência |
Correntes elevadas Baixas frequências Correntes IC inferior a 15A Frequência de transição entre 100 kHz e 40 MHz Uso de radiadores de calor |
|
RF |
Pequenos sinais Frequência elevada Correntes IC inferior a 200mA Tensão máxima entre 10 e 30V; Frequência de transição em 1,5 GHz |
Os transístores podem ser utilizados em três configurações básicas: Base Comum (BC), Emissor comum (EC), e Coletor comum (CC). O termo comum significa que o terminal é comum a entrada e a saída do circuito.

5.1 - Configuração BC
5.2 - Configuração CC
5.3 Configuração EC
Esta configuração é a mais utilizada em circuitos transistorizados. Por isso, os diversos parâmetros dos transistores fornecidos pelos manuais técnicos têm como referência a configuração emissor comum.
Podemos trabalhar com a chamada curva característica de entrada. Nesta curva, para cada valor constante de VCE, variando-se a tensão de entrada VBE, obtém-se uma corrente de entrada IB, resultando num gráfico com o seguinte aspecto.

Observa-se que é possível controlar a corrente de base, variando-se a tensão entre a base e o emissor.
Para cada constante de corrente de entrada IB, variando-se a tensão de saída VCE, obtém-se uma corrente de saída IC, cujo gráfico tem o seguinte aspecto.

Através desta curva, podemos definir três estados do transístor, o CORTE, a SATURAÇÃO e a DATIVA
Para a configuração EC a relação entre a corrente de saída e a corrente de entrada determina o ganho de corrente denominado de b ou hFE (forward current transfer ratio)
![]()
O ganho de corrente b não é constante, valores típicos são de 50 a 900.
Exemplo 1 - Dadas as curvas características de entrada e saída de um transístor NPN, determine:
a) A corrente na base para VBE=0,8
b) O ganho de corrente b
c) Um novo ganho de corrente b , caso a corrente IB dobre de valor.



6 - Os Limites dos Transístores
Os transístores, como quaisquer outros dispositivos têm suas limitações (valores máximos de alguns parâmetros) que devem ser respeitadas, para evitar que os mesmos se danifiquem. Os manuais técnicos fornecem pelo menos quatro parâmetros que possuem valores máximos:
Na configuração EC, PCMAX = VCEMAX.ICMAX
Exemplos de parâmetros de transístores comuns.
|
Tipo |
Polaridade |
VCEMAX (V) |
ICMAX (mA) |
b |
|
BC 548 |
NPN |
45 |
100 |
125 a 900 |
|
2N2222 |
NPN |
30 |
800 |
100 a 300 |
|
TIP31A |
NPN |
60 |
3000 |
20 a 50 |
|
2N3055 |
NPN |
80 |
15000 |
20 a 50 |
|
BC559 |
PNP |
-30 |
-200 |
125 a 900 |
|
BFX29 |
PNP |
-60 |
-600 |
50 a 125 |
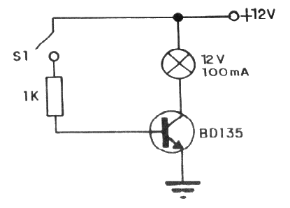
A utilização do transístor nos seus estados de SATURAÇÃO e CORTE, isto é, de modo que ele ligue conduzindo totalmente a corrente entre emissor e o coletor, ou desligue sem conduzir corrente alguma é conhecido como operação como chave.
A figura abaixo mostra um exemplo disso, em que ligar a chave S1 e fazer circular uma corrente pela base do transístor, ele satura e acende a lâmpada. a resistência ligada a base é calculado, de forma que, a corrente multiplicada pelo ganho dê um valor maior do que o necessário o circuito do coletor, no caso, a lâmpada.

Veja que temos aplicada uma tensão positiva num transístor NPN, para que ele sature e uma tensão negativa, para o caso de transístores PNP, conforme mostra a figura abaixo.

9 - Polarização de Transístores
9.1 - Ponto de Operação (Quiescente)
Os transístores são utilizados como elementos de amplificação de corrente e tensão, ou como elementos de controle ON-OFF. Tanto para estas como para outras aplicações, o transístor deve estar polarizado correctamente.
Polarizar um transístor é fixá-lo num ponto de operação em corrente contínua, dentro de suas curvas características.
Também chamado de polarização DC, este ponto de operação (ou quiescente) pode estar localizado nas regiões de corte, saturação ou altiva da curva característica de saída.
Os pontos QA, QB e QC da figura a seguir caracterizam as três regiões citadas.
QA: Região activa
QB: Região de saturação
QC: Região de corte

A recta de carga é o lugar geométrico de todos os pontos de operação possíveis para uma determinada polarização.
Podemos defini-la a partir de dois pontos conhecidos.

9.3 - Circuitos de Polarização EC
Nesta configuração, a junção base-emissor é polarizada directamente e a junção base-coletor reversamente. Para isso, utilizam-se duas baterias e duas resistências para limitar as correntes e fixar o ponto de operação.

Análise da malha de entrada: RB.IB + VBE = VBB
então,
![]()
Malha de saída: RC.IC+VCE=VCC
9.3.1 - Circuito de polarização com corrente de base constante
Para eliminar a fonte de alimentação da base VBB, pode-se utilizar somente a fonte VCC.

Para garantir as tensões correctas para o funcionamento do transístor RB deve ser maior que RC.
Equações:
e ![]()
Neste circuito, como VCC e RB são valores constantes e VBE praticamente não varia, a variação da corrente de base é desprezível. Por isso este circuito é chamado de polarização EC com corrente de base constante.
Exemplo 2: Dado um transístor com b =200 e uma fonte de 12V, determinar as resistências de polarização (valores comerciais) para o ponto de operação VCEQ=VCC/2, ICQ = 15mA e VBEQ=0,7V
OBS.: Este circuito de polarização apresentado é bastante sensível a variações de temperatura. Por seu ponto de operação ser bastante instável, o seu uso é restrito ao funcionamento como chave electrónica.
9.3.2 - Influência da temperatura
Nos transístores a temperatura afecta basicamente os parâmetros b , VBE e a corrente de fuga.
A variação de VBE é desprezível, porém a corrente de fuga e o ganho b podem ter variações acentuadas, ocasionando variações na corrente de coletor, sem que haja variações na corrente de base, deixando o circuito instável.
9.3.3 - Circuito de Polarização com corrente de Emissor constante.
Neste circuito de polarização é inserido uma resistência RE entre o emissor e a fonte de alimentação.

A ideia é compensar possíveis variações de ganho devido a mudanças de temperatura.
Se houver um aumento de ganho, haverá aumento de IC, com aumento de VRC e de VRE e diminuição de VCE. Mas devido ao aumento de VRE a corrente de base diminui, induzindo IC a uma estabilização.
Perceba que no circuito anterior esta variação de ganho levaria a um aumento de IC e diminuição de VCE tirando o transístor de seu ponto de operação original.
A resposta dada por RE para o aumento de IC, chama-se de realimentação negativa e garante a estabilidade do ponto de operação.
Equações:
![]()
![]()
Como temos três incógnitas e apenas duas equações temos que arbitrar um dos valores. Neste caso adoptamos VRE = VCC / 10, de modo que o resto da tensão seja utilizada pela saída do circuito.
Exemplo 3: Dado um transístor com b =250 e uma fonte de 20V, determinar as resistências de polarização (valores comerciais) para o ponto de operação VCEQ=VCC/2, ICQ = 100mA e VBEQ=0,7V
9.3.4 - Circuito de Polarização com Divisor de Tensão
Uma outra forma de solucionar o problema da instabilidade com a temperatura é o circuito de polarização mostrado na figura abaixo.

Este circuito é projectado de forma a fixar o valor de VRB2. Como VBE é praticamente constante com a temperatura, VRE também permanece constante. Isto garante a estabilização de IE e IC, independentemente da variação do ganho.
Equações:
![]()
![]()
![]()
Novamente, para conseguir resolver as equações, temos que adoptar:
IB2 = 10xIB e VRE = VCC/10
Exemplo 4: Dado um transístor com b =250 e uma fonte de 9V, determinar as resistências de polarização (valores comerciais) para o ponto de operação VCEQ=VCC/2, ICQ = 20mA e VBEQ=0,65V. Traçar a sua recta de carga.
9.3.5 - Determinação do Ponto de Operação a Partir dos Valores das Resistências.
Até agora realizamos a síntese de circuitos, isto é, calculamos os valores das resistências para os valores especificados de tensão e corrente.
Podemos, também, a partir das resistências determinarmos o ponto de operação analiticamente ou graficamente. Isto é a análise do circuito.
Caso o circuito utiliza divisor de tensão podemos utilizar o teorema de Thévenin para reduzir para a forma abaixo.

Onde:
![]()
![]()
Graficamente temos que ter acesso a curva característica de saída do transístor. Traçando a reta de carga sobre a curva encontramos o ponto de operação.
Exemplo 5: Um transístor, cuja curva característica de saída é conhecida, foi polarizado de forma que o ponto de operação de entrada seja VBEQ=0,7V e IBQ=50m A, conforme o circuito a seguir. Determinar o ganho do transístor e os demais valores do ponto de operação: ICQ, IEQ e VCEQ.

9.3.6 - Cálculo de Resistências para uso como Chave Electrónica.
O uso do transístor como chave implica em polarizá-lo na região de corte ou de saturação. Como o corte do transístor depende apenas da tensão de entrada, o cálculo dos transístores é efectuado baseado nos parâmetros de saturação.
Um transístor comum, quando saturado, apresenta um VCE de aproximadamente 0,3V e um ganho de valor mínimo (entre 10 e 50) para garantir a saturação. A corrente de coletor de saturação depende da resistência acoplada ao coletor ou da corrente imposta pelo projecto.
Exemplo 6: No circuito a seguir, deseja-se que o Led seja accionado quando a chave estiver na posição ON e desligado quando a chave estiver na posição OFF.
Parâmetros do transístor BC 548:
VBESAT=0,7V VCESAT=0,3V
ICMAX=200mA VCEMAX=30V
b =20
Parâmetros do LED: VD=1,5V ID=25mA
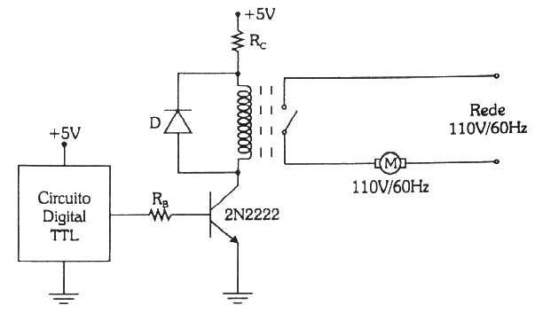
Exemplo 7: Um circuito digital (TTL) foi projectado para accionar um motor de 220V/60Hz sob determinadas condições. Para tanto, é necessário que um transístor como chave atue sobre um relé, já que nem o circuito digital, nem o transístor podem accionar este motor. O circuito utilizado para este fim esta mostrado a seguir.

Neste circuito, em série com RC, coloca-se a bobina do relê. Esta bobina, normalmente, apresenta uma resistência DC da ordem de algumas dezenas de ohms. Por ser tão baixa, a resistência RC, tem a função de limitar a corrente no transístor, para não danificá-lo. O diodo em paralelo com a bobina serve para evitar que o transístor se danifique devido à tensão reversa gerada por ela no chaveamento do relê.
Parâmetros do 2N2222:
VBESAT=0,7V VCESAT=0,3V b =10
ICMAX=500mA VCEMAX=100V
Parâmetros do relé:
RR=80W IR=50mA