|
DCP-10
Direct Conversion Portable 10 Watt DSB/CW Transceiver
This Portable Direct Conversion Tranceiver which I
built called the DCP-10, was developed by a friend of mine in 1994. The
design criteria was, low receiver current drain, medium transmitter output
power, small-size and simplicity using a plug-in RF shelf (50MHz shown). The
receiver board is a KK7B model R1, DSB Direct-Conversion receiver. For
information regarding the R1 see;
PC
boards for the R1 may still be available from Kanga US.
I have worked many stations through out North America with the DSP10 on both
CW and DSB. It is interesting that no one has ever noticed that I am using
DSB instead of SSB. The DSB audio chain employs a simple compression circuit
to prevent overdriving the final amplifier as well as a 3000 Hz low pass
active filter. Here on the West Coast of Canada there is not a lot of
activity on 6 meters so we were not concerned that using DSB will cause undue
interference to other operators.
When working portable, I typically use my 2 element quad or 3 element yagi which are described on my Antenna Page. One of the
mountain top sites that I operate portable from is very close to local TV and
FM radio towers which put out a considerable amount of RF power close to 6
meters. I have found that the DSP-10 is not bothered by these near by RF sources
whereas my FT-726R suffers greatly unless the antenna is pointed away from
the TV towers.
You may wish to substitute a 2SC1972 transistor for the MRF262 output
amplifier. The 2SC1972 is less expensive than a MRF262, and should still
produce the same output power. Check RF Parts for availability.
The DSP10 is small and light enough that it can easily be carried in a back
pack for extended hikes. Being the receiver draws so little current one can
monitor the calling channels for many hours and not be concerned about
running the batteries dry.
I use two crystals for the VXO and select the one I want with a miniture slide switch accessible under the top cover. The
two cyrstals allow access to both the CW and Phone
portions of 6 meters. (50.093 to 50.101 MHz for CW and 50.123 to 50.131 MHz
for phone.) We have found the crystal osciallator
to be unconditionally stable even when operating from mountain tops where it
can be very cold in the winter or under a tent in the heat of a summer day.
Unfortunately, stability and simplicity lead to a small tuning range which
may be ok for portable/emergency situations.
There is something special about operating from a remote mountain top
location with homebrew gear. No power line noise, computer birdies etc., all
you hear is the quiet hiss of the receiver noise floor and maybe some distant
thunder storm crashes until you tune across someone calling CQ. They just
jump out at you above the receiver back ground noise when you tune across the
band. An experience that amateur radio operators should have on a regular
basis!
Specs: WxLxH = 100 x 150 x 50 mm
Modes: CW/DSB-SC, Sensitivity: 0.1 uV CW
easy copy, 2000 uV max. input, DC: 25mA at 13.5V
RF Out CW: 10 Watts, (DSB-SC: 10 W PEP, 2.5W per SB) [1.6A at 13.5V],
Spur Rad: RX -85 dBm, TX -90 dBc
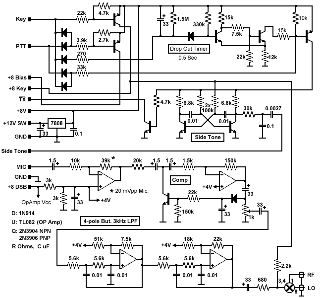
Control and TX Audio Module

RF Module

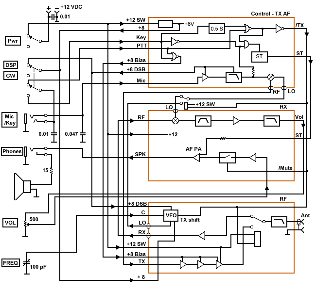
Wiring Diagram

|
50MHz RF Module

|
Overview

|
Top (RF Module)
Bottom (Control-TX AF Module and RX)

Last
updated, Oct 26, 2004
|