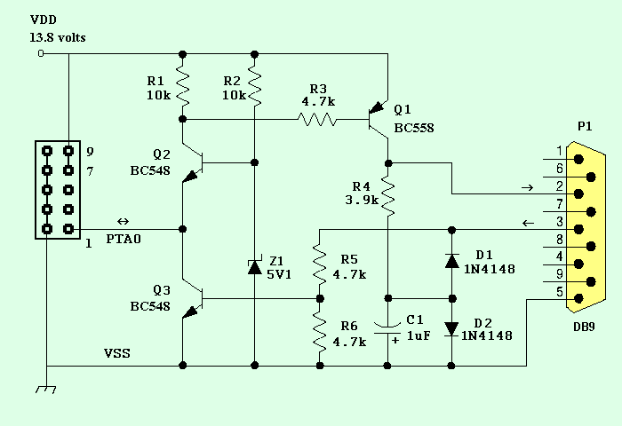
Interface circuit

By connecting a RS232 interface to the serial data bus, the software can be updated in the Microcontroller.