Remote Control Gate


Kit se sastoji iz predajnika sa 4 tastera na 433MHz i štampane ploče prijemnika Rx480R_4CH:


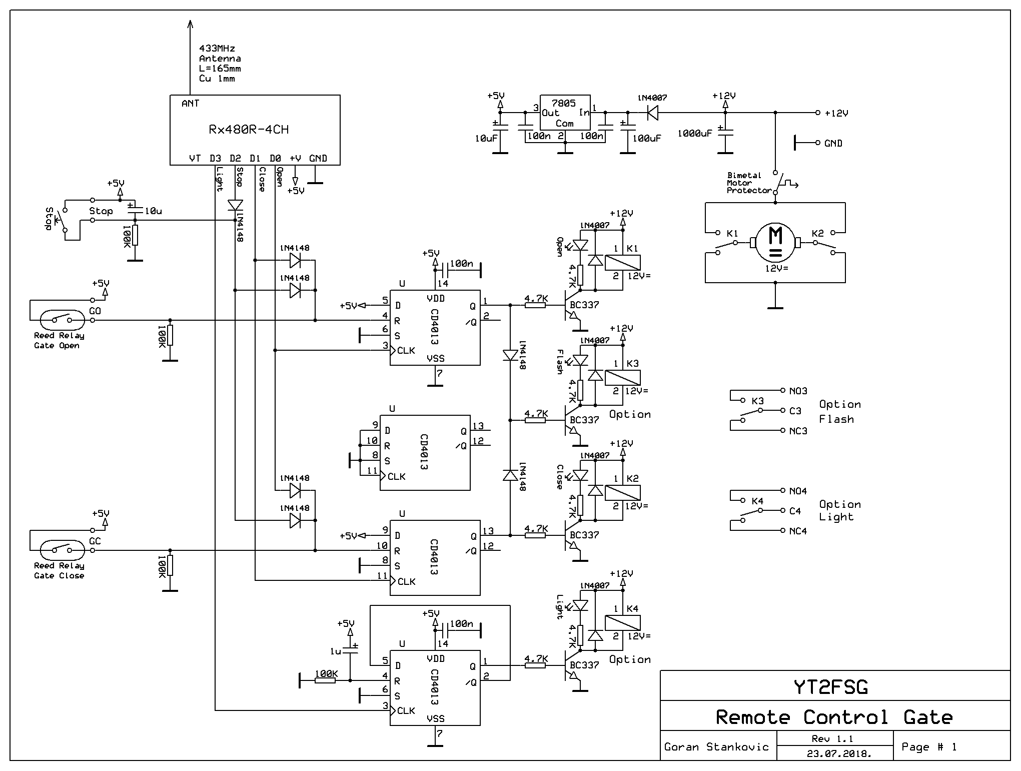
Električna šema, daljinsko upravljanje kapije sa prijemnikom Rx480R-4CH i klasičnim komponentama, verzija YT2FSG: