Programmable Controller PLC-C
Nr
Modules
Type
1.
CPU Unit with 38 I/O points
PLC-C-CPU 22/16
2.
Expansion I/O Unit with 40 I/O points
PLC-C IO 24/16
3.
Power Supply
PLC-C-PWR
4.
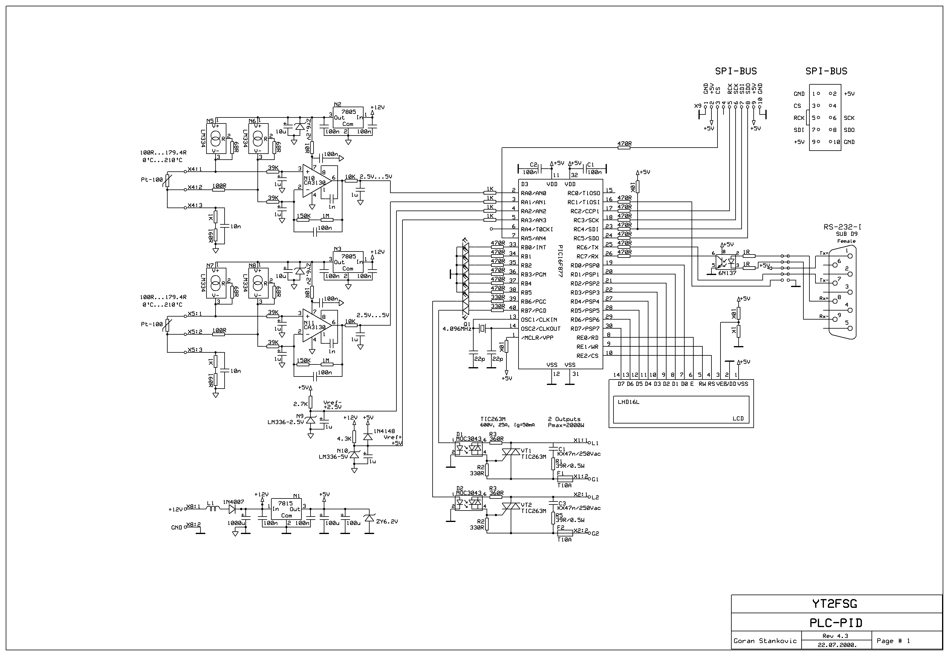
PID Temperature Controller
PLC-C-PID 2/2
5.
Relay Terminal
PLC-RELE4
PLC-C-CPU 22/16 CPU Unit with 38 I/O points
RAM 32KB (with battery),
FLASH ROM 8KB In-System Programming, (external 64KB),
EEPROM 2KB, (external 8KB, I2C),
Programming in Assembler and C,
Interface: RS-232C,
20 Digital inputs: 24V dc or ac, 5mA, optically-isolated,
2 High-speed counter: 24V dc, 10mA, optically-isolated,
16 Digital transistor sinking outputs: 24V dc, 2A, optically-isolated,
LED indicator PWR, RUN, ERR, COM, of the state of all inputs and outputs,
Expansion port,
Supply voltage: 9-12V dc,
Dimensions: board 210x160x25 mm,
Microcontroller type: AT89S8252.
PLC-C-IO 24/16 Expansion I/O Unit with 40 I/O points
24 digital inputs, 24V dc or ac, 5mA, optically-isolated,
16 digital transistor sinking outputs, 24V dc, 2A, optically-isolated,
LED indicator of the state of all inputs and outputs,
Expansion port,
Dimensions: board 150x160x25 mm.
PLC-C-PWR Power Supply
Supply voltage: 220V ac,
Output voltage: 2x 12V dc; 1x 24V dc,
Dimensions: board 120x80x40 mm.
PLC-C-PID 2/2 PID Temperature Controller
2 Analog inputs: Sensor Pt-100 (3-wire connection),
Control range: 0-200oC, Resolution: 10 bit,
Measurement accuracy with linearized transducers: < 0,2%,
2 Output: Optotriac/Triac 220V ac, 2000W max (zero voltage crossing),
Interface: RS-232 / Current Loop, optically-isolated (Option: RS-485, optically-isolated),
Supply voltage: 9-12V dc,
Dimensions: board 160x100x40 mm,
PLC-RELE4 Relay Terminal
4 Relays, Contact rating: 10A @ 250V ac, 30V dc,
Input voltage: 24V dc,
Dimensions: board 70x66x30 mm.