Copyright © 04.2015 YO6PIR

HOME    YP6HMR      ABOUT ME       PROJECTS        QSL CARD         AWARDS         CONTACT

                                            HT-950 All Mode Transceiver

Transceiver de constructie proprie, toate benzile, toate modurile de lucru. La baza acestui transceiver sta un controler cu ATMEGA324 cu ceas de 20MHz iar softul de control este de conceptie proprie. Toate functiile transceiverului sunt controlate de catre acest controler impreuna cu un CO-procesor PIC16F84 care se ocupa cu functiile tastelor de comanda. Generatorul VFO este construit cu un circuit AD9850 cu ceas de 125MHz. Pe langa functiile de transceiver am implementat si functia de Radio-FM care este controlata de un chip Philips TEA7568. Functia de RDS (Radio-Data-System) am implementat-o in soft si nu este detinuta de chip-ul de radio. Afisarea se face pe un afisaj LCD 128x64 pixeli alb-negru.

HT-950 DDS Controller schema
HT950 Controller vedere de sus
HT950 Controller asamblat
Controlerul central este asamblat impreuna cu afisajul LCD si encoderul “Vernier”. 
Ambele placi sunt prinse intre ele cu distantiere si apoi sunt fixate de panoul frontal al transceiverului cu niste distantiere. Pe partea frontala se afla o tastatura 4x4 cu ajutorul careia se poate introduce frecventa de lucru sau se pot selecta memoriile de la 1...9 indiferent de modul sau banda de lucru. O parte din comenzile transceiverului sunt preluate de catre CO-procesor-ul de taste care se ocupa si de comutarea modurilor de lucru si de benzi.



Schema Co-processor
Tastele de pe panoul frontal sunt conectate o parte la procesorul central iar o parte la co-procesor. Tastele au doua functii separate: o functie daca este apasata scurt si a doua functie daca este tinuta apasata mai mult de 3 secunde.






Ambele placi care compun intreg controllerul transceiverului sunt asezate suprapus impreuna cu afisajul si tastatura si sunt fixate de fatada transceiverului.

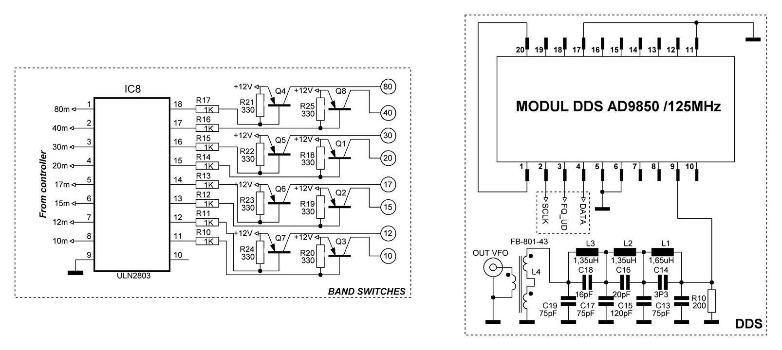
Tot pe placa de baza a CO-procesor-ului este si modulul DDS cu AD9850 si sursa de alimentare si modulul de comanda ON/OFF soft-touch. Acest modul este construit cu porti logice iar comanda este preluata de un circuit de stabilizare care are implementata functia de ON/OFF.
Deasemenea pe placa de baza se afla si modulul de comutare a benzilor cu interfata pt. relee cu ULN2803 si tranzistoarele de comutatie.
Toate aceste module le-am inclus pe un singur cablaj imprimat
Placa CO-procesor vedere din spate, partea cu lipituri.
Modulul de frecventa intermediara este construit in jurul a doua circuite mixer de tipul AD831 care au o protectie extraordinara la intermodulatii. Din acest motiv nu se utilizeaza circuite acordate pe frecventa intermediara, care este de 10,7 MHz si folosesc un filtru de FI provenit de la o statie de CB cu largimea de banda de 4KHz.

HF950 Modul Frecventa intermediara
HF950 Modul FI pcb
Partea de AAF a transceiverului este montata pe o placa separata si contine modulul de Radio-FM si comutarile electronice pe partea de audio.
Toate aceste etaje de AAF si radio sunt fixate pe capacul de ecran al transceiverului, deoarece nu am mai avut loc unde sa le asez in carcasa acestuia, spatiul fiind foarte limitat HI!
HT950 AAF schema
HT950 ARF ansamblu
Pentru modurile de lucru FM care cuprind si banda de CB, am folosit un circuit specializat de demodulare FM, cu MC3361 . Schema acestui modul este preluata de la transceiverul YAESU FT747. Am replicat intocmai schema originala.
HT950 FM Board schema
HT950 FM Board pcb
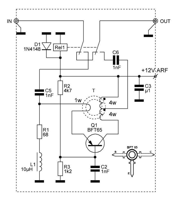
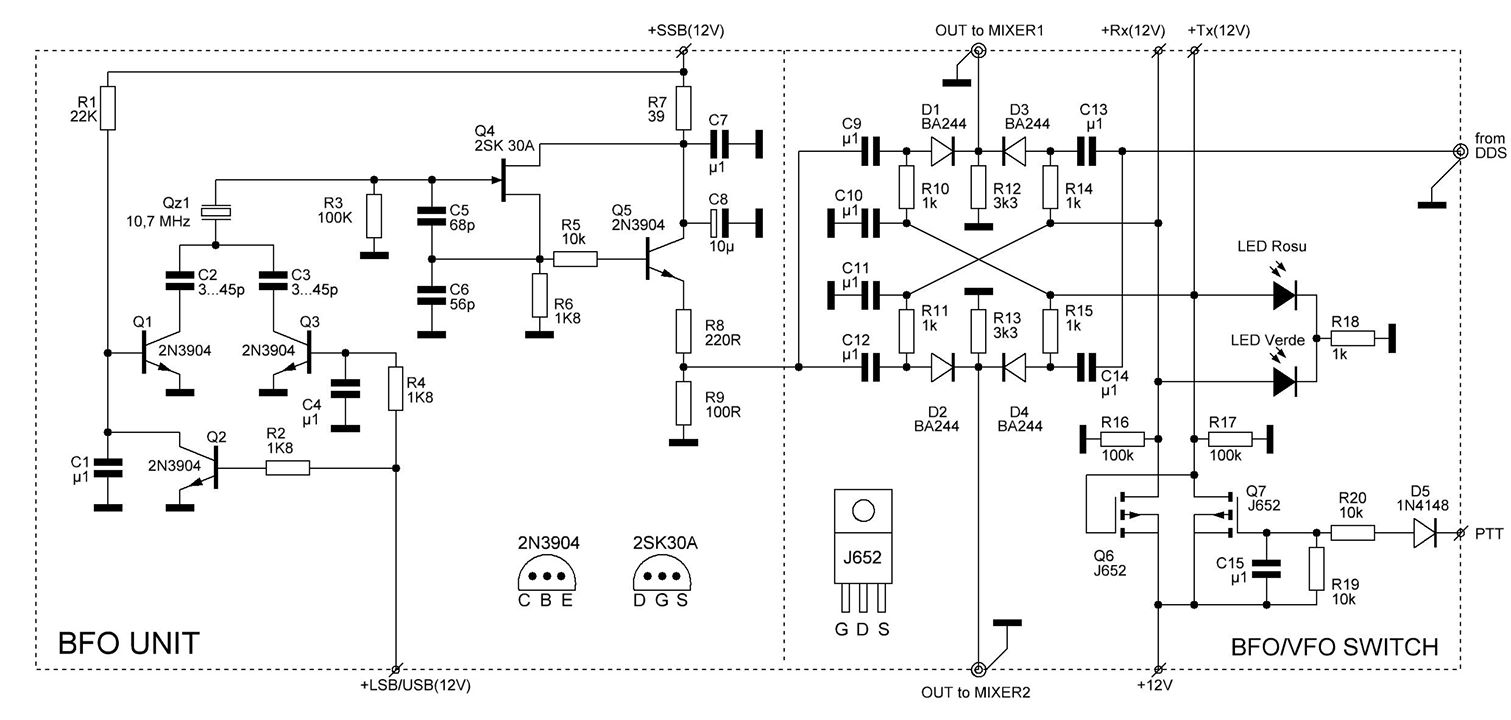
Frecventele de purtatoare pentru LSB si USB sunt generate de un modul care face si comutarea electronica Rx/Tx intre mixerele din calea de FI si nu numai. Acest modul      l-am realizat pe o placa separata. Schema acestui modul este:

HT950 Switch Rx-Tx schema
HT950 Switch Rx-Tx ansamblu
HT950 Switch Rx-Tx pcb
Pentru a imbunatati performantele la emisie am construit un procesor de voce dupa o schema foarte ingenioasa a lui PA0FRI care foloseste o conversie de la semnalul de microfon in 455 KHz filtrata de un filtru Murata ceramic iar apoi re-mixata cu acelasi semnal de oscilator si refacut semnalul audio dupa demodulare, asta nu inainte de a limita semnalul procesat cu ajutorul unei diode. https://pa0fri.home.xs4all.nl/Diversen/DSBclipper/dsb-clipper.eng.htm
Este o metoda nu prea agreata de unii constructori amatori dar da rezultate destul de bune in trafic si de aceea am optat si eu sa o utilizez in transceiverul acesta.
RF Main Board - “Front End”
Aceasta parte a transceiverului este una mai deosebita pentru faptul ca am folosit filtrele de banda de la transceiverul A412 care sunt foarte bine concepute si am decis sa le utilizez si in aceasta schema cu unele modificari:
HT950 - Front End
HT950 ARF
Etajul final folosit de mine in acest transceiver se bazeaza pe doua tranzistoare de tip RD16HHF1 care pot debita o putere maxima de 20W. Eu nu am scos cu ele decat 15W in banda de 3,5MHz iar mai sus puterea scade corespunzator.
HT950 ARF 10W
Pe partea de filtrare de iesire am folosit schema originala de la FT747 care are niste filtre deosebite si am decis ca e o idee buna sa adopt si eu acest concept. Am adaugat si un cititor de tensiune RF pentru SWR-metrul transceiverului care este integrat in soft. Citirea semnalelor o fac cu un circuit I2C-PCF8591 pe 8 biti. Semnalele sunt transmise digital catre procesor pe un bus de date I2C comun cu celelalte device-uri ale transceiverului.
HT950 LPF schema
HT950 LPF
Cuvânt de incheiere:
Vreau sa mentionez ca la acest transceiver am lucrat aproximativ 5 ani de zile cu tot cu softul de la controller. Multi ar zice ca “nu merita”. Eu le zic doar atat: “Incercati si voi si o sa fiti fericiti cand vedeti ceva facut de mana voastra ca merge si nu trebuie sa dati banii pe scule industriale”. Satisfactia finala este cu totul alta si deosebita.