Sursa de tensiune

Sursa de tensiune din sursa ATX cu...

Copyright YO6CGE - Nelu Orasan, 28 Iulie 2017

Multi radioamatori se confrunta cu o problema majora atunci cand doresc sa alimenteze aparatura de emisie cu tensiune, deoarece nu detin o sursa de mare putere (peste 200W) care sa fie stabilizata si sa reziste in traficul radio. Acest proiect pe care vi-l propun este exact ceea ce are nevoie un radioamator ca sa alimenteze aparatura radio. Proiectul este preluat de la un coleg radioamator YO6CGE-Nelu din Tg-Mures. In prezent aceasta sursa de tensiune alimenteaza intreaga aparatura radio din atelierul meu cu tensiune stabilizata de 13,8V si rezista la un curent sustinut de aprox 20A. La baza sta o sursa ATX de calculator recuperata din vechile PC-uri. Pentru a face fata la curentul mare absorbit de aparatura radio trebuie sa aveti in vedere ca sursa ATX sa fie dotata cu transformator tip E35! Acest cod este inscris pe folia de pe el. Cum trebuie sa incepem? Se incepe prin a defrisa intreaga sursa cu elementele de comanda si se lasa doar tranzistoarele de inalta tensiune si componentele din jur. Se defriseaza si elementele de pe iesirile de joasa tensiune si se lasa doar elementele de filtrare si socul de curent. ATENTIE! Nu defrisati elementele care compun sursa auxiliara de tensiune care se identifica in jurul unui mic trafo Chopper si tranzistorul de comanda al acestuia! Aceasta sursa va fi folosita ulterior. Iata schema de principiu a noii surse modificate:

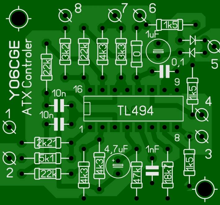
Fata de varianta initiala am adus o modificare de ultima ora care se vede pe schema in circuitul de ajustare al curentului. Aceasta modificare am facut-o dupa ce am discutat recent cu autorul proiectului si am testat-o. Rezultatele sunt surprinzatoare in considerentul ca sursa este transformata intr-un generator de curent constant si tensiune constanta, asta dupa ce am adaugat citirea curentului pe mediana de la transformatorul de iesire. Pentru comanda noii surse avem nevoie de un modul de comanda pe care trebuie sa-l confectionam in jurul unui circuit integrat specilizat tip TL494 care se poate gasi foarte usor in diferite surse sau chiar in sursa nostra inainte de modificare.


Modulul din imaginea alaturata se poate folosi pentru comanda sursei dar unele piese care au fost specificate in schema veche nu se mai regasesc acum.


O conditie necesara apentru a putea beneficia de intreaga putere debitata de sursa este inlocuirea dublei-diode de redresare aflata original pe placa la iesirea sursei. Va fi nevoie de o dioda redresoare de cel putin 25-30A montata pe un radiator adecvat. Se poate folosi radiatorul vechi dar ventilat. Oricum ventilatorul sursei ramane in functiune, si se poate comanda suplimentar cu un termistor si un tranzistor ca sa nu faca zgomot in timp ce sursa debiteaza curenti mici. Sa fiti atenti la infasurarea din secundarul trafului ca sa conectati iesirea pe intreaga bobina!
Pentru cei care doresc sa construiasca aceasta sursa le urez SUCCES!
Asa arata sursa mea modificata: