Liniar HF de 150W

Amplificator liniar de RF cu tranzistoare Motorola M25C22



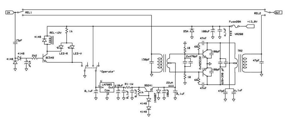
Acest liniar este un amplificator tranzistorizat construit dupa o schema preluata de pe site-ul www.rmitaly.com. Pe acest site sunt multe amplificatoare, cu scheme destul de simple si usor de construit. Marea problema este procurarea acelor tranzistoare de RF de putere. Eu am procurat doua tranzistoare de RF de putere tip M25C22 produse de MOTOROLA cu care am construit acest liniar. Schema pe care am adoptat-o este de la amplificatorul KL300. Puterea maxima pe care o poate debita acest amplificator, este de 150W.


Schema electrica

Aceste tranzistoare pot fi inlocuite cu succes cu modelele: MRF455, SD1446, 2SC2290, dar puterea de iesire va fi diferita de la caz la caz. Puterea maxima de intrare nu trebuie sa depaseasca 10W.
O atentie deosebita trebuie acordata transformatorului de iesire care trebuie executat pe cilindrii de ferita, capabili sa lucreze pana la frecvente ridicate, si sa aiba suficienta permeabilitate magnetica pentru a rezista la transferul de putere.
Acest transformator se excecuta cu doua bare metalice provenite de la antenele telescopice care se trec prin interiorul tuburilor de ferita si se cositoresc la capete pe cablaj. Fiecare bara metalica reprezinta 1 spira si constituie sarcina tranzistorului final. Prin golul ramas in interiorul cilindrilor metalici se bobineaza secundarul cu sarma de cupru izolata, 4 spire.


Transformatorul de intrare se confectioneaza similar din cilindrii de ferita de dimensiouni mai mici si deasemenea cu cilindrii metalici confectionati din antena telescopica, care reprezinta infasurarea secundara. Se pot utiliza si baloon-uri de ferita de dimensiuni corespunzatoare. In cazul meu am folosit doua astfel de baloon-uri puse STACK pentru a suporta puterea maxima de intrare. Daca puterea de intrare este mai mare de 10W, este strict necesara introducerea unui atenuator rezistiv la intrarea in acest transformator. Modul de comutare emisie.receptie se face cu circuit sesizor de RF la intrare care se comporta foarte bine si la semnale relativ mici, singurul dezavantaj este intarzierea introdusa la comutare, care poate fi sjustata din valoarea condensatorului din baza tranzistorului BC547. La schema respectiva am adaugat si un circuit de polarizare pentru a putea sa lucreze tranzistoarele, liniar in clasa AB, necesara pentru modul SSB.

Am realizat si un filtru de iesire comutabil automat de la modulul SWR-PWR-meter.


SWR-metrul este cel construit in jurul LCD-ului cu 2x24 caractere, Ver 6.1.


Puterea maxima pe care am obtinut-o de la acest final a fost 150W in banda de 3,5 MHz. Puterea scade cu cresterea frecventei deoarece nu am folosit cilindrii de ferita capabili sa lucreze la frecvente ridicate. Cilindrii de ferita sunt recuperati de pe cablurile de la monitoarele PC. Alimentarea o fac de la o baterie de masina de 12V-65Ah in tampon cu redresorul de incarcare. Varfurile de curent consumat in sarcina urca pana la 20-25A la 13,8V. La un mod de lucru lejer in traficul obisnuit, nu necesita racire suplimentara, fiind suficient coolerul montat pe radiator, dar cand lucrez in concursuri,aplic suplimentar un cooler de PC, deasupra carcasei, pentru a asigura racirea corespunzatoare a tranzistoarelor.
Amplificatorul l-am introdus intr-o carcasa de banda magnetica de PC vechi si am adaptat toate modulele pentru a iesi cat mai compact.