
|
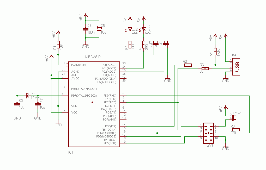
Acesta este un dispozitiv conectat la portul USB al calculatorului, si se utilizeaza la programarea microcontrolerelor din familia AVR.
El se poate utiliza impreuna cu multe programe de scriere dar eu il folosesc cu programul IDE BASCOM-AVR, cu care si dezvolt programele pentru proiectele mele.
Schema este foarte simpla si este preluata de pe site-ul: www.fischl.de Tot de pe acel site se poate descarca si softul
care se implementeaza in micro-controler.
Schema este extrem de simpla, avand numai un Atmega8, un quartz de 12MHz si cateva componente, de aceea nu se pune problema sa postez un cablaj. Eu am folosit la realizarea sa un cablaj pe care am plantat mcu, quartz-ul, iar elelalte componente le-am lipit pe verso, in varianta smd. Simplitatea montajului nu pune probleme nici chiar la folosirea unui cablaj cu gaurele si trasee cu fire simple lipite. ![]()
| ![]()
MOD DE UTILIZARE:Pentru cei care folosesc pentru programare acest dispozitiv, vreau sa mentionez ca in cazul programarii unui mcu cu fusebitii setati din DEFAULT, cum ar fi cazul unui Atmega8 cu fusebitii setati la 1MHz din fabrica, in acest caz este nevoie ca la prima citire sa se cupleze Jumperul J3 de la USBASP, acest jumper facand posibila citirea microcontrolerelor care au ceasul intern setat pentru frecvente joase. Apoi dupa ce ati citit pentru prima data acel mcu, se poate seta configuratia fusebitilor pentru alte frecvente de oscilator, superioare, de ex.2,4,8 MHz, caz in care nu mai este nevoie de cuplarea Jumperului J3. De mentionat faptul ca procedura de citire/scriere in cazul folosirii optiunii cu J3 cuplat, se va face la viteze foarte lente, comparativ cu pozitia fara J3 cuplat, cand se obtine o viteza de citire/scriere de cca.3-5kB/secunda! Viteze net-superioare programatoarelor pe port serial sau paralel.In site-ul de unde am preluat acest dispozitiv, se mentioneaza ca se poate folosi un mcu Atmega8 sau Atmega48. Singura mentiune este ca acel mcu care se va utiliza pentru usbasp, sa fie cu terminatia "-16PU". Un alt tip de mcu cu terminatia "-8A", "-8PU", "-8UA", nu va functiona deoarece acele tipuri de mcu nu sunt capabile sa functioneze bine decat la frecvente de oscilator de maximum 8MHz. In cazul nostru fiind nevoie de oscilator cu quartz de 12MHz. Deci, se va selecta un mcu cu terminatia "-16xx" care va functiona bine la frecvente de pana la 16MHz. |
|
| YO6PIR © 2011 | Politica de confidentialitate | Termeni de utilizare |