Links
SUPER - MULTI - TESTER

Am inceput mai demult sa-mi construiesc un tester universal pentru componente de laborator si am probat nenumarate scheme. Nici una nu poate sa faca "TOTUL". De aceea am ajuns la o combinatie de doua aparate care zic eu, imi satisfac toate dorintele de testare de la mine din atelier.
Acest aparat este o ingemanare reusita dintre TransistorTester si LC-meter. Ce poate sa faca?

  • Testeaza tranzistoare NPN, PNP, MOS-FET, J-FET cu identificare pini
  • Testeaza diode, LED, diode duble, cu identificare pini
  • Testeaza thyristori, triace cu identificare pini
  • Masoara condensatoare fixe si electrolitice [Cx]
  • Masoara ESR la condensatoare si pierderi in dielectric
  • Masoara rezistente [Rx=1Ω...100MΩ]
  • Masoara inductane [Lx=0,1μH...500mH]
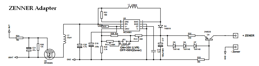
  • Masoara diode ZENNER pana la max.50V
  • Generator de frecventa in trepte [10Hz...2MHz]
  • Frecventmetru [1Hz...2MHz]
  • Generator PWM [0...100% la 7KHz]
  • Voltmetru DC [0...50V]


Transistor-Tester-ul este cel prezentat de forumul german la adresa: http://www.mikrocontroller.net/articles/AVR-Transistortester
Versiunea de program pe care am folosit-o este Ver.1.12K modificata de mine pentru cateva functii suplimentare ca: encoder, meniu auxiliar, scanare continua, fara inductante, fara masurare tensiune BAT, cu masurare tensiune ZENNER. Aceste functii sunt implementate in soft si permit imbunatatirea performantelor acestui SMT.
Cablajele imprimate ale modulelor se pot vedea in imaginile de mai jos:
Copyright © 04.2015 YO6PIR

SUPER-MULTI-TESTER asamblat
Schema de principiu a acestui aparat am despartit-o in mai multe module pentru a putea sa le finalizez pe bucati in functie de evolutia fiecaruia in parte. Astfel, primul modul este:
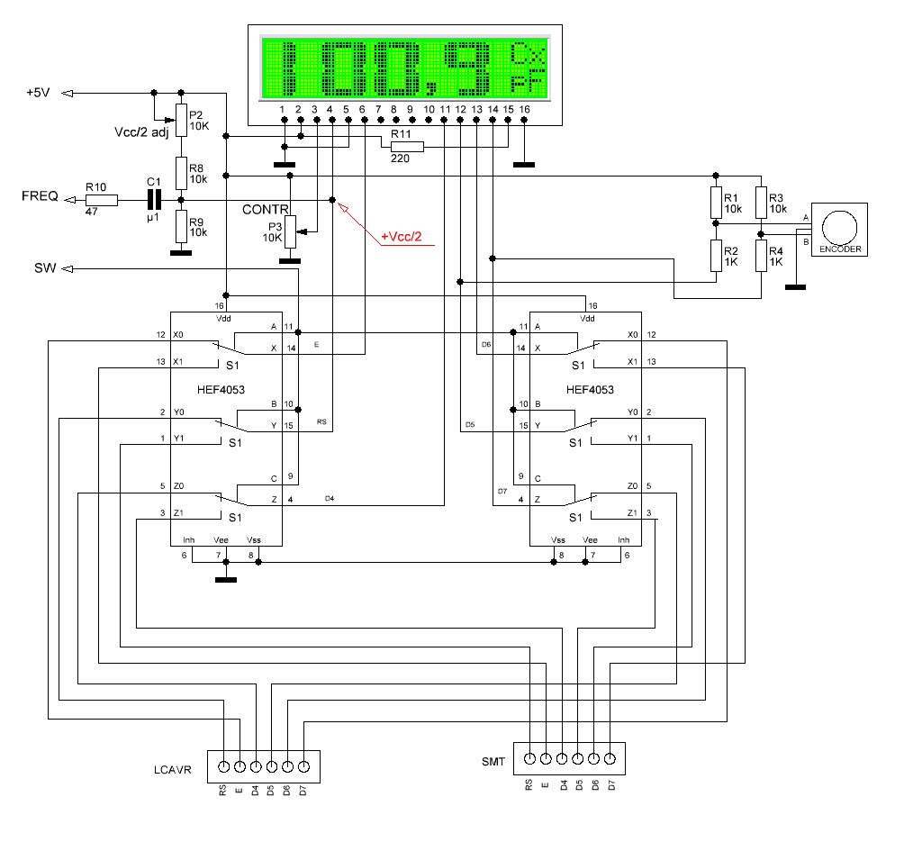
Modulul de afisare pe LCD 2x16 caractere.
Acest modul contine doua comutatoare electronice HEF4053 care sunt comandate simultan de tensiunea de alimentare de pe cele doua testere: SMT si LCAVR si asigura izolarea excelenta dintre cele doua testere.

Schema de inter-conectare dintre cele doua testere.
Acest lucru este asigurat de catre un releu auxiliar de 5V care asigura comutarea bornelor TP1 si TP3. Borna de test TP2 este conectata direct la iesire fara a trece prin releu. De ce TP1 si TP3? Deoarece la aceste borne se face masuratoarea componentelor pasive de pe ambele testere si sunt singurele care sunt comutabile.
Testerul de condensatoare si inductante LCAVR Ver.4-BIG.
Acest LC-metru l-am conceput pentru a avea propriul meu tester de bobine-condensatoare bazat pe un μC Atmega8. Afisarea se face cu caractere mari create in soft si arata foarte bine pe un afisaj 2x16 caractere. Comutarea modului de lucru L/C se face electronic din soft cu ajutorul unui releu de 5V. Deasemenea se mai utilizeaza un alt releu tot de 5V pentru cuplarea condensatorului etalon de 1nF.
Acest tester completeaza TransistorTester-ul in domeniul masurarii inductantelor mici. TT-ul nu masoara inductante cu precizie si nu masoara sub valori de 100uH. 
LCAVR Board
LCD Board Adaptor
TransistorTester + Zenner Adaptor
Pentru a extinde masuratorile si la diode ZENNER am construit un adaptor convertor de tensiune de la 12V la 50V cu un circuit MC34063 care este prezentat pe site-ul german ca extensie pentru acest SMT. Scema este cea alaturata si contine un tranzistor P-MOS care este folosit ca intrerupator de tensiune cu delay de 1sec pentru a nu cupla convertorul la fiecare apasare a butonului de test ci numai daca se tine apasat mai mult de o secunda.
La iesirea acestui up-converter este un generator de curent constant de 5mA.
LCAVR pcb
LCAVR silk
LCD adaptor
LCD adaptor pcb
TransistorTester pcb
TransistorTester silk
Zenner Adaptor pcb
Zenner Adaptor silk
ZIF adaptor
Asamblarea intregului tester am facut-o intr-o carcasa din ABS achizitionata de la TME.
O galerie foto cu acest Super-Multi-Tester se poate vedea aici.
HOME    YP6HMR      ABOUT ME       PROJECTS        QSL CARD         AWARDS         CONTACT
O alta versiune a SMT-ului construita pentru un coleg radioamator YO6PMX, varianta care nu contine LCAVR