Links
SSG - Signal Standard Generator

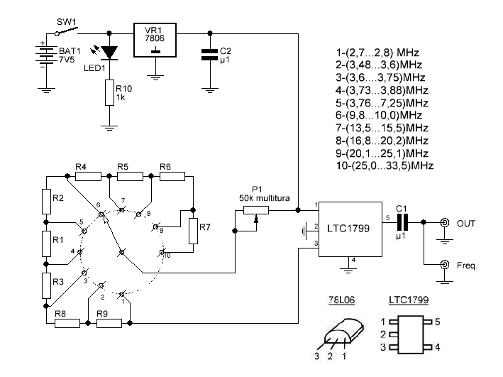
Acest generator de semnal este un aparat util in atelierul constructorului de aparatura radio. El este un dispozitiv simplu construit cu un circuit integrat generator de frecventa de la Analog Device tip LT1499. Conform datasheet-ului acestuia frecventa generata poate sa fie intre 100KHz si 30MHz semnal dreptunghiular. Banda acopera intreaga gama folosita in domeniul radioamatorilor.
Schema de principiu:

Copyright © 2008-2017 YO6PIR

Montajul l-am introdus intr-o carcasa de plastic si am scos pe ateral bornele de iesire semnal si borna de iesire pentru frecventmetru exterior. Deasemenea am alimentat montajul din doua baterii inseriate de laptop cu tensiunea de 3,7V fiecare. Cu aceste baterii aparatul are o autonomie suficienta pentru toate testele necesare in atelirul de constructii radio.
HOME    YP6HMR      ABOUT ME       PROJECTS        QSL CARD         AWARDS         CONTACT