Liniar HF de 100W

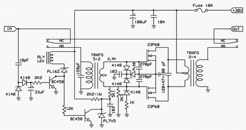
Amplificator liniar de RF cu tranzistor Motorola DualMOS-33P60




Acest amplificator de RF de 100W l-am construit mai mult din curiozitate, deoarece aveam in shack-ul meu un tranzistor tip MOTOROLA 33P60, care parea a fi un tranzistor de mare putere, si care poate debita aproximativ 100Wpp in radiofrecventa. Capsula acestui tranzistor este conceputa sa inglobeze 2 tranzistoare MOSFET canal N imperecheate si arata asa:



Schema pe care am abordat-o pentru acest amplificator este una preluata de pe site-ul www.rmitaly.com si este practic schema pe care o are amplificatorul KL203.

Schema de principiu

Diferentele fata de schema originala sunt foarte mici. Acest amplificator il alimentez la tensiune mai mare, de 30V, caz in care consuma la puterea maxima cca. 8A. Releul de comutare emisie/receptie este alimentat printr-o dioda Zenner pentru limitarea tensiunii. Iesirea se face pe direct fara condensator. Am proiectat si un cablaj imprimat care sa corespunda noilor cerinte.
Transformatorul de intrare se realizeaza foarte usor dintr-un balun TV de dimensiuni mai mari si se bobineaza in primar 5 spire iar in secundar 2 spire. Tensiunea de polarizare a tranzistoarelor finale este stabilita la valoarea de 2,9V, din experimentari, pentru a asigura regimul de lucru liniar in clasa AB.


Montajul intregului amplificator este destul de compact realizat si racirea am executat-o cu un radiator de PC impreuna cu un ventilator adecvat.



Piesa cea mai greu de confectionat este transformatorul de iesire cu raport de transformare de 2:4. Acest transformator l-am realizat din doi cilindrii de ferita similari cu cei care se gasesc pe cablurile video de la monitorul PC. Am realizat din cablaj imprimat doua placute dreprunghiulare care se gauresc corespunzator cu gaura centrala a acestor cilindrii, apoi prin intermediul acestor gauri si prin cilindrii se trec doua "tevi" procurate de la antenele telescopice. Intreg ansamblul creeat se cositoreste pe cablajul imprimat al amplificatorului. Prin aceasta metoda se confectioneaza Primarul transformatorului de iesire care reprezinta sarcina tranzistoarelor finale, fiecaruia revenindu-i cate o spira, ca sarcina. Apoi prin interiorul tevilor se bobineaza 4 spire cu fir izolat de foarte buna calitate. Aceasta din urma reprezinta infasurarea secundara, de antena, a transformatorului de iesire.

Back