|
|
PIC Tone generator
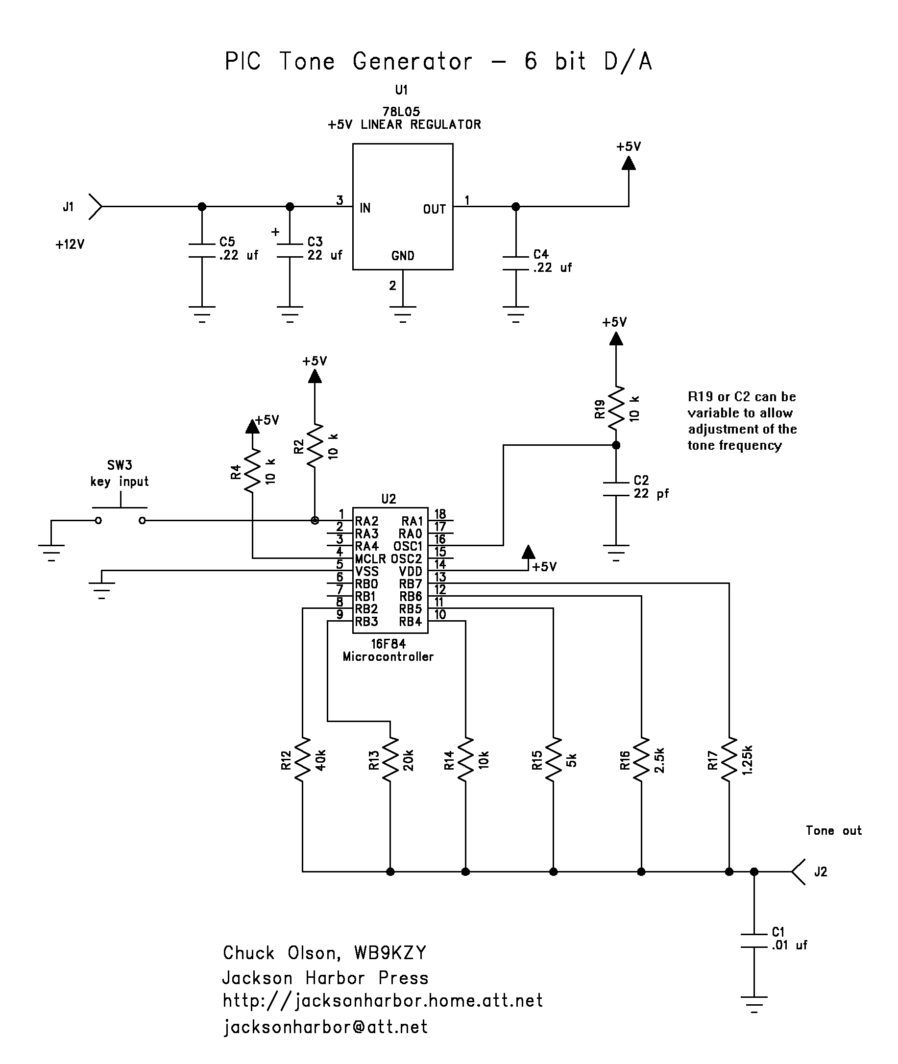
This program uses an 8 bit DAC along with a 16F84 PIC microcontroller to
generate a keyed sine wave. The 16F84 uses an RC clock which can be varied (with a suitable potentiometer) to allow a variable frequency
control for the sine wave output. A key or keyer output can be connected to pin 1 of the PIC to control the tone output.
This program uses a conventional DDS (Direct Digital Synthesis) phase
accumulator type of algorithm. This is fully explained in the Motorola application note AN1222 referenced above so instead of re-explaining
how it works, here are a few important characteristics of this algorithm. First, the frequency of the tone is easy to control,
just change the accumulation constant. In this code this isn't really an advantage since the PIC RC clock has been made variable.
Second, the waveform has a certain jitter or "crawl" to it, which is easy to see with an osciioscope. This is due to the fact that the
algorithm does not hit exactly the same points of the sine table in each successive cycle of the waveform.
Third, because of this preceeding "crawl", it's hard to end the waveform at an exact point - you can get close, but it takes multiple PIC cycles to
calculate and compare the present position with the desired ending point. In this program, the waveform just ends when key-up is detected - this
may increase the key-up thump a bit when the notone routine slams the waveform back to midscale.
These disadvantages of the conventional DDS are dealt with in the stepdds.asm program which uses the same hardware setup in a different way
to generate the tone output.
Click here for:
Project Schematic using an R-2R DAC
Alternate Schematic using a 6 bit binary DAC
Qbasic program to generate a 256 step sine table
Qbasic program to generate a 128 step sine table
Qbasic program to generate a 64 step sine table
First trial program using a conventional DDS algorithm
Second trial program using a step DDS algorithm
Final program using step DDS and a ramp up/down of the tone
A triangle waveform table - insert in place of the sine table
A sawtooth waveform table - insert in place of the sine table
Readme.txt
PIC pinout:
| Pin |
Name |
Function / Connection |
| 1 |
ra2 |
key input, pulled up to +5V with a 10K resistor |
| 2 |
ra3 |
no connect |
| 3 |
ra4 |
no connect |
| 4 |
MCLR |
pulled up to +5V with a 10K resistor |
| 5 |
Vss |
Ground |
| 6 |
rb0 |
connected to 20k dac resistor |
| 7 |
rb1 |
connected to 20k dac resistor |
| 8 |
rb2 |
connected to 20k dac resistor |
| 9 |
rb3 |
connected to 20k dac resistor |
| 10 |
rb4 |
connected to 20k dac resistor |
| 11 |
rb5 |
connected to 20k dac resistor |
| 12 |
rb6 |
connected to 20k dac resistor |
| 13 |
rb7 |
connected to 20k dac resistor |
| 14 |
Vdd |
+5V |
| 15 |
osc2 |
no connect |
| 16 |
osc1 |
connected to the RC timing circuit, R = 10k pot, C = 22 pf |
| 17 |
ra0 |
no connect |
| 18 |
ra1 |
no connect |

[ About
me | Acronyms | CW
| Data Sheets | Docs
| Download | E-mail
| HOME | Ham
projects | Hobby
circuits | Photo galery
| PIC | QTH
photos |
Sign
in my guestbook | View
my guestbook ]
© 2001 - YO5OFH, Csaba
Gajdos |