






|
|
Proyectos
para construir:

APRS:
Primer modificación que le hice al MiniTNC para
APRS.
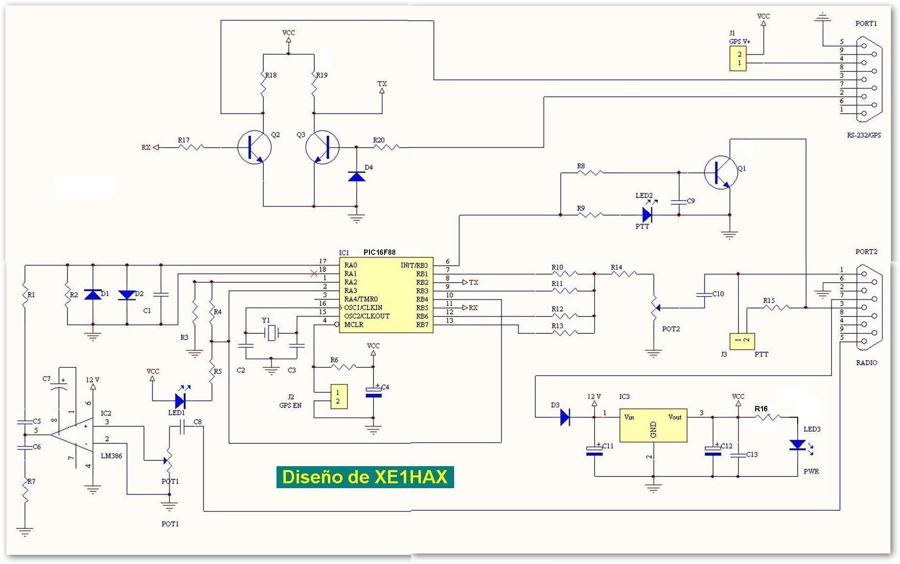
Diagrama
del MIniTNC sencillo.
Hexadecimal
para MiniTNC.
Construir o modificar el MiniTNC, con sensor de temperatura
por XE1HAX.
Firmware
para el MiniTNC con termómetro V-1.13***
Complemento
para el Ui-View32 y el anterior firmware,V-1.13***
Firmware
para el MiniTNC con termómetro V-2.20***
Complemento
para el Ui-View32 y el anterior firmware, V-2.20***
Diagrama
del Tracker de APRS.
Lista
de partes del Tracker.
Firmware del Tracker.
Programa para configurar el Tracker una ves
grabado el Firmware.
Manual para instalar estación de APRS con una PC
de XE1HAX.
Manual para entender como se envían los paquetes
de datos y calcular el PHG en APRS.
Circuito para control por PC del HF Kenwood TS-50
(CAT)
Antenas:
Manual de construcción para antena de
banda de 6 metros 5/8 vertical.
Manual de construcción antena Yagui
10-15-20 metros direccional 3 elementos.
Diseño
antena "J" para 2 metros por XE1HAX.
|
Modificaciones y más:

Modificaciones de
radios:
Modificaciones para radios.
Modificaciones para radios.
Modificaciones para radios.
Modificaciones para radios.
Documentos
Radioafición.
Reglamento del QSL Bureau de la FMRE por XE1HAX.
Actualización de la estación de radio de la FMRE
por XE1HAX.
Guia para trabajar con el LotW.
Plan de bandas IARU Región 2.
***Con asignación de modos y rangos en cada
segmento de aficionados.***
Guía para trabajar con el Radio Mobile, predicción
de cobertura con RF.
Cuadro Nacional de atribución de frecuencias .
Tabla grafica de uso de bandas cortesía de ICOM.
Tabla
Grafica del Espectro de RF en México 1999.
|
Reglamentos:

Reglamentación:
REGLAMENTO
: ESTACIONES DE AFICIONADOS 1988
Norma
Oficial Mexicana 1994.
Ley general de protección civil 2012.
Reglamento
de Telecomunicaciones Aeronáuticas.
Formatos para tramites:
Solicitud para tramite de Radioaficionado (Concesión).
Solicitud para tramite de Radioaficionado (Concesión).
Rellenable en PC en formato de Excel
Liberación de frecuencias:
Bandas de uso libre 1995.
Bandas de uso libre 1996.
Bandas de uso libre 1998.
|
Varios HAM:

Vigencia licencias México:
Radioaficionados
Vigentes según IFETEL al Viernes 02 Enero del 2015:
Lista completa Enero 2015.
2583 Radioaficionados registrados
según el Instituto Federal de Telecomunicaciones a la fecha.
Radio Club´s vigentes Enero 2015.
59 Radio Club´s Registrados en IFETEL a Enero
del 2015.
Varios documentos de interés:
Guía de Operación para Concursos SSB y CW de
XE1EE.
Tema El Antena Tuner por XE1HAX.
Una presentación que hice para explicar como
trabaja el Antena Tuner.
Canalización Banda Marina editada por XE1HAX.
Lista de frecuencias de los canales de televisión
por XE1HAX.
Códigos "Q", Morse y otros cortesía XE1GXI.
Asignación de tiempos y tipos de estaciones en
APRS.
Cuadro Grafico del Plan de Bandas ARRL 2007.
Estudio del espectro radioeléctrico en México.
|