Index of /x/xq2fod/Electron/dcdc

[ICO]NameLast modifiedSizeDescription

[DIR]Parent Directory  -  
[TXT]dcdc.html12-Jun-2000 14:26 7.4K 
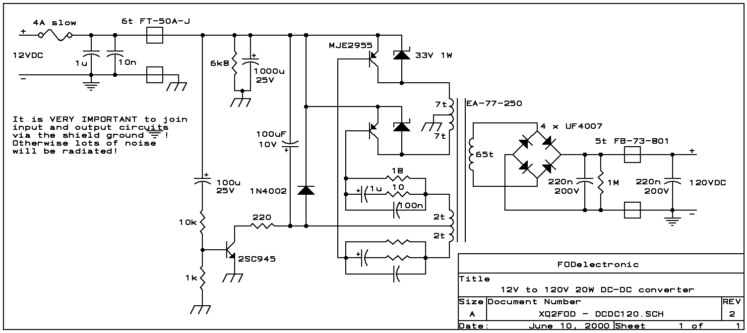
[IMG]dcdc120.gif12-Jun-2000 14:26 20K 
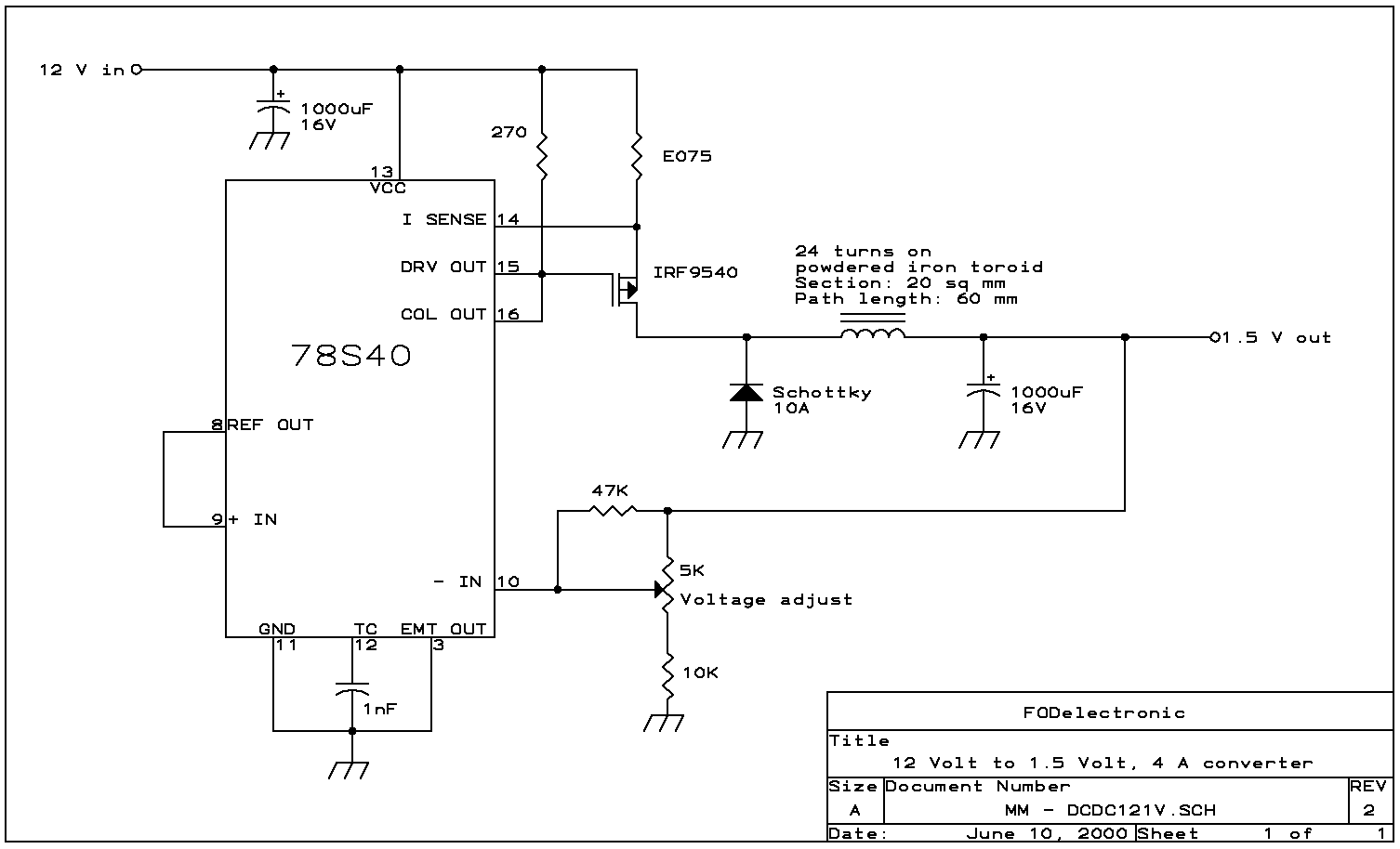
[IMG]dcdc121v.gif12-Jun-2000 14:26 17K