

The radio for this transmitter is a Yaesu FT-60R. It is connected via a short BNC terminated coax to a bulkhead mount BNC connector in the lid of the ammo can. The antenna is a ¼ wave BNC mount HT antenna that I bought at the Cowtown Hamfest.
I designed the controller for this transmitter based on the audio recorder found in chapter 15 of Microcontrollers by Robert Reese. There are 4 memory IC’s which will each record approximately 16 seconds of audio. Memory 4 is reserved as a callsign memory and is played at the end of every transmission. The schematics are shown below.
|
Power Regulator |
Mic Circuit |
|
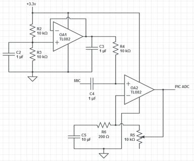
Mic Preamp |
|
The radio and control board both pull their power from an onboard 12v SLAB that I also use for SOTA. The radio is powered using an adapter that plugs into a car’s power port.
© 2012, Stephen Denison
Last Updated: May 31, 2013