VK3ZPF TDOA PROJECT PAGE

In the search for the ultimate fox hunting weapon, late in 1998 I built a TDOA radio direction finder. The unit was designed by Joe, WB2HOL, and is described on his web site at http://home.att.net/~jleggio/projects/rdf/rdf.htm.

I constructed the antenna unit from a length of 25mm diameter eletrical conduit and the support pole is 32 mm diameter conduit. I made use of a center zero meter which was surplus to a local ham's needs. The TDOA unit works very well with signals having vertical polarisation. Horizontal signals can be DFed but the system is not as sensitive.

A further development of the TDOA principle is to use two fixed antenna arrays to provide a quadrant indication. I have modified Joe's circuit a little and made such a system.


photo of twin meters

TWIN TDOA PROJECT


This system is similar to the one described above, except it uses two antenna arrays and they do not turn. The direction to the transmitter is shown on two centre zero meters.


Transmitter to the front

Transmitter to the rear

Transmitter to the right

Transmitter to the left

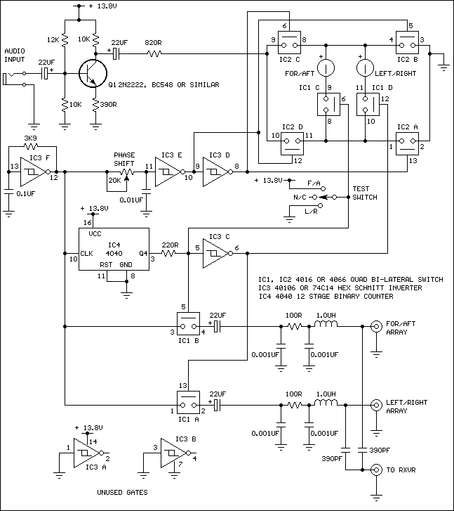
TDOA antennas on roof of car The circuit is shown below. The oscillator (IC3 F) runs at about 800 Hz and switches both the antennas and the synchronous detector.

The divide by 32 counter (IC4) send pulses to either the for/aft or the left/right antennas and their respective meter circuits.

A test switch is included to assist in orientation of each array and a phase shift circuit has also been added to overcome any phase shift within the receiver.

At present one antenna unit is mounted on the car facing forward and the other is mounted on the side facing to the right. This works well but the antennas have suffered a lot of damage from low hanging trees.

The antenna refered to as the FOR/AFT is the antenna parallel to the side of the car.
That is, the transmitter will be directly to the right (or left) when the FOR/AFT meter indicates zero.
My next improvement is an antenna array similar to those used for doppler systems. This would allow for lower overall height and positioning in the centre of the roof. Two factors that will help protect the array from abuse.

I am taking a good look at the new Roanoke doppler array by Joe Moell (KØOV).
You can find details of Joe's array at http://members.aol.com/homingin/newdopant.html.

circuit diagram of the TTDOA

CIRCUIT DIAGRAM OF THE TTDOA


Junction of antenna, resistor and diode

Joe WB2HOL's antenna circuit

home page rotorhunter WB2HOL site KØOV site vk3zpf@qsl.net

Copyright 1999 - Peter Fraser - all rights reserved.