Power Controller
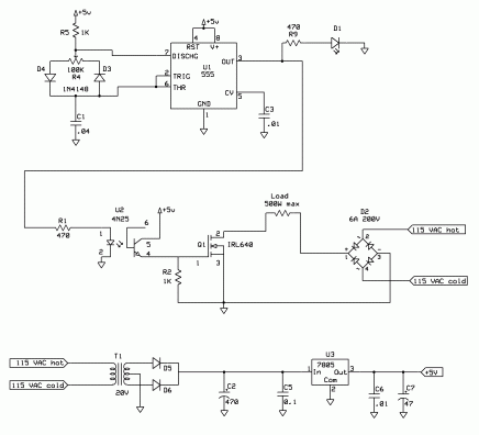
This project is similar to a light dimmer but is more flexible. It can be used to vary the power to a resistive load on the mains, in my case 115 VAC 60 Hz at around 5 amps. I'm sure it could be adapted to 230 VAC with the proper selection of components
I can't take credit for the circuit; it is an adaptation of two circuits presented by T J Byers in his Q&A column in Nuts and Volts Magazine. (The column is now conducted by Russell Kincaid.)
The top circuit uses a 555 timer to generate a rectangular wave, the duty cycle determined by the setting of R4, a 100K linear taper potentiometer. The duty cycle varies smoothly from zero to 100%, unlike light dimmers which are often very non-linear. LED D1 is used as a rough visual indication of the power setting; it and R9 may be omitted if you like. The middle circuit consists of an IRL640 HexFET (MOSFET), switched on and off through the optoisolator, and controlling an AC load through the bridge rectifier D2.
The maximum load current is determined by Q1 and D2. Since some (or a lot of) heat is produced, a heatsink must be used for both parts. (Most of the heat is produced by the bridge rectifier.) I built my circuit in an aluminum handycase, which acts as the heatsink. Make sure Q1 is electrically isolated from the case, and ground the case to the mains ground. Also include a mains fuse, which I do not show in the circuit diagram.
![]() |
The circuit is live to the mains, so care must be taken with construction and testing. During testing, use an isolation transformer, or keep away from the exposed circuit. Please place safety first when working with this kind of circuit. If you don't use an isolation transformer and, for example, try to scope the 555 output, sparks will fly and parts will be damaged and you may be injured. |
I have been using the circuit to control a 500 Watt baseboard heater for several years now and it works great. The heater is (in this case) just a 26 ohm resistor. If your heater also contains a fan, the heater must be rewired so only the heater element is controlled, not the fan.
