Ham Radio Clock
I built this PIC16F685 24-hour clock in 2006. I realized in 2013 that I had not documented it on the web. It has been a fixture in my shack all those years. The back-up battery is still good too.

As you can see, the date and time are displayed in UTC (HH:MMz), and the local time HH:MM:SS. As a ham radio operator I find it very useful to have the time available in both formats. (Why don't more transceivers have a clock built in?)

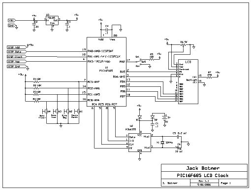
The LCD is the usual backlit 2x16 parallel bus type, except that this one is a bit larger than the standard size. I picked it up years ago and unfortunately I don't recall where. It is driven by the PIC running on a 4MHz internal clock. Time is kept by a battery backed up NJU6355 real-time clock chip. The battery is a 3V coin cell like a CR2032. The knob on the right side is the LCD contrast control R6.
(The NJU6355 is no longer available. I used a DS1302 in this project, it could be used as a substitute here.)
SW5 is the Set/Run switch. Put it in Set position to set the clock, then leave it in the Run position. When setting the clock, press the Hour/Minute/Second buttons until the proper time is shown. Press the Date/Time button to set the date. Once SW5 is switched back to Run, the RTC is updated. Note that you can't actually set the seconds, it will be zeroed when you switch to Run! So set the time to the next minute and switch SW5 when the seconds become zero.
The program for this clock is coded to assume local time is Eastern Time (North America). Code changes are required to change this. In the code is also the times when clocks change from standard to daylight saving time. This is a big Pain in the Ass and I'm not prepared to write a program that works everywhere. (A few years ago North America changed the DST dates, so it is an ongoing maintenance problem too.)Download C source code for the Ham Radio Clock ( SourceBoost BoostC)
Back to VE3LNY's PIC Project Page