Pictures and schematics of the LF and MF station

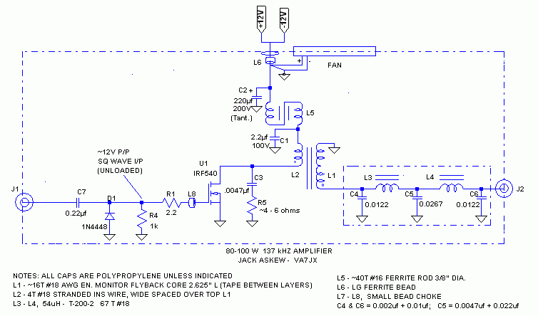
Two 100W Class D amplifiers have been built to date. Both units are capable of efficiencies between 81 to 90%. Both PA's are housed in an old 250 watt computer power supply case along with the original 12V fan. The Mosfet is a single IRF540 running on a 13VDC supply @ ~8.5 - 9.5A.



View of layout prior to flyback core being installed.
Note the 12V computer fan still installed.




Closeup of amp, note flyback core near centre



copper layout

Copper pad layout used for the filter parts.




Schematic of LPF using T-200-2 cores



The underside of the copper pads were also pre-tinned prior to there placement onto the tin plated sheet.  The underside of the tin plate was heated up with a small torch while the copper pads where held with pliers (one at a time) during the heating process.  Another alternative to this layout would be to use a single copper PC board, and with a small hobby Dremel tool, isolate the three pads from each other.   After completion and placement of the filter, the boards were sprayed with a clear lacquer (Tremclad) to protect the edges from accidentally shorting due to small metal shavings etc.   The toroids were each 54uh, wound with 67T #18 AWG on Amidon T-200-2 cores. The toroids where wrapped with PVC electrical tape prior to being soldered in place, (this is optional).  As well, a generous amount of clear silicone (RTV) adhesive was placed in the area where the toroids would be positioned. The remaining copper pads visible on each side become the I/P and O/P pads and for C4 and C6 etc.  All filter caps were HV polypropylene type. The computer flyback ferrite core on the drain was located close to the middle of the box which helped reduce the lead lengths. The FET ground as well as the drain and source lines from the FET must be kept as short as possible.  A small bead choke was placed directly on the gate of the FET as well as a 2.2 ohm resistor to reducing the chances of the PA breaking into oscillation.  A standard silicone diode is used on the input gate to protect the FET from self destruction in the event the drive was lost.   A Zobel, consisting of a poly cap (.0047uf) and a WW 5 ohm resistor in series was used to reduce the sharp leading spike commonly seen on the front porch of the FET's square wave output.  This spike can quickly destroy the FET if not reduced sufficiently.  The secondary of the drain's O/P coil was wound with #16 AWG enamel wire with some spacing between turns. PVC electrical tape was wrapped on the core prior to winding.   Ensure to use as much of the core as possible when winding the wire.   A couple of layers of PVC tape was wrapped over the secondary.   The primary was 4 turns of stranded insulated #18 wire, (~15 strands ea.) wound with wide spacing between turns.   

View of filter with toroids installed




Output of FET drain before filtering

sine wave output
Output after LPF. 2nd harmonic (275 kHz) >-25db,
 3rd (412 kHz) -41db, 4th (550 kHz) -62db.





Second transverter

Schematic of driver ( images/driver.gif )



Schematic of amplifier ( images/lf_amp.gif )


Schematic of mixer ( images/mixer.gif )







Original proto-type transverter driver stage




loop

Rotatable 8' coax loop


preamp housing

PVC housing for pre-amp


Pre-amp with J310 and 2N3904



Argo captures of QRSS stations seen on 2200m

VE3MP


MP


Steve's, VE7SL signal as received here June 23rd, 2007 using Argo software. 

The 137 KHz Loading Coil

The original loading coil had taps at the bottom but were later replaced with a pair of computer flyback cores with 16T #16 en on the secondary and 10T #14 stranded (PVC) over top on the secondary, then wrapped with HV tape. The core was initially wrapped with a couple of layers of HV white electrical tape 3M PN 69.  The top of the flyback secondary winding goes to the bottom of the big coil. The bottom of the primary was connected to the braid of the RG8-X coax but not earth ground.  The bottom of the secondary was connected to earth ground consisting of two 5' copper rods a few feet apart.   As well, a few wires leading from the rods and buried just below the ground surface in the back yard.  In addition, a heavy copper wire is also connected to the rods and runs back several feet to another ground rod buried at the bottom of a creek.  For the loading coil, I chose a 320mm (12.5") dia form used for sewer applications.   In the first attempt at matching, the bottom portion of the coil had taps every ~2 turns for impedance matching to 50 ohms, but is now replaced with a pair of flyback cores.  For fine tuning the larger coil, a variometer was installed inside the centre of the coil.  The variometer had two coils in series, each having 33 turns and wound on a standard 4" dia PVC form, 10" long.  The variometer either adds or cancels some of the inductance to the antenna.   At present, this variometer can be adjusted by remote control from the shack using a motor drive mounted on the outside of the larger coil.  Initially the large coil had two sections each having 78.5 turns, for a total of 157 turns of #14 AWG enamel wire, which later turned out to be too many turns and I actually only needed ~104 turns, this gave me the best resonance for ~137 kHz. The large coil was wound on a 990mm (39") long form.  Each turn was spaced 3mm centre to centre using cotton string. The spacing was to reduce the chance of arcing between turns as well increase the Q of the coil.   After completion of the winding of both coils, three coatings of an exterior Varathane was added to eliminate any absorption of the cotton to moisture.  The large coil was later covered by a blue PVC barrel to protect it from the weather.   Don't use the black ones as they contain too much carbon and are too lossy.



Variometer




inside view

Top view



 


Adding cotton string for 3mm c/c spacing



side view of coil

Motor drive housing in place

.





Top view





View of motor





View inside motor


 View inside motor housing






Original 630m Station






630m 300W Amplifier





Side view






Reverse side view


10W H.B. WSPR STATION


Side view
The WSPR home brew transmitter uses a QRP Labs U3 kit with display (on right).
The Tx uses an IRF540 FET, heatsink on back panel.  The Tx is capable of ~27W max but normally runs at 10W.



Front view



Timing is achieved using a GPS module above with antenna.



Mounted in pill bottle and placed near window.