Boost Regulator
I bought an emergengy light some time ago which was basically a string of LEDs, a Li-Ion battery and a control board. As a light it was fine, but it had one flaw which I could not accept: the battery would run down in 2 to 3 weeks even when the light was not used. Examination showed it was the "never off" design, and it drew too much power on standby. Because of the compact design, I could not add a switch to the unit.
The battery was an unmarked 3.6V Li-Ion, resembling the 18500. It was designed to charge off a 5.0V micro-USB connection. The circuit board was tiny but quite busy with several surface mount ICs and other components. It had a single (tiny) pushbutton which cycled the unit through several brightnesses and then off. But of course it was never off!
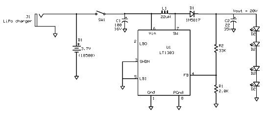
I thought it should be possible to build my own power supply for it using a boost switching regulator. A search got me the LT1303, one version of which was adjustable. (Digikey P/N LT1303CN8#PBF-ND.) I stole the inductor and two capacitors off the old board, and came up with this for the new circuit:
My unit seems to need 20V to run the string of LEDs. The LT1303 specifications say it can output up to 25V, but my circuit maxed out at 21V. At 21V the LEDs were bright and drew 65mA. Using R1 and R2 I dropped the voltage to 20V, dimming the LEDs a bit but dropping the current to a more reasonable 35mA.
There is one catch: when I tossed the old circuit board I lost the battery charger circuitry. Since I already have a general purpose Li battery charger, I just brought the battery terminals out to a connector so I could use that charger. Charging Li batteries can be tricky, since unlike NiMh it is bad to leave them on a trickle charge after they are fully charged. The charger is supposed to charge to 4.2V then shut down.
The photos below show the modified light. I put a standard
power socket where the original pushbutton was, and glued a
push-on/push-off switch where the usb connector was. After a few months
on the shelf the light has plenty of charge!

Update: Sparkfun has a very similar item here (link updated).