White Box 10GHz Transverter

A number of ham radio operators have made their start on the 10 GHz amateur band using commercial-surplus microwave transceivers made by M/A-Com. These units were originally built in white-painted metal enclosures and are known as "White Boxes". They can be modified to operate as transverters (transceiving converters) to convert the signals from an amateur VHF transceiver to the amateur 10 GHz band. The VHF transceiver is known as the intermediate frequency (IF) transceiver in this application.

Modifying a White Box for ham radio service usually involves removing the equipment from the box and keeping just the main tray containing the desired parts. My White Box had been partly modified by the late Dr. Arthur Schulman, VE3ZV for use by Steve, VE3TFU. Steve generously gave it to me, and another Steve, VE3SMA kindly completed the modifications to the RF circuitry before I received the unit. Steve has modified other White Boxes and his paper describing the process is on the Downloads page of this website. For my White Box, he removed the receive filter in the transverter module and added a new receive connector but otherwise followed the procedure in his paper.

The main parts of use in ham service are the RF unit, the local oscillator (LO) unit and the linear regulator board as shown in Figure 1, a photo of the unit as Steve received it. I had to do the following things in order to get it on the air :

My goals were to keep the wiring within the White Box simple, to make it easy to build. To make it easy to operate, I wanted to make the external control, DC and RF wiring simple as well. As a result, I decided to design a printed circuit board for the control and sequencing. Designing the pcb to handle much of the internal and external interconnection allowed me to fit all the circuitry and wiring in the space available on the White Box tray. The circuitry was designed to work with a Yaesu FT-817 as the IF transceiver.

white box when received

Figure 1. Here's my White Box when Steve, VE3SMA started working on it.

DC Distribution

The White Box was originally designed to work in a fixed location, with an AC power supply providing several different supply and bias voltages. Since the ham radio version is generally used for portable operation with battery power, Arthur had added two DC-to-DC converters to create the necessary supply and bias voltages from the battery voltage.

I used some perf board to re-mount the -5 v bias supply and added DC distribution terminal blocks. The tray handle seemed like a good location for switches and connectors, so I installed the power switch, the IF connector and a panel to hold the fuseholders for the transverter and the IF transceiver.

Power for the IF Transceiver

To make system setup easier and to keep the operating area as uncluttered as possible, I powered the IF transceiver from the White Box, with a fuse, polarity protection diode and power cable from the DC distribution board.

Control and Sequencing Circuitry

An interface is required between the IF transceiver and the transverter to switch the IF signals between the transmit and receive portions of the transverter and to control the operation of the White Box. Switching of the power, IF, and transmit and receive signals must be carefully sequenced in order to avoid damage to the circuitry of the transverter. This circuitry must detect whether the IF transceiver is in transmit or receive and:

On transmit:

On receive:

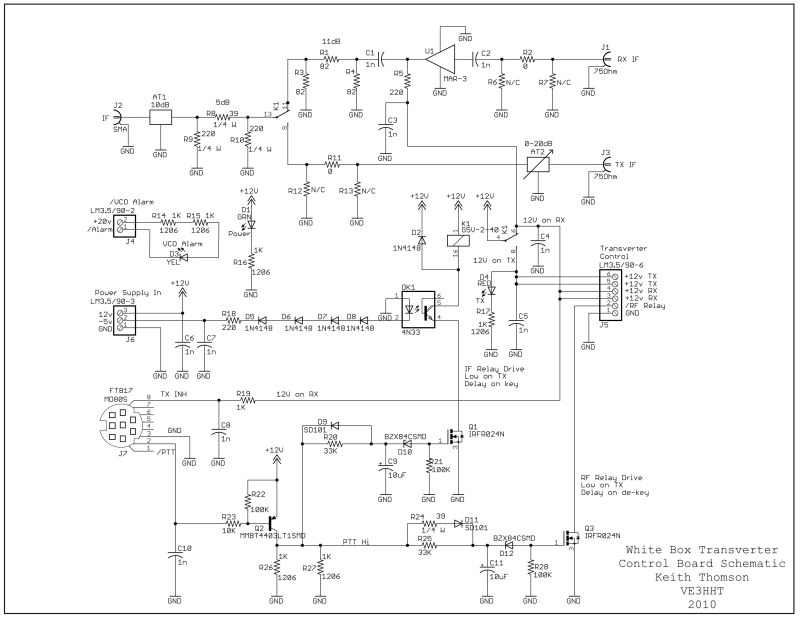
As described in his paper, Steve, VE3SMA had developed circuitry for switching and control while modifying another White Box. I used his circuitry as a basis for mine. See Figure 2 for the Control Board schematic.

control board schematic

Figure 2. The Control Board Schematic.

The Control Board installed in the White Box is shown in Figure 3.

white box when finished

Figure 3. The Control Board.

The sequencing of the transverter must take into account the characteristics of the RF relay used to switch the transmit and receive signals to the antenna:

The sequencer must also ensure that the IF transceiver cannot damage the input of the transverter by transmitting while the transverter is in receive. This could happen if a control cable is unplugged, or if there is a component failure in the control circuitry.

Steve had designed the control circuitry to work with the FT-817 transmit output set to 1 watt. He also built in enough attenuation that nothing would be damaged if the FT-817 was set to transmit at 5 watts by mistake. I used a pcb-mount attenuator to handle the transmit power of the FT-817 in either case. I also used the Transmit Inhibit input of the FT-817 IF transceiver, just in case. The sequence of events became:

On going into transmit:

On returning to receive:

To control the sequencing, I used circuitry similar to that in my DB6NT SEQ2 sequencer ( https://shop.kuhne-electronic.com/kuhne/en/). Additional circuitry on the board:

I used the free version of the Cadsoft Eagle software package for the schematic capture and pc board layout.

RF Relay and Antenna

For the initial contacts the antenna would be a horn, mounted on the White Box. An RF relay is needed to switch the antenna between the transmitter and the receiver.

The White Box could be improved by replacing the horn antenna with an external antenna with more gain, and adding amplifiers to improve the receive sensitivity and to increase the power of the transmit signal. In the short term, space was needed for the relay and the antenna and in the longer term, space would be needed for the relay and amplifiers, so I installed a "mezzanine" panel which I hoped would be big enough to take any future amplifiers and related filters. This panel mounts above the linear regulator board and the 12 volt DC-DC converter.

The horn antenna was connected to the relay with a short length of waveguide and a coax-to-waveguide transition. The length of waveguide was held in a mounting bracket and allowed easy changing of the horn. See Figure 4.

white box when finished

Figure 4. Here's my White Box when I was finished working on it (for the first time).

The complete system with IF transceiver, key and battery is shown in Figure 5.

complete system

Figure 5. The complete White Box system, ready to communicate.

First Use

I tested the system with Steve, VE3SMA. You can see it in Figure 6 in a typical setup on the car roof. Not quite as neat as the posed setup in Figure 5! I then took the White Box out for the simultaneous SBMS and Spring Sprint 2010 contests. With a larger horn than shown in the pictures I was able to make 100 km contacts and had a lot of fun.

system at first field trial

Figure 6. The system at its first field trial.

The first day of operation with the system showed two areas that need improvement (but what project ever worked properly first time!):

Further Use

Further use of the White Box has been a lot of fun, including a rain scatter contact and causing a pileup across Lake Erie.

I have found that the mini-DIN connector on the control board does not make very reliable connection with the connector on the control cable, despite both pieces being made by the same manufacturer. Better strain relief would definitely help, and mechanical protection is definitely necessary as I found out when I overstressed the connector in the 2016 contest.

Temperature stability is not much of an issue after the crystal oven warms up, although the unit has shown some instability on transmit. I put thermal insulation around the oven to help with stability, warmup time and current draw.

After one season of operation of the White Box, I purchased a crystal for the local oscillator to allow operation with low-side injection. The modifications entailed are described on my White Box Local Oscillator page.

Dish and LNA

In 2013, I purchased a parabolic dish antenna and feed at the Dayton Hamvention. I installed the dish on the White Box chassis, using some sheet aluminum. I also bought a work stand for my woodworking hobby, expecting that it would be useful for ham radio projects. Initially, it made a good base for the White Box, much better than the car roof. Unfortunately, rotating the top section of the stand when turning the White Box wore out the clamp that holds the stand at the desired height, so I have developed a simple panning arrangment on a surveyor's tripod instead. In Figure 7, you can see the system with the added dish, on the work stand in the late afternoon in Prince Edward County, FN13.

system with dish

Figure 7. The system with the dish added.

After installing the dish, I purchased a blank PCB and parts kit for a low-noise amplifier (LNA) designed by Graham, VK3XDK. I assembled the board and built an enclosure from sheet brass and pcb material. See Figure 8. The two-stage LNA was predictably unstable in the enclosure. Emerson and Cuming GDS/SS-6M absorber inside the lid effectively cured the instability.

inside the lna

Figure 8. Inside the LNA.

With my test equipment, I measured the LNA gain to be 19dB. At the NEWSVHF Conference in 2014, Greg Bonaguide of Rohde & Schwarz was kind enough to measure the amplifier and found a gain of 20dB. This showed that my test equipment is reasonably accurate. Greg also measured a noise figure of 1.4dB, which is a little higher than I had hoped for, but still a big improvement over the system performance without an LNA. I used some of his equipment to tune up the original 6-pole receive filter from the White Box to make an image filter and installed it after the LNA. See Figure 9.

system with dish

Figure 9. The LNA and image filter.

Operating with the White Box with the added gain of the dish and LNA was much more fun, as you would expect.

The White Box was never totally reliable, and the transmit power output seemed to be dropping. In 2018, I replaced the White Box with a DB6NT G3 transverter, and added a GPSDO a year later. This improved the power output, frequency stability and accuracy which made operating much easier, and more fun. I also added a surveyor's tripod, and a pan-and-tilt mechanism to make operating easier.

In 2021, I added a DB6NT 2W power amplifier.

The GPSDO was quick to lock and took very little current, but its output at 10MHz was just below the lower limit of the transverter specification. As a result, the transverter would lose lock at low supply voltages. In 2022, I replaced the GPSDO with an OCXO which draws more current but puts out more power at 10MHz. I also replaced the FT-817 with an IC-705. The FT-817 is a great IF radio, but the panoramic display of the IC-705 makes a big difference in finding signals on the band.



Copyright Keith Thomson, 2022.