Многим известно, как хорошо иметь АБ на НЧ диапазоны, перелючаемую на различные направления. Такие АБ, установленные в различных направлениях, потребуют примерно эдак гектаров 25 свободной земли. А как же быть, если нет таких условий? Неужели придется отказаться от этой затеи? Оказывается нет. K9AY предложил антенну, которая заменяет АБ.
На рисунке 1 показан внешний вид этой антенны. Мы видим, что габариты этой антенны, по сравнению с АБ, являются значительно меньше. Радиус антенны сотавляет всего 4,57 метра, а высота - 7,62. Антенна просто крошечная, в сравнении с полноразмерной АБ.
.gif)
На рисунке 2 антенна показана более детально. Она не слишком отличается от описанной ранее антенны FO0AAA, только трансформатор и резистор здесь включены не в углы рамки, а в середину. Трансформатор используется с коэффициентом 9:1 при кабеле 50 Ом. Общая длина рамки 25,91 метра из провода 1-1.5 мм. Опорой антенны лучше всего служит деревянная мачта или дерево. Можно применить металлическую мачту минимальной высоты, и изолированной от земли. Поблизости не должно быть массивных металлических предметов, проводов. Кабель антенны лучше положить на землю, или закопать, что поможет избежать паразитного приема на кабель.
Эта антенна имеет направленность, т.е. она принимает максимум сигнала с направления резистора. Если теперь мы поменяем трансформатор с резистором местами, то диаграмма измениться на 180 градусов. Это свойство антенны и использутся для получения переключаемой диаграммы. Достаточно лишь обеспечить переключение транформатора и резистора.
На рисунке 3 показано детальное расположение коммутирующей коробки. Антенна в нижней части разбита простыми изоляторами. В коробку, через проходные изоляторы, вводятся все 4 вывода рамок и коаксиальный кабель питания. Коробка крепится на металлическом штыре(лучше медная трубка), вбитом на 1-1.5 метра в землю.

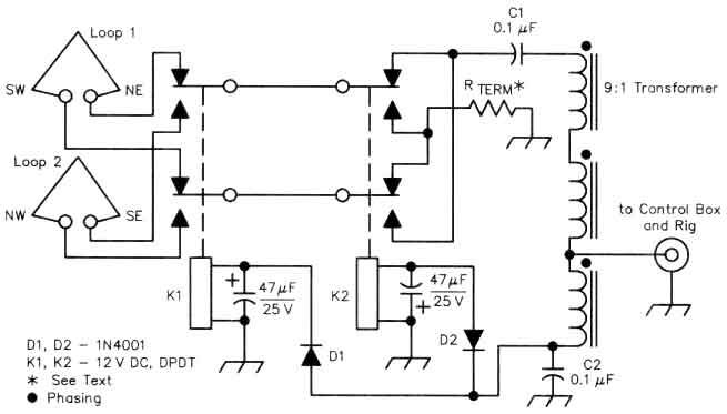
Авторский вариант схемы коммутации дан на рисунке. Диоды, заставляют реле выполнять только свою команду. В коробке всего два реле с 2 парами контактов. Эта схема работает исправно, но при повторении антенны, многие обратили внимание на то, что от способа выполнения транформатора, сильно зависит отношение вперед/назад. Это, по-видимому, происходит потому, что транформатор с бифилярной намоткой, используемый в большинстве случаев, имеет значительную паразитную емкость между обмотками. Для решения этой проблемы, рекомендуется применять трасформатор с раздельными обмотками. Естественно, что в этом случае, изменится схема питания реле.

Я
предлагаю свой вариант схемы, показанный на
рисунке 4. Трансформатор наматывается на
кольце 10000 диаметром 20 мм. Первичная обмотка
- 5 витков, вторичная -15, проводом 0,2 мм. 
На следующем рисунке показан блок питания для реле. Буквы n.c. - провод в воздухе, не подключен.Трансформатор может быть на 220 Вольт. Диоды любые низковольтные, обеспечивающие ток для реле. Два разъема Ant и Rig для того, чтобы по первому подавать постоянное напряжение в коробку реле, а второй-для подключения к приемнику. Не следует включать антенну на передачу. Максимум, что можно позволить - включить сигнал-генератор для тестирования антенны

Автор испытывал антенну в участке 1400 - 1600 кГц(вещательный диапазон), и получил отношение вперед/назад 2-3 балла. Совсем неплохо!!
Теперь взглянем на диаграмму антенны. Усиление антенны минус 26,48 дб, что потребует применения УВЧ, с усилением 10-15дб, в зависимости от уровня ваших местных помех. Угол приема 15 градусов. Хорошо заметно, как влияет качество земли на диаграмму. Чем хуже земля - тем лучше работает антенна.

И последняя диаграмма - азимутальная. Она достаточно широка, и соcтавляет примерно 155-160 градусов, по уровню минус 3 дб.
 
Думается, что такая антенна заинтересует заядлых охотников за DX на НЧ диапазонах, а также контест станции.
материал от K9AY, ,,QST,, Сентябрь 1997 года.