|
La "synthèse FM" a été inventée en 1967 dans le département
de Musique de Standford par John Chowning.
LA MODULATION DE FRÉQUENCE
Le principe théorique est la modulation de la fréquence d'un signal
(appelé "onde porteuse" dans le cas des télécommunications)
par un signal de plus basse fréquence (signal modulant) : s = so.sin(2Pi.fpt + ß.sin(2Pi.fmt))
(1).

Exemple d'un signal modulé en fréquence :
sin(2Pi.f.t+10.sin(2Pi.f.t/10))
(éditeur syntaxique de GoldWaves©).
Le calcul du spectre d'un signal défini par la relation (1) conduit à
des fonctions de Bessel (notées Jk(x)) :
sin(2Pi.fp.t + ß.sin(2Pi.fm.t))
= Jo(ß).sin(2Pi.fp.t) +
J1(ß).sin(2Pi.fp.t + 2Pi.fm.t)
- J1(ß).sin(2Pi.fp.t - 2Pi.fm.t)
+
J2(ß).sin(2Pi.fp.t + 4Pi.fm.t)
+ J2(ß).sin(2Pi.fp.t - 4Pi.fm.t)
+ ...
Le spectre est donc centré sur la porteuse et comporte des
composantes espacées d'une valeur égale à la modulante. L'importance de
la fréquence centrale dépend de l'indice de modulation : pour un
indice égal à 2.4, par exemple, l'amplitude de cette composante est
quasiment nulle.
|

Spectre d'un signal avec indice de modulation égal
à 4 (logiciel VirtualWaves©).
|
|

Spectre d'un signal avec indice faible (logiciel
GoldWaves ©).
|
LA BASE DE LA SYNTHÈSE DE SONS MUSICAUX
Un nombre élevé d'harmoniques peut donc être facilement obtenu avec
2 oscillateurs. De plus, rien n'interdit d'utiliser de très forts indices
de modulation et des fréquences de modulation plus élevées que celle de
la "porteuse" !
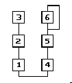
| Un module (ou "algorithme") de synthèse FM est une
association particulière d'oscillateurs, dont un au moins est
modulé en fréquence ; ci dessous quelques uns des
algorithmes (3, 5 et 18) de chez Yamaha (DX7©) qui peuvent être
étudiés grâce au logiciel VirtualWaves©.
Dans l'algorithme ci-contre les sorties de deux oscillateurs
(1 et 4), modulés par des oscillateurs (2 et 5) eux mêmes
modulés (par 3 et 6), sont ajoutées en sortie.
Pour chacun des six oscillateurs, il est possible de choisir
la fréquence, l'amplitude, l'indice de modulation ou de rétroaction,
ainsi que la durée totale et l'enveloppe temporelle.
|

|
|

Exemple de paramétrage d'un algorithme FM...
|

...et spectre d'un son synthétisé (VirtualWaves
©).
|
RÉFÉRENCES
- CHOWNING (J.), BRISTOW (D.) - FM ; théorie et
applications (par des musiciens et pour des musiciens), Yamaha
(1985 ?).
- FOURNEL (N.) - Le son par l'image, Ordinateur et Musique,
n°19, (1996), p10-13.
- REINHARD (H.) - Équations différentielles, Dunod Université,
1989, 452p.
VirtualWaves : logiciel français (auteur Nicolas
Fournel), commercialisé (version 1) par Fretless (Paris) et (version 2)
par Synoptique (Montreuil). Une présentation détaillée a été faite
dans une série de numéros de la revue Ordinateur et Musique (1995).
|