|
|
| Эту часть схемы я выделил, чтобы показать элементы тактировки DDS. При внимательном изучении даташита на DDS оказалось, что самую первую установку режима обмена по последовательному интерфейсу надо вводить при отключенном тактовом генераторе. В противном случае режим ввода прерывался и установка микросхемой не принималась. Если есть возможность применить кварцевый генератор с управлением логическим уровнем, тогда необходимость в логическом элементе отпадает. Я применил генератор на 20 МГц, однако если кому-то удасться найти и использовать генератор непосредственно на 160-200 МГц, то он, скорее всего, будет награжден более высокими шумовыми характеристиками всего синтезатора. Фирма утверждает, что применение внутреннего PLL (умножение частоты с 20 МГц до 200 МГц) особо выходной сигнал не облагораживает. Да оно и понятно... | |
|
|
|
![]() |
|
| Все сигналы управления DDS "пропустил" через регистр. Первоначальная ориентация на управление через параллельный порт компьютера привела к применению регистра с тактировкой. Если кто-то будет управлять микроконтроллером, возможно оптимальнее будет применить регистр-защелку. | |
|
|
|
|
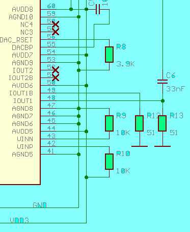
Оба выхода DDS нагружены на резисторы 51 Ом (R12 и R13). Сигнал снял с одного из них. Рекомендации производителя - использовать противофазные выходные сигналы с последующим трансформаторным выходом. Опять-таки, битва за минимальные шумы. Входы быстродействующего компаратора (несмотря на то, что он в моем случае отключен и не используется) необходимо "привязать" к уровням земле и питания (через резисторы R8 и R9). Резистором R8 устанвливается выходной ток (а следовательно, и амплитуда сигнала на резисторах R12 и R13). Через конденсатор C6 выходной сигнал подается на фильтр. Я уже говорил, что параметрам этого фильтра нужно уделить побольше внимания.
|
![]() |