ЛЮБИТЕЛЬСКОЕ РАДИО
Синтезатор УКВ радиостанции с валкодером на AT89C2051
Предлагаемый синтезатор построен на современной элементной базе и предназначен для использования в любительских УКВ радиостанциях диапазона 144-146 Мгц. В целом синтезатор представляет собой функциональный блок, в состав которого входят два раздельных ГУН-а, микрофонный тракт и предварительный усилитель мощности до 100 Мвт. Все последующие каскады передатчика могут работать в классе “С”, и не требуют коммутации по питанию. После данного синтезатора достаточно иметь всего 2 каскада, что бы получить на выходе 6-10 ватт. Рекомендуемая схема УМ прилагается. Применение в ГУН-ах полевых транзисторов позволило получить малый уровень собственных шумов и чистый спектр излучения.


Использование SMD элементов позволило создать компактную конструкцию в виде отдельного модуля вместе с органами управления и индикатором, который размещается на передней панели станции. Размер модуля 78 Х 36 мм. Плата выполнена по современной технологии, с металлизацией отверстий, и защитной маской. Ее можно изготовить и в домашних условиях по прилагаемым рисункам, или заказать у авторов. Файл для самостоятельного программирования так же прилагается. Возможности программы синтезатора следующие:
· плавная перестройка, - перестройка с шагом 5,10,15,20,25 Кгц, в пределах 144-146 Мгц (границы перестройки программируются)
· перестройка по заранее запрограммированным каналам. Максимальное количество каналов - 59. Частота приема и передачи каждого канала устанавливается индивидуально, т.е. каждый из каналов может быть использован как репитерный с произвольным разносом частоты.
· сканирование в заданной области частот (область сканирования программируется)
· сканирование по каналам в заданной области частот (область сканирования программируется)
Синтезатор управляется валкодером и двумя кнопками: "F" (Function) и "Scan".
· "F" - переключение между режимами плавной перестройки и перестройки по заранее запрограммированным каналам.
· "Scan" - включение режима сканирования. При обнаружении работающей радиостанции и срабатывании шумоподавителя процесс сканирования приостанавливается на 3 секунды, затем продолжается. Остановить сканирование можно нажатием на кнопку "Scan" или нажатием на тангенту или поворотом валкодера.
Если нажать кнопку "F" и удерживая ее нажатой включить радиостанцию, то синтезатор войдет в режим настройки каналов - выбор настраиваемого канала. В этом режиме с помощью валкодера выбирается номер настраиваемого канала. После выбора номера канала нажать кнопку "F". При этом синтезатор переходит в режим настройки частоты приема выбранного канала. Частота приема отображается на индикаторе как F1, частота передачи как F2. По умолчанию частота передачи равна частоте приема и если не требуется изменять частоту передачи, то нажать кнопку "F" для выхода из этого режима и настройки следующего канала. Если планируется работа в режиме репитера, то с помощью валкодера установить частоту передачи выбранного канала. После установки нажать кнопку "F". Если в канале частота приема и передачи не совпадают (режим репитера), то это отражается на индикаторе буквой "Р". Для выхода из режима настройки каналов нажать кнопку "Scan".
Примечания:
· Настраиваются каналы с №1 по №59.
· При перестройке в канальном режиме, отображаются только настроенные каналы.
· Для того, чтобы отключить канал, надо записать в него частоту 146025, т.е. вывести его за пределы разрешенного диапазона
· Независимо от установленного шага перестройки настройка каналов памяти происходит с шагом = 5 кгц.
Служебные каналы:
· канал №60 - последняя использовавшаяся частота. Программировать эту ячейку нет смысла, программа все равно ее перепишет.
· канал №61 - границы диапазона. По умолчанию записывается 144000 - 146000
· канал №62 - границы области сканирования. По умолчанию записывается 144500 - 145800.
· канал №63 - промежуточная частота и частота опорного кварца. По умолчанию записывается 10.695 и 10.000.
· канал №64 - шаг перестройки и служебная ячейка (корректировка не сохраняется). По умолчанию шаг = 25 кгц.
Для полной инициализации синтезатора, восстановления настроек "по умолчанию" нужно нажать одновременно кнопки "Scan" и "F" и удерживая их в нажатом состоянии включить радиостанцию. Через 5 сек отпустить. Все старые настройки стерты, стартовая частота - 145300, настроен 01 канал на частоту 145300, синтезатор готов к работе.
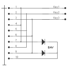
Схема синтезатора представлена на Рис 1. В цифровой части использован микроконтроллер АТ89С2051(U1), внешняя память 24LC04(U2), а так же специализированная микросхема для синтезаторов КФ1015ПЛ4(U3) Микросхема U3 управляет частотой генераторов управляемых напряжением ( ГУН-ов) собранных на полевых транзисторах VT5,VT6. Благодаря небольшой начальной емкости контуров ГУН-ов обеспечивается перестройка варикапами по частоте с большим запасом (около 20 Мгц) и захват – удержание происходит даже при значительных расстройках. В режиме приема работает VT5, в режиме передачи VT6. Коммутация осуществляется подачей напряжения на затворы “2” полевых транзисторов. Кроме того, ключ на VT4 в режиме передачи подает питание на предварительный усилитель мощности VT7, на микрофонный тракт и дополнительное запирающее напряжение на исток VT5 через цепочку R39, D6. Это нужно во избежание запуска генератора на VT5 при воздействии сильных ВЧ полей в режиме передачи. Каскад на VT8 является коммутирующим. В режиме передачи он заперт, и цепи приемника отключены во избежание нежелательных влияний на устойчивость передатчика. Микрофонный усилитель собран на двух транзисторах VT1, VT2 и рассчитан на использование любого электретного микрофона. Питание на микрофон снимается с делителя (R7, R8). Сигнал с микрофона усиливается до уровня 3- 4 вольта и подается на ограничитель D2, D3. Этим достигается небольшая степень компрессии около 10 -12 Дб, не вызывающая заметных искажений. Кроме того, элементами усилителя формируется необходимый подъем АЧХ с крутизной около 6 Дб на октаву и спад после 3-х Кгц. Усилитель нечувствителен к воздействию ВЧ полей и обеспечивает хорошее звучание на передачу. Уровень девиации устанавливается резистором R18. На транзисторе VT1 выполнен ключ остановки сканера. Через резистор R28 на него подается сигнал логической “1” при наличии работающей станции от шумоподавителя приемника.
В качестве валкодера
использован переключатель на 10
положений МПН-1 у которого просто
сворачивается ограничитель
небольшим усилием поворота оси
дальше упора. Вреда в работе это
причинить не может, так как
конструктивно детали ограничителя
не имеют доступа к контактам и
валкодер работает без проблем.
Катушки ГУН-ов бескаркасные,
намотаны проводом ПЭЛ-0.5 на оправке
диаметром 3 мм виток к витку. L1 – 6
витков, L2 – 5 витков. Все диоды в
схеме КД522 или аналогичные. При
исправных деталях схема работает
сразу, а настройка предельно
проста. Предварительно в функциях
нужно лишь установить частоту
используемого кварца и значение 1-й
ПЧ. На частоте 145.300 измерить
напряжение на выводе “15”
микросхемы U3. Раздвигая витки L1
выставить 1.8 – 2 вольта в режиме
приема и так же L2 при передаче.
Выставить частоту в режиме
передачи подстроечником С8.
Контролировать по частотомеру,
подключив его к выходу 5. Выставить
девиацию по приборам или по
контрольной станции. Синтезатор
готов к работе.





Шатун Александр Николаевич. UR3LMZ E-mail: [email protected] 62300 Харьковская обл. г. Дергачи, пер. Октябрьский 16. Тел. 3-21-18. (конструкция и схемотехника)
Денисов Александр Юрьевич г. Москва. RA3RBE E-mail: [email protected] , (программное обеспечение)
ССЫЛКИ ПРО ЛЮБИТЕЛЬСКУЮ РАДИОСВЯЗЬ:
www.dateline.ru./srr - сервер
Российских радиолюбителей
www.mai.ru/~crc/main_k.htm -
Центральный радиоклуб России
www.stars.ru -
поисковый "звезды интернет"
www.infoart.ru -
поисковый,программа ТВ,погода
www.rambler.ru -
поисковый много тем
www.icq.ru - переговорный и icq
на русском
www.mirabilis.com - icq для
перекачки
www.news.com/Radio -
Слушать радио
www.dailbriefing.com -
сервер брифинга
www.radioctation.com -
Слушать радио
www.yahoo.com -
поисковый по слову
www.reklama.ru -
поисковый реклама
qrz.com - Радиолюбительский QRZ
baycom.de - сервер группы BAYCOM
радиолюбительский
amsat.org - Радиолюбительские
спутники
www.old-time.com - радио
старых времен анг.
www.clinet.fi/~jukka/144.html -
Слушать радио
www.online.ru - по
соединениям,радио
www.101.ru/live.html -
слушать радио
people.weekend.ru -
размещение бесплатных страничек
www.corbina.ru - Телефон
по интернет,радио телефон
dix.dubna.ru - сервер в
Дубне
www.mtrros.msk.ru - Мир
виртуального общения
shat.radio-msu.net -
Переговорный
чат,мульти.эртика,много инт.
www.cd.ru.com -
Музыкальный телефон,переговорный
чат
shat.online.ru -
Переговорный чат с обновлением
версии
pxoenix.kharkov.ua -
г.Харьков,сервера городов
России,чаты
www.fortross.com - Много
переговорных чатов из интернет
www.glasnet.ru -
Подслушивающие
жучки,безопасность,шпионаж
www.bitex.ru - www
странички,поисковые сервера и др.
www.promelec.ru - фирма
"Промэлектроника"
www.arrl.org -
Радиоклуб США
www.darc.de - Радиоклуб
Германии
www.ref.tm.fr -
Радиоклуб Франции
www.sral.fi - Радиоклуб
Финляндии
www.edr.dk - Радиоклуб Германии
www.rac.ca - Радиоклуб Канады
www.ure.es - Радиоклуб Испании
www.uska.ch - Радиоклуб
Швейцарии
www.nzart.org.nz/nzart -
Радиоклуб Новой Зеландии
marconi.mpce.mg.edu.au/wia -
Радиоклуб Австралии
www.itn.is/~ve/ira -
Радиоклуб Исландии
www.veron.nl/veron -
Радиоклуб Нидерландов
www.inthenet.sm/arrsm -
Радиоклуб Санто-Марине
www.fmre.org.mx -
Радиоклуб Мехико,переговорный чат
www.spidernet.net/cars -
Радиоклуб Кипра
www.svessa.se -
Радиоклуб Сведена
www.show.org.tw/~bv3co -
Радиоклуб Тайвани
lois.kud-fp.si/hamradio -
Радиоклуб Словении
www.harts.org.hk/harts -
Радиоклуб Гонконга
www.jarl.or.jp -
Радиоклуб Японии
www.latnet.lv - сервер
Латвии
www.latnet.lv - сервер
Латвии
www.intel.ru -
Страничка фирмы Intel
www.fp.ru/tubes - Прайс
радиоламп
www.pssr.ru/pub/ham/cw -
Программы для CW
people.goplay.com/ru3akx -
Программы CW,ссылки на страницы
ckr.mlp.cz - Сайт скоростников
CW
www.user.cityline.ru/rv3del -
Радиоклуб Домодедово
www.mai.ru/~crc/crc_k/webrus_k.htm
- Российские радиолюбительские
оазисы
www.chipinfo.ru -
Справочник радиодеталей
www.odessa.com -
сервер"Одесса" есть радио
схемы
www.mvdinform.ru - сервер
МВД Российской федерации
www.imras.yar.ru/~good/chat.shtml
- Куча чатов, ссылки на чаты
www.kenwood.net -
радиостанции "Kenwood"
www.alico.com/usa.htm -
радиостанции "Alinco"
www.icomamerica.com -
радиостанции "Icom"
www.yaesu.com/yaeasu.html -
радиостанции "Yaesu"
www.stdradio.com -
радиостанции "Standartradio"
www.mirageamp.com -
радиостанции "Mirage"
www.mirageamp.com -
радиостанции "Optoelectronics"
www.osp.ru - Открытые системы;
мир ПК;бесплатный почтовый ящик; и
многое
www.ksaa.edu.ru -
комплектующие; СХЕМЫ
www.ksaa.kostroma.su -
разъемы; резисторы
www.tripod.com -
бесплатные странички
www.parachat.com -
разговорная комната на страничку
www.paguo.ru - Журнал
"Радио"
www.ZIM.ru - Работа за рубежем
bb.ksaa.edu.ru:8101 -
Справочник радиолюбителя СХЕМЫ
www.chipinfo.ru -
Компоненты; СХЕМЫ
www.logicnet.ru/~electron -
СХЕМЫ
www.logicnet/~electron/schem.htm
- СХЕМЫ
www.fulcrum.ru -
Справочник микросхем
members.tripod.com/~leo_z -
РАДИОЛЮБИТЕЛЬ"- СХЕМЫ
www.chay.ru/~sly-fox/1000.html -
Страничка Хакера СХЕМЫ
www.radiohobby.genesys.ca -
Журнал РАДИОХОББИ
www.dateline.ru./srr -
сервер Российских радиолюбителей
www.mai.ru/~crc/main_k.htm -
Центральный радиоклуб России
qrz.com - Радиолюбительский QRZ
baycom.de - сервер группы BAYCOM
радиолюбительский
amsat.org - Радиолюбительские
спутники
www.promelec.ru - фирма
"Промэлектроника"
www.fp.ru/tubes - Прайс
радиоламп
www.pssr.ru/pub/ham/cw -
Программы для CW
people.goplay.com/ru3akx -
Программы CW,ссылки на страницы
ckr.mlp.cz - Сайт скоростников
CW
www.user.cityline.ru/rv3del -
Радиоклуб Домодедово
www.mai.ru/~crc/crc_k/webrus_k.htm
- Российские радиолюбительские
оазисы
www.chipinfo.ru -
Справочник радиодеталей
www.odessa.com - сервер
"Одесса" есть радио схемы
uchcom.botik.ru/~gradin/klub10/klub10.htm
- набор Р/Л страничек
ttntt.tspace.ru - Томский
радиоклуб много ссылок
www.amsat.ru -
радиолюбительские спутники есть
ссылки
paradise.fobos.poltava.ua/krs/ -
КРС радиолюбительский
ra3apw.demos.su -
Московская группа пакетного радио
www.online.ru/sp/krasnodar/hamradio
- сервер Кубанских Р/Л
www.stack.serpukhov.su/~victor/hamradio
- страничка HAM RADIO
www.mai.ru/~crc -
Центральный радиоклуб Кренкеля
www.ampr.spb.ru/rcv -
радиоклуб Вологды
www.ampr.spb.ru -
страничка RW1QM
isis.nsu.ru/radio -
Радиоклуб НГУ
uchcom.botik.ru/~gradin -
Переславль (МНОГО СХЕМ)
www.user.cityline.ru/~rv3del -
клуб Р/Л Домодедово (МНОГО
СТРАНИЧЕК)
www.kiva.net/~djones -
страничка SSTV (KV4YZ)
www.lipetsk.ru/~www911 -
Липетская страничка клуб
www.pc.mdlink.de/70223102/STARTRUS.HTM
- страничка DL6ZFG меню
www.mai.ru/~crc/crc_k/webruf_k.htm
- оазисы ссылки по СНГ
qrz.com - страничка QRZ два ряда
ссылок (класс)
www.mai.ru/~crc/crc_k/webruf_k.htm
- Радиолюбительские оазисы
www.estpak.ee/~ritus/Publish/html/erau.htm
- клуб Эстонских Р.Л
www.geocities.com/CapeCanavera/Hangar/5873/
- радиоклуб Таджикистана
www.fietz-online.de/kirgistan/index.html
- радиоклуб Киргистана
www.imras.yar.ru/~good/chat.shtml
- Куча чатов, ссылки на чаты
www.ksaa.edu.ru -
комплектующие; СХЕМЫ
www.ksaa.kostroma.su -
разъемы; резисторы
www.paguo.ru - Журнал
"Радио"
bb.ksaa.edu.ru:8101 -
Справочник радиолюбителя СХЕМЫ
www.chipinfo.ru -
Компоненты; СХЕМЫ
www.logicnet.ru/~electron -
СХЕМЫ
www.logicnet/~electron/schem.htm
- СХЕМЫ
www.fulcrum.ru -
Справочник микросхем
members.tripod.com/~leo_z -
"РАДИОЛЮБИТЕЛЬ"- СХЕМЫ
www.chay.ru/~sly-fox/1000.html -
Страничка Хакера СХЕМЫ
http://chat.chat.ru/ - Разговор
http://www.phonefree.com - Голосовой
телефон http://www.phonefree.com/download.html - файл
http://www.arenda.ru/ - мног разного
росийского список серверов по
алфавиту
http://www.mediaring.com - Голосовой
телефон
http://www.mediaring.com/download/dl_thankyou.html - скачка фаила
медиаринга
http://www.moris.ru/~delk/ - ДЕЛК
http://navigator.moris.ru/homemain.htm - НАВИГАТОР
http://www.moris.ru/~infotur/ - ИНФОТУР
http://www.moris.ru/~fargo/price.html - ФАРГО
http://ct.moris.ru/ - СИТИ
http://www.ventafax.ru/ - Вента Факс,
сервер скачки факс программы
http://send.ru/ - Отправка
сообщения на пейджер, сотовый и др.
http://xakep.ru - Журнал
"ХАКЕР"
http://www.radiohobby.ldc.net/ - журнал
"Радиохобби" новый сайт
http://members.tripod.com/vvllaadd/schemes.html - принципиальные
схемы, радиотехнические ресурсы
[email protected]
http://www.chat.ru/~slalex/ - принципиальные
схеммы от Слепко А. [email protected]
http://radic.newmail.ru/ - принципиальные
схемы Николая Зайцева
http://steve.sky.net.ua/ - принципиальные
схемы В. Марценюка
http://www.geocities.com/SiliconValley/Lab/6311/ - принципиальные
схемы Алексея Торреса
http://www.bluesmobil.com/shikhman/ - принципиальные
схемы А.И. Шихатова
http://www.gaw.ru - Рынок
микроэлектроники
http://ns.onego.ru/~sprut/ - принципиальные
схемы Толстого В.Е. [email protected]
http://www.chat.ru/~erubcov/ - принципиальные
схемы Рубцова Е.
http://www.chat.ru/~sershal/ - принципиальные
схемы Сергея С.
http://www.svp.lgg.ru/ - принципиальные
схемы Сергея Протасова
http://www.aquanet.co.il/vip/altec/~altec3_1.htm - принципиальные
схемы ALTEC [email protected]
http://mistin.virtualave.net/woman01.shtml - Девочки для
знакомства
http://www.neznakomka.ru/ - Поиск любовницы
http://www.callwave.com/ - Интернет
телефон
http://krasnodar.online.ru/hamradio/cons_trx.htm - сервер
кубанских радиолюбителей
http://www.chat.ru/~radiolub/ - принципиальные
схемы от Батракова Евгения
http://www.chat.ru/~sershal/ - принципиальные
схемы Сергея Протасова
(Передатчики)
http://lradio.tripod.com/ - Сайт для
радиолюбителей
http://www.radiomir.sinor.ru/temp.htm -ссылки на радио
ресурсы
http://www.radiomir.sinor.ru/ - куча схем
http://www.chat.ru/~sershal/ - электронные
взломы
http://www.rlocman.com.ru/indexs.htm - Радио лоцман
(поисковая машина)
http://www.nnov.rfnet.ru:8100/rf/ - страничка
Николая Большакова
http://www.nnov.rfnet.ru:8100/rf/s2/ant_form.html - Расчёт антенн
http://www.nnov.rfnet.ru:8100/rf/calc-00.html - Радио
калькулятор
http://www.logicnet.ru/~electron/ - Russian Electronic
журнал много всего
http://www.chat.ru/~sershal/ - принципиальные
схемы Сергея Протасова
(Передатчики)
http://lradio.tripod.com/ - Сайт для
радиолюбителей
http://www.reactor.ru - лучший сайт по
компьютерному железу
http://www.chat.ru/~happer/ - куча ссылок для
радиолюбителя и схемотехника
http://www.topping.com.ua/ - ТОР со
счётчиком есть регистрация сайта
http://www.ixbt.com - лучший сайт по
железу
http://www.chip-dip.ru/ - Электронные
компоненты в розницу
http://www.microsoft.com/windows/NetMeeting/Corp/reskit/default.asp - скачка NetMeeting
http://ttntt.tspace.ru/r1251/home.html - сайт томских РЛ
много о пакете
http://www.radiomir.sinor.ru/temp.htm -ссылки на радио
ресурсы
http://www.lipetsk.ru/~www911/indexa - Липецкий СИ-БИ
клуб
http://www.deol.ru/users/rsl/cb.htm - СИ-БИ связь
http://www.mai.ru/~crc/main_k.htm - ЦРК
http://www.qsl.net/rw3ah/rus/index.html - RW3AH Много ссылок
http://ra3apw.demos.su/ra3apw/index.html - RA3APW Группа
пакетного радио
http://top.one.ru/ - счётчик на
страничку
http://www.stack.net/~victor/hamradio/packet/packet.html - Пакетное радио
http://www.ngo.ryazan.ru/radio/cbr.htm - Си-Би