RF GÜÇÖLÇER (VATMETRE)
ve
MODİFİKASYONLARI

Gerçekleştirdiğim devrenin
önpanel görünüşü
Thomas Scherrer (OZ2CPU) tarafından tasarlanan ve ingilizce Elektor Dergisinin Ekim 2002 sayısında da neşrolunan RF vatmetre
projesi, amatör telsizciler için oldukça önemli bir cihaz. Herhangi bir
zayıflatıcı kullanmadan 1nW'tan 1W'a kadar güçleri ölçebilen vatmetre, 1 kHz ile 500 MHz
arasında kalibre edilebilmekde ve kullanılabilmekdedir.
1 MHz ile 450 MHz arasında kalibre edilmeden doğruluğu +/- 1dB'dir. Belli bir
hata payı kabûl edilerek devre 900 MHZ'e kadar kullanılabilmekdedir.
RF vatmetrenin devre şeması, baskı devre ve
yerleştirme plânı, malzeme
listesi ve derlenmiş
programı (hex) bu web sayfasından temin
edilebilir. Ayrıca
programın
kaynak kodları (source code)
Elektor web sitesinden temin edilebilir.
Devre, PIC 16F876 işlemcisi için tasarlanmıştır ve RF işaretinin gücünü ölçerek
gerilime çevirme görevi Analog
Devices firmasınca üretilen AD8307 tümdevresince yerine getirilmekdedir.
Elektor sitesinde, yazılımın 1.03 sürümü ve kaynak kodları bulunmaktadır.
Yazarın sayfasında ise
yazlımın 1.04
sürümü de bulunmaktadır.
MODİFİKASYONLAR:
1) Menü seçimi:
Vatmetrenin menü seçiminde Bourns firmasınca
üretilmiş olan ve 3315Y-1-016
tipinde bir kodlayıcı eleman (encoder) kullanılmakdadır.
Devreyi yaptığım yıllarda bu
eleman, temini zor ve görece pahalı bir malzeme idi. Bu yüzden aşağıdaki
modifikasyonu yapmıştım; ancak, artık bu encoder'lar oldukça ucuz.

3315 tip encoder
Kodlayıcı eleman yerine 2
anahtar ve 1 bipolar kondansatör kullanmak sûretiyle
devrede modifikasyon yaptım. Sonuçta menü seçimi,
(aşağıdaki resimde görüleceği üzere) bir aşağı ve bir yukarı anahtarı ile
yapılır hâle geldi.

Pahalı
bir kodlayıcı eleman yerine 2 adet tuş ile yukarı ve aşağı menü
işlem seçimi yapılabilir.

Anahtar
ile menü seçimi devresinin şeması
Devrede kullanılan kondansatör bipolar olmakla birlikte
yerine nonpolar kondansatör de kullanılanılabilir.
2) Referans voltajı:
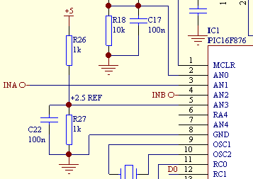
İkinci modifikasyon ise PIC 16F876'nın A/D dönüştürücüsü için gerekli olan
referans voltajı kısmında yapıldı. Orijinal devrede, 2.5 V'luk
referans voltajı, herbirisi 1 k değerinde ve %1
toleranslı iki dirençden (R26 ve R27 ) oluşan bir
gerilim bölücü tarafından oluşturulmakdadır. Bu
gerilim bölücü devrenin yerine, -daha yüksek bir doğruluk elde etmek üzere- Maxim firmasınca
üretilen 2.5V'luk voltaj referansı tümdevresi MX580
kullanılmıştır.
MX580'in TO52 kılıfında metal ve SO kılıfında SMD küçük plâstik kılıflı
versiyonları mevcut olup; soneklerine (suffix) göre
bu entegre devrenin toleransı değişmekdedir. En düşük
tolerans (+/-10mV) TO52 metal kılıf için LH veyâ MH sonekli; SO kılıf için LCSA sonekli olanlarıdır.
Elbette bu voltaj referans tümdevresinin yerine başka
2.5V'luk referans tümdevreleri de -data sheet'lerindeki bilgilere bağlı kalınarak- kullanılabilir.
NOT: %1 toleranslı metal film direnç kullanırsanız, iyi bir doğruluk elde edersiniz.

Orijinal
devredeki referans voltajı oluşturma kısmı

MX580
ile hazırlanan voltaj referans devresi
Bu devre, 20 milivoltluk adımlarla hassas bir şekilde
20 V'a kadar voltaj ölçümü de yapabilmekdedir.
Devreye takılacak bir anahtar ile devrenin besleme gerilimi (veyâ devre bir
doldurulabilir pil grubu ile de besleniyorsa bu pillerin gerilimi) de
ölçülebilir.

Frekans
ve gerilim girişleri

Güçölçer ile devrenin besleme geriliminin ölçülmesi

Güç
ölçümünde gösterge
GERÇEKLEŞTİRMEYE
HAZIR DEVRE
Yukarıda
anlatılan ve resimleri bulunan devre, tarafımdan tasarlanan yeni bir baskı devrede
gerçekleştirilmişdir. Devrenin yapımında SMD tekniği
büyük ölçüde kullanılmışdır. Ancak, iyi netice
vermekle birlikde amatörlerce SMD tekniğinin tatbiki
zordur. Ayrıca kablo bağlantılarının en aza indirilmesi yapım kolaylığı ve
çalıştırma güvenliği açısından önemlidir. Bu sebeplerle, hem SMD tekniği ve hem
de normal eleman ile montaja izin veren yeni bir baskı devre hazırladım.
YENİ PCB'nin GETİRDİĞİ İMKÂNLAR, DEĞİŞİKLİKLER ve DİKKAT
EDİLECEK HUSUSLAR
* LCD modül hemen ana baskı devrenin üstüne monte edilmekdedir.
Böylece LCD modül için bir sürü kablo bağlantısı ortadan kalkmışdır.
* Doğrultma devresi baskı devre üzerine kurulmuşdur.
Dolayısı ile, doğrudan bir transformatörün AC gerilimi ile devre beslenebilir.
* Devenin, bir PC'ye bağlanılması ve -meselâ bir kaynağın gücünün- sürekli
olarak kayıt yapılabilmesi için bir seri çıkışı mevcuttur. http://www.oz8jyl.dk/byg_selv/mw_logger/
adresinde bulunan program bu işi yapmakdadır. Bunun
için devrede MAX232 ile kurulmuş bir RS232 seri iletişim tümdevresi
mevcutdur. Bu tümdevre
birçok firma tarafından üretilmekdedir. Maxim tarafından
üretilen MAX232 tümdevresinde 4 adet 1uF'lık
kondansatör kullanılmakdadır. Eğer MAX232A
kullanılırsa 4 adet 100 nF'lık kondansatör
kullanılması kâfidir. Bu seçimlik devrede kullanılan tümdevreye
göre hem 1uF'lık elektrolitik ve hem de 100 nF'lık
diğer tür kondansatörlerin monte edilebilmesi için baskı devre buna uygun hâle getirilmişdir.
* Orijinal devrede 16F876 için 4MHZ'lik bir seramik rezonatör
kullanılmışdır. Seramik rezonatör
bulunmaması hâlinde devrede 4MHz'lik bir kuvars kristalin de kullanılabilmesini
teminen baskı devre ona göre hazırlanmışdır.
Kristal kullanılması hâlinde osilatör devresinde 2
adet 22pF'lık konsansatör bulunmalıdır.
* Devrede, MAX232 tümdevresinin beslenmesi için ayrı
bir regülatör vardır. (78L05) Eğer bu kısmı da devrenin genel beslemesi ile
beslemek isterseniz, 78L05 tümdevresi ile bu tümdevrenin girişinde bulunan kondansatörü kullanmayın ve J2
jumper'ını
kullanın. (78L05 kullanıyorsanız J2 jumper'ı kullanılmayacakdır!!; eğer seri iletişim devresi
kullanılmayacaksa 78L05'e de gerek yokdur)
* RF güçölçer (vatmetre) devresinin
giriş modülü ve ana baskı devresinin birer yüzleri groundplane
olarak tamamen bakırlıdır. Şasi potansiyelinde olan eleman bacaklarını her iki tarafdan da lehimleyin.
* 7805 gerilim regülatörünü monte ederken baskı devre yerleştirme plânındaki
1. bacak işaretine dikkat edin. Bu regülatör mutlaka bir soğutucuya
bağlanmalıdır.
* Eğer 16F876 tümdevresini yerinden çıkarmadan
programlamak isterseniz, PGM. soketini kullanmanız gerekecekdir.
Şâyet programlayıcı devrenizde +5V yok ise, J1 jumper'ını kullanın.
* Orijinal devrede, -yukarıda da belirtildiği gibi- bir kodlayıcı eleman
kullanılmış iken, bu kısım tarafımdan modifiye
edilmiş ve menülerde gezinmek için 2 adet normal tuş kullanılmışdır. Yukarı ve Aşağı tuşlarını, baskı devredeki
"yu-as" soketine bağlamanız gerekmekdedir. Bu bağlantıyı yaparken, her iki tele
birer adet 1k. direnci seri olarak bağlayın.
* Hem Thomas Scherrer tarafından çizilen devrede ve
hem de ELEKTOR dergisinde neşrolunan devrede 16F876'nın ADC'ü
için iki adet dirençden oluşan bir referans devresi
kâfi görülmüşdür. Devrenin -yukarıda anlatılan-
gerçekleştirmesinde, bir voltaj referans tümdevresi
kullanılmışsa da, orijinal devredeki referans sisteminin yeterli olduğu
görülerek voltaj referans tümdevresi kullanılmasından
vazgeçilmişdir.
* Devredeki FB, küçük ferrit borucukdur.
* OZ2CPU'nun sayfasında, 16F876 için program kodu HEX olarak bulunmakdadır. Eğer, güçölçer
devresinin açılışında kendi çağrı işâretinizin görünmesini istiyorsanız, programın
kaynak kodları (source code)
üzerinde -sâhibinden izin almak kaydıyla-
değişiklik yapabilirsiniz.
Devrenin baskı devre
plânları (PDF olarak)
ÜST YÜZ
ALT YÜZ
GİRİŞ DEVRESİ
Yerleştirme
plânları:
GİRİŞ DEVRESİ
ANA DEVRE (gif olarak)
ANA DEVRE (pdf olarak)