UHF (70cm Band) L N A
Low Noise Antenna pre-amp for SAT, EME & DX-ing
A Low Noise Antenna pre-amplifier (LNA) is a simple unit which offers spectacular improvement in the quality of receiving signal,
especially when the signal is very weak and it comes from long distance.
This is a usual receiving condition in the Satellite reception, EME and UHF DX-ing.
The most important point in order to improve the weak signals, it's firstly the Noise-figure (NF) and not the amplification of unit, as a lot of Hams believe. Of course, the amplification factor (Gain) is also significant as the overall NF of system is related to NF / Gain, so the Gain of pre-ampl also helps the system for better performance, but sometimes a pre-amp with high enough Gain is a reason for "blocking" (overloading) of receiver.
| Theoretically: Noise figure (in dB) or noise factor (ratio) is a measurement of the thermal
noise floor of a Preamp or Receiver relative to thermal noise in a 50-ohm
resistor at 290° K. A high quality-low noise preamp will compensate for a receiver with a high noise
factor as the noise factor of the resulting receiver system is:
NFsystem = NFpreamp + (NFreceiver - 1) / preamp gain
|
In practice, by using a Low Noise pre-Amplifier as first stage in a receiving system,
the overall NF of system takes a value close to first stage's NF and that helps to improve significant the "NF" of receiving system.
For example, if you have a receiver with NF=10dB, you have a really noisy receiver. By adding a Low Noise preampl with NF=1dB, the new overall NF of your receiving system is 1.3dB !
Wow! Impressive! From 10dB drop down to 1.3 dB NF ! Now you know why is important the low NF of Antenna preamplifier.
Nowadays we have excellent and cheap components from Satellite-manufactures, so we can construct excellent LNA units by using the known new-technology "Gas Fet" (Gallium Arsenide Fet) & "HEMT" (High Electron Mobility Transistor) components .
A "GasFet" or "HEMT" easily gives a Noise Figure (NF) of about 0.5 dB (or better) at 435 MHz, but is very important to place the LNA as close as possible to antenna (behind of Dipole is the best place). That because, if the coaxial cable between Antenna - LNA (input of LNA) is long enough and it has a significant Loss, ie 3 dB, the total NF increasing by coaxial's Loss value !
So, if the LNA has NF=0.5 dB and the INPUT Coaxial loss is 3 dB, under this quota the 1st stage (LNA) gives 0.5 + 3 = 3.5 dB NF and NOT 0.5 dB, which is the real LNA's NF ! In any case, that means extremely higher NF than 0.5 dB of LNA unit. So keep in mind that, for best results the LNA must be placed behind of antenna and not into the shack.
 Figure 1 |
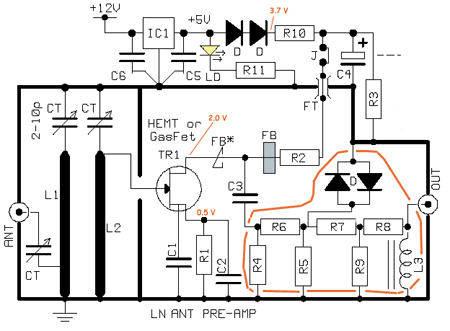
CT: Hi Q piston trimmers 2-10 pF C1,C2: 470pF SMD (see text) C3:470 pF SMD or TrapezoidCeramic C4: 47uF/6V Tant. C5 : 100nF/63V cer. C6 : 10uF/16V FT: 1nF feedtrough TR1 : see text L1, L2 : STRIP Line L3 : VK200 IC1 : 78L05 or 7805 FB & FB* : see text
| R1 : see text R2 : 100 / 0.5 W carbon (see text) R3 : 2K2/0.25W R4,R5: 820 OHM (see text)*** R6 : 5.6 OHM (see text)*** R7, R8: 2.7 Ohm (see text)*** R9 : 470 Ohm (see text)*** R10 : 10 Ohm/0.25W R11 : 1K5/0.25W D : all 1N4148 diodes LD : small LED
|
My first idea in order to construct a Low Noise UHF antenna pre-amplifier on a PCB with strip-lines etc, became to me having in mind the difficulty with other homebrew constructions based on RF-metallic boxes... sometimes similar units are closer to... plumber's constructions than to Electronics ! On the other hand, with Printed Circuit Board (PCB) the replication of unit to several copies is easy job, in order to construct this LNA for few friends ( Satellite HAM-operators). The difficult parts of unit, like L1-L2 etc. are already on the Printed circuit board surface. That renders the construction much-much easier, with low tolerance between copies.

Figure 2
|
Left Picture shows my first Printed Circuit, with L1 & L2 on the upper part of PCB .
|
At this point, perhaps think certain that the "strip-line" is something exceptionally difficult. WRONG !
The "Strip-Line" technique in practice follows just a few basic rules. Nothing more!
I will not extend in the present text with calculations, but only in the points that it should you give attention.
So for Epoxy double-side PCB is important to know:
| Strip Lines
|
 |
I) "e" = dielectric constant of PCB. (between 4.5 - 5.5) II) "H" = Thickness of PCB between Upper - Lower copper surfaces of double-side PCB. The most usual PCBs are 1/16" (1.58 mm) & 1/32" (0.79 mm) . III)"W" = Width of track (strip-line)
|
 |
|
On UHF Band the Epoxy PCB is good enough, there is no necessity of use PTFE (Teflon) PCB as on Higher frequencies like SHF (1.3, 2.4 GHZ or higher). The Epoxy double-side PCB is easily available in market, in contrast with PTFE and that makes easy the construction of UHF LNA, which I describe on this page.
For my LNA I have used 1/16" (1.58mm) PCB with "e" = 5. The above picture shows the upper side of PCB.
The circuit and the components are situated on the upper side of epoxy fibre-glass board, the other side being fully metalized in order to serve as "Ground-plane". This technique is excellent for High-frequencies, especially above VHF. Thus, my LNA is "free" feedbacks (parasitic/self-oscillations) and works pretty well (extremely stable ).
The "Input" including two LC tanks. There is not any usual wire coil here, the L1-L2 are two copper-strips (strip-inductor). Each strip-inductor is tuned by his own CT capacitor-trimmer into UHF amateur band (430-440 MHZ). I have used "Hi-Quality" ceramic piston trimmers 2-10pF (recommended) and not the usual cylindrical trimmers, as shown on above illustration (Piston-trimmers offer extremely "smooth" tuning, circular-trimmers not enough). Its obvious that the "Input" section with 2 L-C circuits constituting a Band Pass filter (BPF). Thus we have good enough rejection for signals outside of UHF Ham Band (430-440),
especially common problem when transmitting on 2 meters and receiving on 70 cm to work mode-J Satellites, like FO-29, AO-51, SO-50, AO-27 etc.
This BPF rejects high enough the 3rd harmonic of VHF-UpLink, thus we don't need external UHF Hi-Pass Filter (like other modifications with Commercial Diplexers) in order to protect the UHF DownLink-receiver from any possible desense .
The "Antenna-Input" is connected through a small trimmer in the tap of L1 (1st strip line), in order to be able to match with 50 Ohms Coaxial-cable. The trimmer helps for the best NF alignment (mainly).
TR1's gate is connected with second LC and both Source's legs are decoupled from Ground, by using SMD caps. Between Source and GND is placed the R1 carbon resistor. Through this resistor is possible to adjust the current of transistor (see text below) for the best NF. The Drain-leg of TR1 is connected with R2 (R-Load) and C3 (output).
Similar homebrewed circuits stopping at this point and C3 is connected directly to Output-connector. This method works OK if your LNA output is directly connected to your RX system, offering the best performance of preamp and is highly recommended.
But, If you have "change-over" Coaxial relays for TX-RX operation in order to connect the preamp during the reception, in certain cases it has been reported destruction of pre-amp, from time to time. Thus, my circuit has additional care in order to protect the Drain of TR1 from any reverse-path's unwanted transient, generated into relay's contacts. So, the output of my LNA (C3) is not connected
directly to BNC connector, but through 2 attenuator networks (R4-R6-R5 & R7-R9-R8, 1 DB Loss each one) and 2 back-to-back fast silicon diodes,
between these networks and Ground. BTW except protection the 50 Ohms network helps the circuit in order to terminate into a standard (carbon) 50 Ohm load, offering good stability of preamp.
On the other hand, the total attenuation of these two networks increasing by 2 dB the NF of the next stage (ie your receiver). An additional RFC (L3) on the Output-connector also helps against static. All these components is shown into "red line" on LNA's diagram.
In case you have not "change-over" relay-system, I repeat, is highly recommended to take the output from C3. So, the resistors R4-R6-R5 & R7-R9-R8 and the 2 antiparallel diodes (into red-line) they should be omitted and the C3 capacitor should be connected with a small wire up to BNC-output connector of LNA.
 Figure 4 |
| Components Layout, with L1 & L2 on the upper side of PCB .
|
The above Figure shows the components layout. The "GREEN Line" is a vertical shield (from tin-can material or small pieces of thin PCB) soldered on PCB surface. This shield must be soldered with upper and lower copper surface (GND). An additional top-cover copper-plate (or aluminum plate) is necessary, in order to complete a good enough RF-proof box. The middle shield (over TR1) is necessary for isolation between Input-Output sections of LNA. The rest part of PCB its out of RF-shield, as the DC voltage-supply section does not need any shielding (picture below).

DC-supply section
|
|
|

|
Figure 5 "Zoom" above TR1 during my first construction experiments !
|
My first experiment took place with a Fujitsu HEMT FHX35LG, which is a cheap and excellent component for this application, still available on market place (the popular MGF1302 & MGF1309 seems to be rare nowadays). The FHX35LG has a NF better than 0.5 dB at 435 MHZ, when the Source's current is about 10 mA, good enough for 70cm LNA. The voltage supply is 4V max.
The most important in the LNA circuit is to keep in mind that, HEMT has an extremely High Gain on this frequency, so is very easy to occur parasitic-oscillations (self-oscillation or "feedback" for others). In order to prevent that, the only acceptable Drain Load is a pure carbon resistor. All my tests with LC-tanks was unsuccessful with parasitic-oscillation effects. On the other hand, with a carbon resistor as Drain-load, the Gain is
still extremely high, more than 15 dB ! So, there is no necessity for somebody to looking for something better as "Drain - load".
In any case is necessary in order to avoid any possible scenario with "parasitic-oscillations", a ferrite bead (FB) in the leg of Load-resistor. On Fig.1 is shown this bead as FB. (Palomar FB-1-61 O.D. = 3.5 x 3mm Length, hole=1.27mm). The leg of R2 passes through FB's hole and then is connected with TR1's "Drain". In case you are "unlucky" and you have feedback (parasitic oscillation), even the FB is through R1's leg, you can add a second ferrite bead (FB* on Fig1) very-very close to HEMT drain pin.
This second FB* it might be the Palomar type FB-4-61 (3.5mm O.D. x 1.25 Length, hole=1.27mm). The last number on bead-type indicates the "mix" material. The "61" is for high frequency ferrite beads between 0.1 - 2 GHz.
The FB type is not critical, I believe. On my bench experiments I replaced the FB with several "unknown" ferrite beads (from my "junk-box") with similar dimensions like the FB-1-61 (3.5 x 3mm),
without problem. For the FB* I can't say that... 3 of my 3 prototypes worked perfect without FB*, without any problem, without any feedback and I believe in that helps the printed circuit. In contrast, during my experiments with LNAs on metalized boxes ("ugly" air-construction) the feedback was really ... wild & untamed (nightmare!) and the second FB* was always absolutely necessary!
FHX 35 LG HEMT
 Figure 6
|
ALIGNMENT:
Both "Source" pins of HEMT are connected to Ground, through R1 resistor and C1 & C2 capacitors for decoupling. This point is very important for the LNA operation. Firstly, the R1 adjusts the overall current of HEMT and that is very important, because for the best "Noise Figure" the current of HEMT must be 10 mA (for FHX 35 LG, Fig.6). If you make the LNA with some other type of HEMT or GasFET, read carefully the "DataSheet" of transistor for the optimum current (= best "NF").
In order to achieve the optimum current adjustment, replace the R1 with a variable resistor (trimmer) 100Ohm. Before the supplying, don't forget to adjust the trimmer for maximum resistance between HEMT's "Source" and GND. Then, connect the LNA with your bench Power-Supply. Before supplying desolder the leg of R10 which connected with FT ("J" point on diagram) and put a mA meter in series at this point. Then supply the LNA and adjust the trimmer for 10 mA readout.
It's highly recommended a Power Supply with "Current Limiter". In this case "set" the Current-Limiter for 15mA maximum current flow. Thus, if you have a parasitic-oscillation (don't forget - Mr Murphy always watching you!), the mA-meter will always show maximum current (15mA), even the resistance of trimmer increasing or decreasing ! That is a good combination in order to protect the sensitive HEMT. (In case you have parasitic-oscillation, follow my instructions on the previous paragraph. Probably the unit needs a second FB.)
If the LNA works OK, adjust the trimmer for about 10 mA. Then, disconnect the Voltage and remove the trimmer. Measure the resistance of it with an OHM-meter, and replace the removed trimmer with a carbon resistor (R1 on diagram). The R1 resistor must be about equal in Ohms with the "pre-set" trimmer, in order to "flow" the same current through HEMT and of course after that the R1 will be soldered permanently. Finally, both legs of resistor must be as short as possible. (In my units the R1-value was about 39 Ohms for 10 mA readout)
Now the LNA must be closed with metallic cover and trimmed (tuned). If you have a bench with the necessary instruments, this job is easy. If no, looking for someone with... weak signal on UHF and adjust the LNA with him! First, it should be adjusted the 2 CTs which are
parallel with L1, L2 for maximum signal. The small CT, in series with Antenna-input, for best NF. Re-adjust several times the CTs for best results and keep in mind that, sometimes the "best quieting" (NF) is achieved with patience and careful alignment, if you have not the bech-instruments. Also keep in mind, the best NF is not necessary to concur with the "peak" of amplification, but close to this point.
 Input filter: on left-side is shown the BNC-connector, the CT-input, the two microstrip-lines and on the right side the two pistons Hi-Q trimmers. |
The LNA-unit on PCB without shields. |
The unit with vertical-shields soldered but without top-shields. |
 The unit with top-cover copper-shield onto Input filter. |
 The LNA with all shields. |
 The final form of my LNA... into an empty Instant-coffee's metal box for "RF-proofing" ! The isolation is excellent and... cheap ! |
...TO BE CONTINUED: coming soon my NEW version with ATF10136 for better performance
(higher dynamic range 20dBm / NF 0.35 dB) !
That's all folks - Have Fun
Makis SV1BSX (Oct. 2005)
SV1BSX © All rights reserved 2005-2006 |
| For HAM-Radio PERSONAL USE ONLY |
 |
October 2005