Στην σελίδα αυτή περιγράφεται ένα απλό DC to DC voltage converter, για φορτία μέχρι 500 mA.
Το κύκλωμα έχει δυνατότητα για μεγαλύτερη παροχή ρεύματος, μέχρι 1 A, αν χρησιμοποιηθούν μερικά καλής ποιότητας εξαρτήματα, ειδικά οι δίοδοι (Shotcky Diodes) και δοθεί ιδιαίτερη φροντίδα στο πηνίο.
Η απόδοση του κυκλώματος πλησιάζει το 90%, πολύ καλή τιμή οπωσδήποτε.
Η σχεδίαση του κυκλώματος αυτού έγινε για τη τροφοδοσία του 2.4GHZ DownConverter, το οποίο χρησιμοποιώ για τον ΑΟ-40 σε portable operation ( DownLink AO40 satellite).
Η μονάδα αυτή, απαιτεί τουλάχιστον 16 Volts (nom.16-24V) Voltage input. Αυτή η τιμή δεν είναι δυνατόν να
δοθεί φυσικά από μία μπαταρία, σαν αυτή των 12 V / 6Ah Sealed Lead-Acid, που χρησιμοποιώ για την λειτουργία του DownLink. Κάποιοι operators προτιμούν να αφαιρέσουν από το DownConverter (D/C) τον εσωτερικό 12V Regulator (7812), παρέχοντας τάση απευθείας στο D/C.
Είναι μία αποδεκτή από πολλούς modifica, αλλά προσωπικά δεν συμφωνώ. Πρώτα απ'όλα, αφαιρώντας το Regulator, η μονάδα μένει απροστάτευτη σε κάποια υπέρταση. Δεύτερον, απαιτεί 12 V και αν η μπαταρία
εκφορτισθεί, κανείς δεν εγγυάται ότι το D/C θα συνεχίσει να δουλεύει σωστά. Επιπλέον, οι μονάδες αυτές έχουν πρόβλημα στην σταθερότητα συχνότητας που παράγεται από τον κρύσταλλο. Πολλοί μάλιστα κατασκευαστές, συστήνουν να τροφοδοτείται συνεχώς η μονάδα, ώστε να σταθεροποιείται η συχνότητα... εγώ προτιμώ να δίνω και σταθεροποιημένη τάση, δηλ. να μην αφαιρώ τον 12V regulator, πιστεύοντας ότι αυτό δίδει, εκτός των άλλων, πρόσθετη σταθερότητα.
Από την άλλη πλευρά, έχω στο Shack ένα πολύ μακρύ coaxial μέχρι την ταράτσα, όπου είναι εγκατεστημένο το κάτοπτρο με το D/C (περίπου 35 m). Συνεπώς, αν τροφοδοτήσω με 12 V το κάτω μέρος του
καλωδίου, αμφιβάλλω πολύ αν φθάσουν 12 V επάνω στο D/C !
Σε κάθε περίπτωση πάντως, το κύκλωμα αυτό δεν κατασκευάστηκε για το Shack μου, αλλά για Portable- Operation. Στο Shack είναι πολύ εύκολο να πάρεις μία τάση 18-24 Volts, από ένα μικρό Power Pack. Πιθανότατα όμως, ίσως βρούν αρκετοί αναγνώστες το κύκλωμα αυτό χρήσιμο για άλλες εφαρμογές, όπως π.χ.
για τροφοδοσία ενός μικρού 24 Volts RF Linear, για το Camping, για Solar panels, σκάφη κλπ.
Πληροφοριακά αναφέρω ότι, το κόστος της όλης κατασκευής είναι μηδαμινό, μόλις 5-7 Euros !
FIG.1Η Fig.1 παραπάνω δείχνει
την μονάδα κατασκευασμένη και η FIG.2 το ηλεκτρονικό της διάγραμμα. Έχω σχεδιάσει το κύκλωμα, βασισμένος στο Data Sheet της FAIRCHILD, όπου περιγράφεται αναλυτικά αυτή η οικογένεια ICs, όπως το UC3842, 43, 44,
45 ICs. Πρόκειται για Low Startup Frequency current-mode PWM controllers, σχεδιασμένα για εφαρμογές
Off-Line και DC to DC converters, με τον ελάχιστο δυνατό αριθμό εξαρτημάτων.
Αυτά τα ICs, έχουν δυνατότητα ρύθμισης του εσωτερικού ταλαντωτή τους για τον ακριβή έλεγχο του Duty-cycle. Πρόσθετα, υπάρχει εσωτερική αναφορά, ενισχυτής σφάλματος υψηλού κέρδους, ανίχνευση υπερβολικού ρεύματος, παρέχοντας δυνατότητα οδήγησης για σύγχρονα Power MOSFET, με κύκλο λειτουργίας (duty cycle) 100%.
FIG.2
Η μονάδα CalAmp 31732 Down/Converter που χρησιμοποιώ για το DownLink του ΑΟ-40, καταναλώνει μόλις 200-300 mA. Ως εκ τούτου, δεν ήταν απαραίτητη η κατασκευή του κυκλώματος με ειδικές διόδους κλπ. Το μέγιστο ρεύμα που πήρα από 2 πρωτότυπα που κατασκεύασα, έφθανε τα 500mA, με εξαιρετική σταθεροποίηση της τάσης εξόδου μέχρι τα 300 mA. Με ρεύμα εξόδου 500 mA η σταθεροποίηση τάσης στην έξοδο εξακολουθούσε να είναι πολύ καλή, αλλά όταν το ρεύμα ανέβηκε στα 700mA, το κύκλωμα έδειξε σημάδια "κόπωσης". (Για την περίπτωση βέβαια που θέλετε ρεύμα μεγαλύτερο των 500mA, διαβάστε τις σημειώσεις μου στο τέλος της σελίδας). Αν το ζητούμενο ρεύμα δεν ξεπερνά το 0,5 Α, μπορείτε άφοβα να χρησιμοποιήσετε απλές, ταχείς διόδους στην θέση των D1 & D2, όπως οι BA159 (1Amp.). 'Ολες οι "γρήγορες" δίοδοι (Fast silicon diodes), σαν τις BY297, BY299 κλπ., μπορούν άνετα να χρησιμοποιηθούν, χωρίς κανένα πρόβλημα. Οι δίοδοι του τύπου αυτού χρησιμοποιούνται ευρύτατα σε έγχρωμες TV, συνεπώς μπορείτε να τις προμηθευτείτε εύκολα από τα σχετικά καταστήματα ανταλλακτικών.
ΜΗ χρησιμοποιήσετε όμως "αργές" διόδους, σαν τις 1Ν4001 - 1Ν4007, διότι το κύκλωμα δεν πρόκειται να δουλέψει !
 |
FIG.3
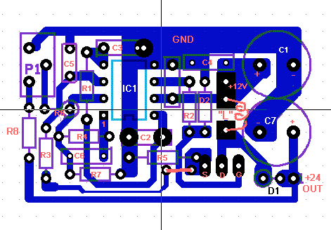
Η FIG.3 εικονίζει την τοποθέτηση των εξαρτημάτων, επάνω στο PCB. Η μονάδα είναι πολύ μικρή, μόλις 5 x 2.8 cm.
Η δίοδος D1 & η αντίσταση R6, είναι τα μόνα εξαρτήματα που συγκολλούνται κάθετα στο επίπεδο της πλακέτας.
Έχω χρησιμοποιήσει μόνο ένα συρμάτινο "jumper" για τη σύνδεση μεταξύ Source του T1 και της R3.
Όλη η χωροταξία των εξαρτημάτων φαίνεται καθαρά στην παραπάνω εικόνα. Το PCB (τυπωμένο κύκλωμα) έχει σχεδιασθεί έτσι ώστε, να καταλαμβάνει ελάχιστο χώρο.
Μερικά λόγια για το "L" πηνίο (τοροειδές): Δεν γνωρίζω που μπορείτε να βρείτε κάτι παρόμοιο, σαν αυτό που έχω χρησιμοποιήσει στην κατασκευή μου. Ούτε ξέρω το "AL" του πυρήνα αυτού, υπήρχε μέσα στα συρτάρια του Shack μου, όπου "ζεί και βασιλεύει" η γνωστή ηλεκτρονική σαβούρα !
Εμφανισιακά, είναι ένας πράσινος τοροειδής 18x7mm, με 38 σπείρες από χάλκινο- σύρμα περιέλιξης διαμέτρου 0,7mm . Τυχαίνει να είμαι κάτοχος ενός μετρητή αυτεπαγωγής, ως εκ τούτου μου είναι αρκετά εύκολο να μετρήσω
οποιοδήποτε άγνωστο πηνίο, για την εύρεση της αυτεπαγωγής του...
Για τον λόγο αυτό, έχω δοκιμάσει το κύκλωμα με διάφορα άλλα πηνία που έτυχε να βρώ στα συρτάρια μου.
Η γενική εικόνα είναι, ότι το κύκλωμα δεν παθαίνει τίποτα αν η τιμή της αυτεπαγωγής είναι λάθος, απλώς δεν αποδίδει. Με την σωστή τιμή όμως, που είναι γύρω στα 100uH, το κύκλωμα κορυφώνει την απόδοση του, κάτι το οποίο βέβαια είναι και το ζητούμενο.
Η FIG.4 δείχνει το πηνίο που χρησιμοποίησα με την καλύτερη απόδοση απ' όλα τ'άλλα.
Με το πηνίο αυτό, η απόδοση του κυκλώματος πλησίασε το 90%. Στην δεξιά εικόνα φαίνεται ένας εναλλακτικός τύπος πηνίου, που μπορείτε να κατασκευάσετε πιό εύκολα, καθ'ότι χρησιμοποιείται σαν
πυρήνας μία απλή ράβδος φερρίτη, σαν αυτές που είχαν τα παλιά ΑΜ ραδιόφωνα.
Είχα την ίδια τιμή αυτεπαγωγής (100μΗ), τυλίγοντας 38 σπείρες (0.5 mm wire) επάνω σε ένα παρόμοιο φερρίτη. Αν λοιπόν δεν βρείτε κάποιο τοροειδή πυρήνα, με τον οποίο θα έχετε την επιθυμητή αυτεπαγωγή,
χρησιμοποιείστε την ράβδο φερρίτη. Ίσως βέβαια το πηνίο γίνει πολύ μεγαλύτερο, όμως λειτουργεί εξ'ίσου καλά.
FIG.4 Σε κάθε περίπτωση, αν έχετε κάποια "άγνωστα" πηνία, δοκιμάστε τα μέχρι να βρείτε το ιδανικό ! Ο πίνακας που ακολουθεί δείχνει την μέγιστη τάση εξόδου, σε συνάρτηση με την τιμή αυτεπαγωγής έκαστου πηνίου. Μπορείτε πειραματικά να προσθέσετε ή να αφαιρέσετε σπείρες, μέχρι να βρείτε την σωστή τιμή.
Τοποθετώντας μία αντίσταση 100 Ω / 15 W στην έξοδο του κυκλώματος για φορτίο, προσπαθείστε να ρυθμίσετε την τάση στην έξοδο, με το Ρ1. Εάν έχετε μέγιστη τάση εξόδου χαμηλότερη από 20-24 Volts, η τιμή του πηνίου δεν είναι σωστή. Με ένα σωστό πηνίο η τάση πρέπει να είναι 29-35 Volts (ή και περισσότερο). Τότε πλέον, ρυθμίστε το trimmer P1 για την επιθυμητή τάση εξόδου, π.χ. 24 V.
Το τελευταίο διάστημα, έλαβα 2 Emails από κάποιους που κατασκεύασαν το κύκλωμα, οι οποίοι με πληροφόρησαν ότι βρήκαν πηνία 100μΗ έτοιμα στο εμπόριο, με τα οποία το κύκλωμα δούλεψε άψογα. Καλό είναι λοιπόν, πριν το κατασκευάσετε να ρίξετε μία ματιά στα σχετικά καταστήματα, μήπως σταθείτε κι'εσείς εξίσου τυχεροί.
| |
Max Volt-Output vs L inductance
|
I (Ampere) under test (100 Ohm Load) |
4mH |
300 uH |
200 uH |
100 uH |
50 uH |
| +- 0,25 A |
<21 V |
<24 V |
<20 V |
30 V or Higher |
<19
V |
|
|
|
|
|
|
|
|
|
|
|
|
| Part-list |
- T1 = BUZ11
- L= 100uH Toroid
- IC1= UC3843
- C1= 1000uF/16V
- C2,4= 0.1 uF/63V multilayer
- C3= 2n2/63V MKT
- C5=470pF/63V ceramic
- C6= 100pF/ ""
- C7= 2200uF/35V (see NOTES)
|
- D1 = BY159 (see NOTES)
- D2 = BY159
- R1,6,7= 10K
- R2= 22Ohm
- R3= 1K
- R4= 150K
- R5= 0.27Ohm
- R8= 12K
- P1=2K2 Trim
|
| All Resistors are 0,25 Watts |