
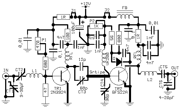
Δύο φθηνά RF transistors, το 2N3924 σαν driver και το BFS22A στην τελική βαθμίδα, έδωσαν ισχύ εξόδου 7-8 Watts maximum ! Το 1ο transistor, απ'ότι λέει το σχετικό βιβλίο της PHILIPS, έχει απολαβή περίπου 6DB και το δεύτερο περίπου 8DB, κάτι το οποίο σημαίνει ότι θεωρητικά η συνολική απολαβή του κυκλώματος είναι ίση με 14Db, δηλ. με άλλα λόγια θα μπορούσαμε να πάρουμε ακόμα και 10 watts από την έξοδο,
αλλά στην πράξη υπάρχει περιορισμός από το BFS22, το οποίο έχει μέγιστη ισχύ εξόδου 4 Watts ! ! !(Philips RF Power Bipolar - Data HandBook, page 65).
Πάντως, μιάς και είναι στην φύση μας σαν ραδιοερασιτέχνες, να "τραβάμε από τα μαλλιά" τις κατασκευές μας, μέχρις ότου κάψουμε ένα - δυό τρανζίστορς, εγώ τοποθέτησα μία μεγάλη ψύκτρα στο σώμα του BFS22 και έβγαλα 6-8 Watts, χωρίς επικίνδυνη υπερθέρμανση, για λειτουργία σε SSB ή CW, αλλά ποτέ - ποτέ για συνεχή λειτουργία, όπως είναι π.χ. στα FM ! Αν δουλέψετε το κύκλωμα αυτό στα FM, να είστε σίγουρος ότι το BFS22 θα καεί κάποια στιγμή.
![]() |
