Контроллер усилителя мощности C5Mini позволяет контролировать выходную мощность, обратную мощность, КСВ, ток, напряжение, температу, при необходимости можно добавить любые другие индикаторы. Его можно использовать в КВ и УКВ усилителях, как транзисторных, так и ламповых. Программный секвенсор - две различные задержки в миллисекундах между включением сигнала смещения и переключением антенных реле RX/TX, время устанавливается пользователем в окне настроек. Автоматическое управление вентиляторами охлаждения в зависимости от температуры осуществляется в два этапа: 50% и 100% и зависит от уровня температуры, устанавливается в окне настроек.
Также вы можете управлять вентилятором в ручную, нажатием соответствующей кнопки на дисплее. Управление антенным переключателем на 3 положения с памятью по диапазонам, а также в ручном управлении. Поддерживается CAT трансивера Icom. Контроллер оснащен всеми видами защиты и отключает усилитель при любой ошибке, снимая напряжение смещения, переключая реле RX/TX и отображая эту ошибку на дисплее со звуковым сигналом. Ошибки, обнаруженные контроллером, превышение выходной мощности, превышение обратной мощности, превышение тока потребления транзистора, неисправность ФНЧ, превышение температуры. По умолчанию можно заказать контроллеры на выходную мощность 600, 1200, 2400 ватт, или другую, обсуждается при заказе.
Основное окно контроллера

Окно настроек контроллера

Плата контроллера C5Mini (размер платы 75х55 мм)
Блок схема контроллера

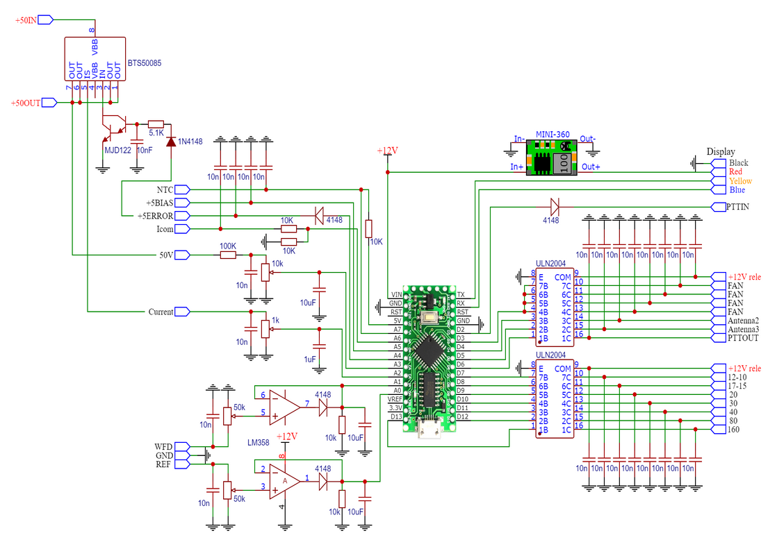
Схема контроллера

Вариант подключения BTS50085

Цена контроллера C5Mini, без дисплея 5000 руб. ($100)
Nextion 7-дюймовый дисплей с динамиком для полноценного звучания

Цена дисплея с динамиком 9 900 руб. ($149)

