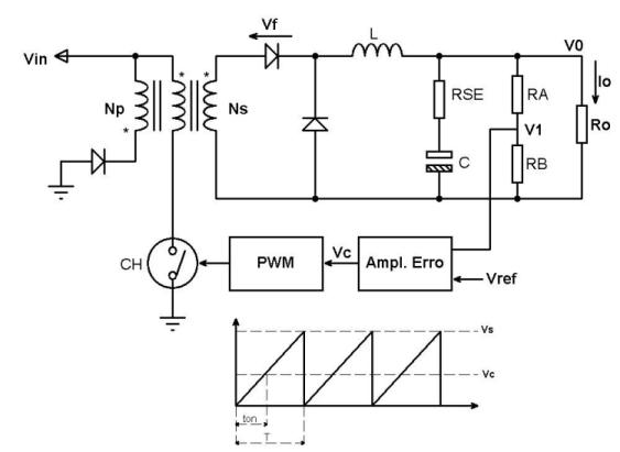
PY4FLR - Cálculo do compensador de segunda ordem


Entre com os dados:

Tensão de entrada máxima [V]:
Tensão máxima da rampa "dente de serra" do PWM [V]:
Indutor do filtro [uH]:
Capacitor do filtro [uF]:
RSE do Capacitor do filtro [mΩ]:
Frequência de operação [kHz]:
Número de espiras do primário:
Número de espiras do secundário:
Valor do resistor Riz [kΩ]:
Queda no diodo retificador [V]:

Voltar

Referências:

Livro: "Projeto de fontes chaveadas" do Professor Ivo Barbi