* * DIAGRAMAS * *


FLUTUADOR PARA BATERIA DE CHUMBO-ÁCIDO


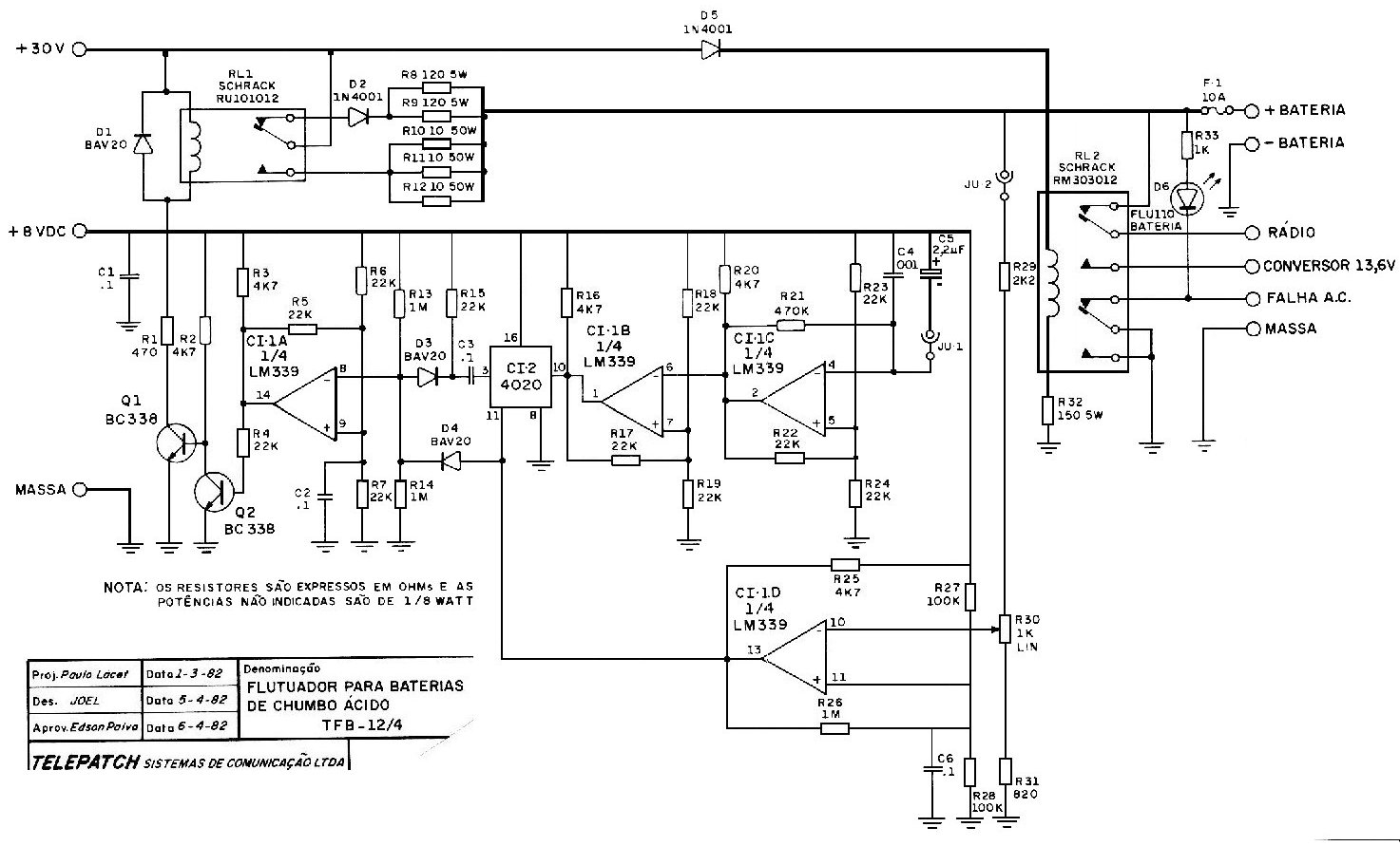
TELEPATCH - Modelo TFB-12/4




ESPECIFICAÇÕES TÉCNICAS

Tensão de alimentação
110/220V 50/60Hz

Consumo
180  W

Consumo em Operação
  1,5 A

Corrente de Carga:
a) Com Carga Nominal no Conversor
b) Sem Carga Aplicada ao Conversor

 3,7 A
4    A

Ajuste de Tensão de Bateria
a) Limite mínimo
b) Limite máximo

 12,20 V
 13,70 V

Tempo de Carga Típico
a) Bateria de 20 A
b) Bateria de 48 A

   6 horas
 12 horas




1 . DESCRIÇÃO


           O "Flutuador para Bateria de Chumbo-Acido" da Telepatch, modelo TFB-12/4, constitui parte do equipamento "Conversor CA/CC" e, foi configurado para exibir alto desempenho face a adversas condições de funcionamento.


           Dotado de um sensível detetor de tensão de bateria, este equipamento permite a utilização de baterias comuns de chumbo-acido, de aplicações automotivas, em qualquer configuração serie (duas de SV), ou paralelo (duas de 12V ou mais) e correntes ate 100 Amperes, A bateria ou a banco de baterias são carregados em um regime Maximo de 4 Amperes/hora.


           O tempo de carga depende da capacidade de corrente das baterias utilizadas e, do estado de conservação destas.


           Apos carregadas, as baterias entram em regime de flutuação e passam a ser alimentadas com uma corrente de manutenção para compensar o efeito de auto-descarga próprioo do tipo da bateria utilizada.


           O conjunto "Conversor CA/CC com Flutuador de Bateria de Chumbo- Acido" foi projetado para utilização com sistema de radiocomunicação repetidores, estações fixas, etc, e, pode, também, ser configurado para operação em bastidor de "rack" padrão.


2 . TEORIA DE OPERAÇÃO

           Refira-se ao diagrama de blocos que é mostrado na figura 1. A tensão presente aos terminais da bateria é comparada, por um circuito comparador de tensão, com uma tensão de referencia interna, ajustável.


           Valores de tensão de bateria menores que o valor de referencia fazem com que o comparador habilite o divisor por modulo "n" e, simultaneamente, aplique um "set" no "flip-flop", o que provoca o fechamento do rele do flutuador.


           A bateria passa, então, a ser regada em um regime de alta corrente (tipicamente 4 Amperes), que o comparador detecte que a tensão em seus terminais é igual ou pouco maior que a tensão de referencia interna. Quando isso acontece, a saída do comparador troca de estado, desarmando a "flip-flop" e zerando o divisor por "n".


           Na condição de bateria carregada, este divisor permanece bloqueado pelo estado lógica presente a saída do comparador de tensão de bateria.


           Apos carregada, o rele do flutuador sofre um "shut-off" e a bateria passa a ser alimentada em regime de corrente de manutenção.





Para copiar o diagrama para impressão, clique aqui

3 , OPERAÇÃO FUNCIONAL

           Refira-se ao diagrama elétrica que é ilustrado na figura 2. Um oscilador de baixa freqüência é formado pelo circuito associado ao amparador U1A.


           A freqüência de oscilação é determinada pelo regime de carga/descarga do capacitor C4, via R15 e R16. A freqüência de oscilação, típica deste circuito pode ser prevista com base na formula:


F osc = 1 / Ln2 . (R 15 + 2 R 16). C4


           Com os valores indicados, a freqüência de oscilação e de aproximadamente 1,4Hz, o que provoca um tempo de injeção de carga, na bateria, de aproximadamente 6,30 horas, apos ter atingido a tensão de referencia.


           O comparador U1B foi utilizado numa configuração "Schmitt-Trigger", para proporcionar rápidas transições de estado lógico face a lentas variações de subida/descida na saída de U1A.


           A tensão da bateria e levada ao comparador U10 pelo resistivo R24/R26. O trimpot serve para ajustar a tensão de referencia interna do comparador.


           Com uma bateria em regime de descarga, a tensão presente pino 10 do comparador U1D torna-se mais negativa com respeito a tensão existente no pino 11.


           Conseqüentemente, a saída do comparador exibe um estado lógico alto, inabilitando o divisor U2 e o flip - flop" constituído pelo circuito associado a porta U1C.


           Com nível alto aplicado ao pino 8 através do diodo D4, a saída deste comparador exibe um estado lógico baixo, o que força o transistor Q2 ao repouso e a saturação, atracando o rele RL1.


           A bateria passa, então,a ser carregada em um regime de alta corrente, determinada pela queda de tensão existente nos três resistores R29, R30 e R31, em paralelo.


           A medida que a bateria vai sendo carregada, a queda de tensão naqueles três resistores diminui, e a corrente de carga, também, que resulta numa curva exponencial.


           Apos ter atingido a tensão referencia, a bateria ainda permanece em carga por aproximadamente 6,30 horas, quando, então, o regime de carga em alta corrente cessa, e a bateria passa a ser alimentada em regime de flutuação sendo-lhe entregue uma pequena corrente de manutenção para compensar o efeito de auto-descarga pelo tipo de bateria que esta sendo utilizada.


           A determinação da carga da bateria pelo método do densímetro somente pode ser feita com clareza apos 4 horas em repouso, quando a densidade do eletrólito aumenta e a carga injetada pode ser avaliada com mais exatidão. Considera-se que uma bateria esta descarregada quando apresenta uma densidade inferior a 1210 mb e, carregada, quando apresenta uma densidade superior a 1240 mb. Densidades acima de 1260 mb comprometem a vida útil da bateria e são típicas de aplicação de um regime de carga de alta corrente.


MANUTENÇÂO

           Em virtude das variações ao longo tempo e também devido a fatores não controláveis, como o grau de umidade do ambiente onde ira instalada, a temperatura, e o envelhecimento dos componentes, é recomendável proceder uma manutenção preventiva deste equipamento a cada três meses, onde devem ser verificadas os seguintes itens:
a. A água da bateria deve estar com o nível a cerca de 1 cm acima das placas (bateria carregada) .
b. Ajuste da tensão de bateria do circuito flutuador em 12, 2 e 13,6V.
c. Tensão de saída do circuito regulador em 13,65 V. d. Corrente de corrente do circuito regulador em 10A.


5. MUDANÇA DA VOLTAGEM DE REDE

           O equipamento "Conversor de CA/CC de 13,5V com flutuador de bateria de chumbo-ácido" TFB-12/4, é originalmente fornecido para operação na tensão de rede de 110 VAC ou 220 VAC, 50 e 60 Hz, especificado pelo usuário.


           A programação da voltagem de rede esta contida em uma placa de circuito impresso localizada entre o transformador T1 e a placa do circuito do flutuador de bateria.


           Para efetuar a mudança de voltagem de rede, oriente-se pela figura 3 (para rede de 110 VAC) ou pela figura 4 (para rede de 220 VAC).


           O consumo deste equipamento, quando operando com carga máxima, é de 180W em 110 VAC e 90 W em 220 VAC.




mail



| Retorna | Recomende esta pagina a um amigo | imprimir esta pagina |



Publicado em 22 de outubro de 2005
Atualizado em 02 de abril de 2006