A SIMPLE ELECTRONIC KEYER

We received many letters asking how to buid a simple electronic keyer, than we decide to build one.
We want a simple one and it may possible to put it inside a QRP transceiver. We search the WEB.
We find two simple and similar keyers, and we decide to build one basead on these others.
This is from DF4ZS Joachim Munch who shows in his site how he build his keyer.

Other is from the site of my friend
PA2OHH, Onno who shows with pictures his key and keyer built inside one smal box.
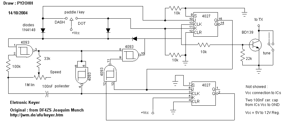
My keyer

We made a Mod in original DF4ZS design adding two PNP transistors for keying the ground (negative) not the Vcc (positive).
Building :

Pré-assembling each IC externally


Then we saw a new print board with 35 x 25 mm, we draw squrares islands with 5 mm in size, we cut phe cupper layer with a manual saw.
We assembly first the ICs, conecting its ground connections first.


Good luck in the building job !
73 from PY2OHH Miguel
UM MANIPULADOR ELETRÔNICO SIMPLES
Temos recebido muitas consultas a respeito de manipuladores eletronicos, resolvemos montar um.
Gostariamos que fosse simples e que pudesse até ser embutido na caixa do transmissor de QRP.
Encontramos dois circuitos muito parecidos e resolvemos montar um a partir deles.
Este é do colega
DF4ZS Joachim Munch no seu site mostra como realizou sua montagem.

Outro circuito pode ser visto no site do meu Xará o
PA2OHH, Onno que ilustra com fotos a montagem de uma chave iambica internamente em um QRP.
Meu circuito :

Fizemos uma modificação ao circuito original do DF4ZS adicionando dois transistores PNP para chavearmos o negativo e não o positivo.
Montagem :
Pré-montamos cada Ci externamente, um de cada vez


Depois cortamos uma placa de 35 por 25 mm, traçamos as ilhas quadradas com 5 mm de lado, cortamos com uma serra manual e montamos os CIs.
Depois fazemos as interligações retas com sobras de terminais de componentes e as curvas com fios isolados finos.

Boa sorte na montagem !
73 PY2OHH Miguel