Divisor Indutivo / Transformadores de Impedancias
Casando impedancias
Um método simples e muito utilizado pelos montadores para o casamento de impedancias e acoplamentos é o uso de um divisor indutivo ou transformadores.
Este método é de uso geral com baixa ou alta potencia envolvida.
A relação entre as impedancias e o número de voltas do primario (N1) e secundario (N2) são dados pela formula :
( N2 / N1 ) ^2 = Z2 / Z1

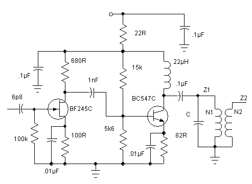
circuito do transformador de impedancias
Exemplo :

Este circuito apresenta uma impedancia de saída de 680 Ohms, digamos que a frequencia de trabalho seja 7 Mhz, escolhemos o indutor comercial da Sontag de 4,7 MHz.
Pela tabela ele possui 21 a 22 voltas.
Desejamos uma saída de 50 Ohms.
Teremos :
( N2 / N1 ) ^2 = Z2 / Z1
N2 ^2= (N1 ^2 ) * Z2 / Z1
N2= N1 * RAIZ (Z2/Z1)
Substituindo
N2= 21,5 * raiz (50/680)
N2= 21,5 * raiz (0,0735)
N2= 21,5 * 0,271
N2= 5,8
N2= 6
Para calculo de C , calcule XL na frequencia escolhida
XL = 2 * pi * F(MHz) * L (µH)
XL = 2 * 3,14 * 4,7 * 7 = 207
, como na ressonancia XC = XL, calcule L por XL
XC = 1/ (2 * pi * F(MHz) * C(µF)
Ou use a formula da ressonancia
C(Pf) = 25330 / { ( (F(mHz))^2 ) * L(µH) }
C= 109 pF
Exemplo2 Bobinas trifilares

BOBINA TRIFILAR
RELAÇÃO DE IMPEDANCIAS
( N2 / N1 ) ^2 = Z2 / Z1
Como N2= 2 * N1
Teremos
(2 * N1 / N1) ^2 = Z2 / Z1
2 ^ 2 = Z2 / Z1
4 * Z1 = Z2 ou Z2 = 4 * Z1
se Z1 = 50 Ohms Z2 = 200 Ohms (4x)
Exemplo3 bobinas trifilares

Bobina trifilar - série
Relação
Z2= 4 * Z1 ou Z1 = Z2/4
Z3= 9 * Z1 ou Z1 = Z3/9
Z3= (9/4) Z2 = 2,25 * Z2 ou Z2 = Z3 / 2,25
Espero que tenha ajudado ...
73 PY2OHH Miguel