PIXIE 2 DSB MODULATED = em português abaixo

DSB Pixie
When we start homebrewing a Pixie we began to collect some schematics and literature in the WEB. The talking AM Pixie is the most different in tens of Pixie mods.
In my might a DSB Pixie is a big challange, knowing that I had excellents results from a CW Pixie and a chance to study a DSB modulation. We come again to internet and collet more informations, now about SSB and DSB.
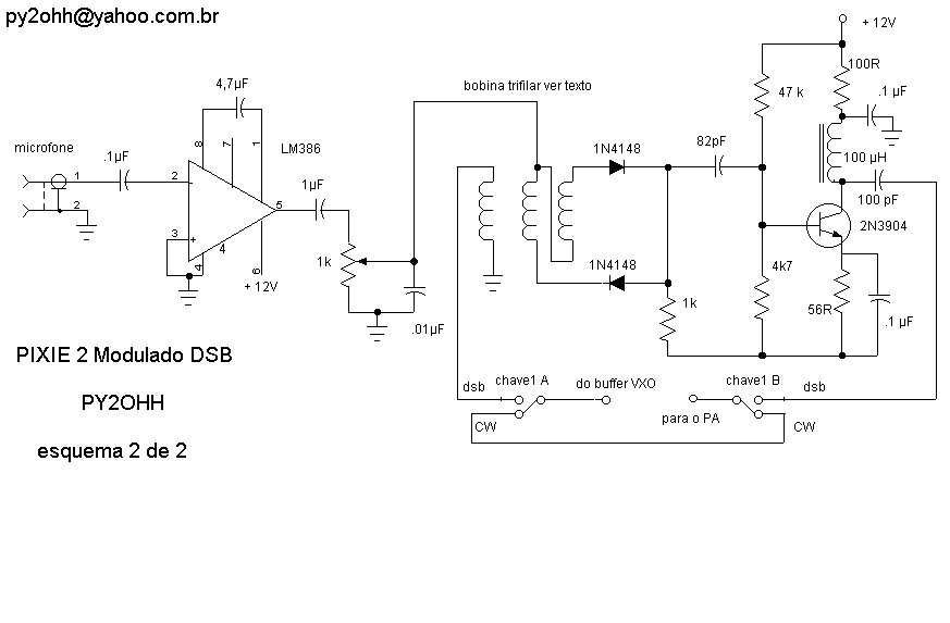
I analise and study all schematics, I choose de single balanced diode mixer SBDM, Who use a trifilar RF transformer and a pair of diodes.
Our goal are to desing a circuit who dont use keys and let be CW fullbreack in
My option are to add one more audio amplifier in order to don´t use switches. If you want to use only one amplifier, you need to add one 2x2 switch.
I use one LM386 IC as mike amplifier and the timpot adjusts the level of modulation. The audio is mixed with VXO in the SBDM, at the output we have a little DSB signal who is amplified by a buffer (same design as used in the Pixie) and then pass to the RF power amplifier (PA)>
We get 0,6W of pic power with 100% of audio, adust the audio leveling trimpot in order only to have RF in the PA when you speack in the mike.
We add a 1x2 switch in VXO in order to have two coverages of the band one from 6090 to 7055 for CW and from 7040 to 7110 kHz fo DSB.
The oder switch changes the mode CW (CW full breack in mode or DSB rx mode) or DSB (only DSB tx mode) .

DSB Pixie opened
Trifilar transformer homebrew tips
trifilar transformer
Pixie DSB
Quando iniciamos os experimentos com o Pixie procuramos reunir toda a bibliografia contida na web. Dentre os esquemas um que chamou a atenção foi um Pixie modulado em AM.
Ora produzir um modulado a DSB seria formidavel, eu estava conseguindo ótimos resultados em CW, alem de ser uma boa oportunidade para estudarmos a modulação a DSB. Fomos a web novamente e lá conseguimos reunir novamente uma montanha de informações.
Depois de tudo analisado, optamos pelo mais simples um modulador a diodos, utilizando uma bobina trifilar.
Como ficou
Procuramos fazer um circuito que operasse sem chave de onda e que continuasse sendo full break in em CW. Daí optamos por adicionar mais um amplificador de áudio, pois para utilizar um único seria necessário a adição de chaves. Quem quiser aproveitar o mesmo amplificador é só chavear !
O amplificador LM386 amplifica os sinais do microfone e o trimpot ajusta a quantidade de modulação. O sinal do VXO é misturado (chaveado) com o sinal de áudio pela bobina trifilar / diodos. O sinal modulado de saída tem uma amplitude muito pequena e é amplificado pelo buffer (exatamente igual ao utilizado no Pixie) e levado ao amplificador final de RF (PA).
A potência de pico deve chegar aos 0,6W com 100% de áudio, o trimpot deve ser ajustado de tal forma só ter RF quando se fala ao microfone.
Colocamos uma chave no VXO que tem duas posições de frequencia CW de 6090 a 7055 kHz e DSB de 7040 a 7110 kHz.
A outra chave é para a mudança de modo CW - DSB ou em DSB recepção (CW) - transmissão (DSB) a chave RIT (desvio de frequencia na recepção) tambem pode ser acionada.
A operação em DSB ficou um pouco complicada, mas dá bem para operar.

Resultados
Observado os sinais no osciloscopio constatamos os 100% de modulação e corujando os sinais temos realmente as duas envolventes, conseguimos sintonizar o áudio em LSB e em USB.
Infelizmente não fizemos nenhum QSO pois o pessoal de fonia é todo PATA-DE-ELEFANTE e um QRPp não tem vez.
Valeu pela experiência, que com certeza, será util em outras faixas.
Detalhes (aguardem !)