Um dos problemas encontrados pelos amantes de montagem de rádios é a indicação de freqüência. Nós estamos estudando a muito tempo este problema. Com o advento da Internet muitos colegas disponibilizaram seus trabalhos on line para pesquisa e para divulgar o conhecimento. Ainda através do correio eletrônico permitiu um trabalho de estudo em rede, ou seja hoje não é necessário um esforço individual para o desenvolvimento de um projeto e sim um esforço comum dirigido para o mesmo objetivo pois duas cabeças pensam melhor que uma...
Assim tomamos conhecimento do uso de contadores com Led, para indicação de freqüência em rádios, pelas paginas do Kazu Jf1OZL uma das pioneiras a divulgar montagens caseiras sem objetivos comercias que ainda pode ser vista em :
http://www.intio.or.jp/jf10zl/counter.htm
Baseado nesta idéia montamos nosso primeiro frequencímetro, com indicação com diodos leds, resolução de 1Hz e 20MHz de alcance.

Acondicionado em uma marmita temos a matriz de 8 X10 leds. Indicando de 1 a 99999999 Hz (99kHz)
Outro contador de freqüência que montamos foi baseado no aprendizado com este último mas utilizando circuitos integrados convencionais.

Resolução de 1 Hz, alcance de 60 MHz, a esquerda temos tomadas de entrada e também de saída de sinais de clock para testes de outros circuitos
Montamos ainda um contador para indicação dos 100 primeiros kHz de uma freqüência, montamos com circuitos integrados convencionais, vejam as fotos :


Este contador utiliza 01 CD4060 + 01 74HC132 + 01 74LS390 + 02 CD4543
Tomamos conhecimento de novos estudos, agora com nosso amigo Onno PA2OHH, que apresentava na época um contador simples funcionando com 3 circuitos integrados, que podem ser vistos em :
http://www.geocities.com/pa2ohh/sfreq.htm
E recentemente tivemos noticia de novas idéias agora do G0UPL nosso amigo Hans, onde ele reduziu o número de integrados para 2 e realizou uma montagem extremamente compacta, que pode ser vista em :
http://www.hanssummers.com/radio/sfreq/
Fizemos algumas montagens com circuitos destes sites, e em um deles tivemos problemas com um 74HC4040 que por problemas internos apresentava erros de contagem de exatamente 32 a mais, por ser múltiplo de 2, contatamos o Hans para tirar umas dúvidas... e foi assim que demos inicio discussão de idéias sobre contadores... trocamos também alguns Emails com o Onno .... e montamos este primeiro circuito experimental

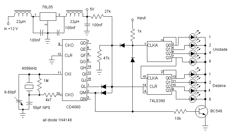
Dos 8 Leds empregados 4 lêem o valor da unidade e 4 lêem o valor da dezena
Esquema do circuito

A leitura é feita em binário que basta ser somada para a conversão a decimal assim 7032 kHz o led 2 da unidade estará aceso e os leds 1 e 2 ( 1 + 2 =3 ) da dezena ficando 32 ...
Outro exemplo 7079 kHz os leds 1 e 8 da unidade estarão acesos ( 1 + 8 = 9) e os leds 1, 2 e 4 da dezena ( 1 + 2 + 4 = 7 ) ficando 79...
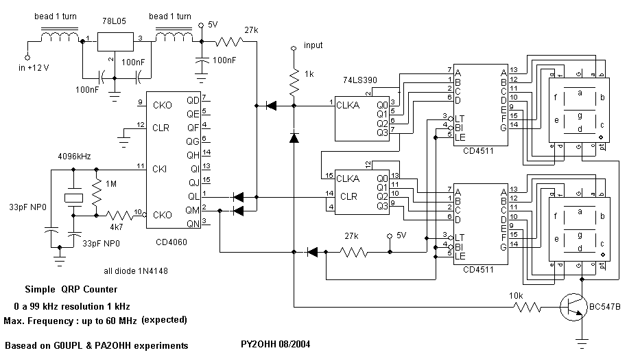
A partir deste trabalhamos novas idéias, com uma leitura mais fácil e aproveitando o uso dos diodos como portas lógicas, desenvolvemos um novo circuito :

Indicação de 7030 kHz
O circuito :

Descrição do circuito


O integrado CD4060 é oscilador de 4096 kHz controlado a cristal e divisor até 2 elevado a 14. Aproveitamos as saídas de 1kHz e 500Hz para controle de sinal e clock.
Para contarmos os kHz de uma freqüência, devemos contar durante 1 milisegundo, assim para um sinal de 7030 kHz contaremos 70 vezes 100 mais 30 durante este milisegundo. Um milisegundo é um ciclo de 1 kHz ou meio ciclo de 500 Hz (é daqui que retiramos o clock).
O valor 30 permanecerá após este tempo, pois o contador só contará na parte negativa do sinal de 500 Hz e este valor permanecerá até o final do sinal positivo (depois no próximo ciclo negativo ele continuaria a contagem ...)
O integrado 74LS390 para avançar o contador ele precisa que o sinal vá de positivo para negativo, para inibir a contagem durante 1 milisegundo um ciclo positivo é injetado na entrada, agora para contar ele fica neutro outro milisegundo no ciclo negativo.
Mas ele será resetado a zero pelo sinal vindo da porta E formada pelos diodos ligados aos pinos 1 e 2 do 4060 que farão a saída ser positiva somente quando os três sinais forem positivos ( +5V vindos pelo resistor, pino 1 e pino2 do CD4060).
Antes da ação do reset, logo após a contagem entra em ação o latch do 4511 que segura o valor enquanto for alimentado com positivo. Durante o ciclo negativo ele mostra o sinal como esta na entrada, para evitar isto temos o blank do 4511.
O blank do 4511 atua durante o ciclo negativo , assim durante a contagem ele apaga a saída do display e durante o ciclo positivo (latch) ele habilita o display.
O circuito foi montado no estilo totem + estilo auto-suportado (aranha), para compactar a montagem.

Vista lateral com os 4 CIs já montados - faltando o regulador de tensão
Foto da montagem estilo Totem com 4 CIs empilhados, mantendo o terra e o +Vcc em comum
Os dois displays foram colados com cola instantânea, e limados nas parte de traz formando uma base plana onde foi colado um CI 4511, com o pino 1 na direção do canto "e" do display led, este CI deve ser colado mais próximo deste lado, deixando um espaço para alojamento do cristal (lado do pino 8 do CI).
Este 1o integrado estará ligado ao display "unidade" . Deverão ser soldados nos pinos 1, 2, 6 e 7 fios finos que serão ligados posteriormente ao 74LS390.
Os pinos 3, 4, 5,8 e 16 deverão ser mantidos inteiros enquanto os outros terão que ser cortados no final da parte fina.
O 2o circuito integrado será outro 4511 coincidindo com os pinos do anterior.
Este CI estará ligado ao display "dezena". Deverão ser soldados nos pinos 1, 2, 6 e 7 fios finos que serão ligados posteriormente ao 74LS390.
Os pinos 4 e 5 deverão ser interligados. O pino 3 deverá ser ligado ao + 5V (pino 16)
Os pinos 8 e 16 deverão ser mantidos inteiros enquanto os outros terão que ser cortados no final da parte fina.
O 3o circuito integrado será o 74LS390 (74HC390) soldar pinos 8 e 16 aos pinos dos circuitos integrados já montados.
Os pinos 8 e 16 deverão ser mantidos inteiros enquanto os outros terão que ser cortados no final da parte fina.
Soldar os fios vindos dos 4511, previamente montados não deixando folga.
Soldar as interligações entre pinos 2 e 3 , entre 4 e 14, entre 7 e 15, entre 12 e 13.
Os pinos 8 e 16 deverão ser mantidos inteiros enquanto os outros terão que ser cortados no final da parte fina.
O 4o circuito integrado será o 74HC4060 (CD4060) soldar pinos 8 e 16 aos pinos dos circuitos integrados já montados.
Deixamos a critério do montador a soldagem dos outros componentes, devido ao tamanho diferenciado dos componentes.
Nós utilizamos um CI 7805 convencional, poderá ser utilizado os do tipo 78L05 menores em tamanho.

Montagem final com 25 mm de largura x 19 mm de altura x 25 mm de profundidade, na foto aparece o 7805 terminando a montagem.

Indicação de 7025 kHz

Comparação de tamanho, com a mesma função, é possível montar um contador de 8 dígitos muito compacto
Estamos ainda montando outros tipos de contadores .... aguardem .....
1. Montagem com 74LS390 indicando unidade e dezena em separado
73 de PY2OHH Miguell