Excitador
de SSB por fase - com gerador de quadratura de audio digital.
Baseado nos trabalhos de :
software e idéia JF3HZB Uebo
https://tj-lab.org/2018/07/06/af-psn/
Esquema base JA2NKD Ryuu
https://ja2nkd.blogspot.com/search/label/PSN.
Vídeo
deste excitador em 80, 40, 20 e 15m LSB

Montagem do excitador
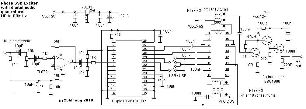
Esquema :

Descrição :
Amplificador de microfone normal, com ganho e 56 vezes, entrada no
conversor AD do DSpic.
O DSpic digitaliza o sinal, e processa o sinal entre 300Hz e 3kHz, nas
saidas temos o sinal já convertido para analógico
novamente e com 0º pino 26, 90º pino 25,
180º pino 24 e 270º pino 23. abaixo de 300Hz ou acima de 3kHz
a saída é nula (não necessitando de filtros).
O sinal vai para o Max2452 - datasheet
- aplication
note AN1047
que faz a
mixagem e esta desenhado para a modulação de SSB,
necessita apenas de um sinal de VFO com a frequencia de duas vezes a
frequencia de trabalho.
A chave entre os circuitos comuta duas fases, para que ocorra a
mudança de fase LSB ou USB.
O Max2453 apresenta uma impedancia de saida (pinos 1 e 16) de cerca de
20k o que complica um pouco. Os colegas japoneses optaram pelo uso de
um FET, eu usei um circuito com alta impedancia de entrada e ainda uma
redução de impedancia de quatro vezes via toroide. A
saída do buffer apresenta uma impedâcia baixa.
Montagem :
Montamos em uma placa padrão de 50 x 70mm (ebay).
O Amplificador de RF foi montado em módulo separado, pois este
é apenas um protótipo que estava em desenvolvimento.
O Dspic foi montado em uma placa adaptadora (ebay)
SOP28 28 pinos 1,27mm para DIP.
O max2452 foi montado tambem em uma placa adaptadora SOP16 16 pinos
1m27mm (Ebay)
para DIP.
O DSpic foi comprado pelo Ebay
e custou caro mas valeu ...cuidado ao comprar pois existem muitos
modelos diferentes com outras funções que não
servem para esta aplicação.
O max2452 foi comprado no Aliexpress
Para soldar os integrados usei esta pasta (ebay).

Na parte inferior da foto o TL082 (TL072), co centro o DSpic e o
max2452 acima.

Detalhe do max2452 com a entrada do VFO a direita e saida de RF a
esquerda.

Detalhe do módulo amplificador de RF. em baixo a direita
regulador de 3,3V.

Vista inferior da placa padrão ... não é
fácil montar protótipos...o layout tem que sair na hora e
nem sempre é o ideal... o importante é que funciona !
Publiquei como gravar o DSPIC,
pois não foi uma tarefa simples
... é necessário um software (gratuito) e um gravador
(pickit3). Descrevo passo a passo como gravar de um modo simples com
arquivo tipo HEX. E tambem do modo complicado...
73 de py2ohh miguel