Um Transceptor DSB de 2m simples

Este trabalho teve inicio a partir do contato com o Wilson ZZ2WXI, que reportou sobre o trabalho do John Price VK3AJG, a ideia do John era otima e resolvemos montar uma versão nossa.

Links

Trabalho do John

http://members.ozemail.com.au/~jgprice/2M-DSB.html

Artigo no solder smoke

http://soldersmoke.blogspot.com.br/2011/06/homebrew-vhf-phone-from-down-under.html

Blocos

Esquema

Montagem e substituições.

Esta montagem deve ser feita com extremo cuidado, levando em conta o aterramento e a blindagem entre etapas, não é aconselhavel montar em circuito impresso comum, o aterramento do conjunto, repito, é muito importante.

VXO

Utlizamos cristais de 18096kHz que estavam disponiveis, cristais de 24,010 a 24,200 tambem podem ser aproveitados.

O transformador Toko de 10mm é daqueles que possuem uma forma com 4 canaletas de enrolamento, utizamos fio fino 34 a 40.

Os capacitors de 280pF (sintonia grossa) e 30pF (sintonia fina) são dois capacitores plasticos de radios AM/FM.

O transistor BF240 pode ser substituido pelo BF199 ou BFR91 ou 2SC1906.

L2 é uma bobina autosuportada enrolada em broca de 3mm.

Trimmer de 30pF (verde), no oscilador, pode ser substituido pelo de 45pF (amarelo), os outros trimers de 30pF podem ser substituidos por de 20pF (rosa).

O capacitor de 330pF de styroflex pode ser substituido por um ceramico de 220pF ou 330pF.

L3 L4 e L5 são bobinas autosuportadas, enroladas em broca de 5mm e devem ser colocadas a 90 graus uma da outra (uma delas em pé).

É muito importante montar primeiro somente o VXO e ajusta-lo para variar de 18090 a 18000kHz.

O ajuste dos dobradores é bastante critico, pois exste a tendencia de ressoar em frequencias inferiores. Com calma o ajuste deve ser feito de tal forma que a frequencia mais baixa e a mais alta, já em 144MHz, fiquem estaveis.

O uso de um frequencimetro com pré escaler é recomendavel.

Depois de ajustado e blindado, use parafina para a fixação mecanica e para proteger da temperatura externa.

O circuito a seguir foi desenhado para o Ararinha 2m, mas pode ser montado para o Carcara 2m, alterando apenas o cristal.

foto do prototipo do VXO ararinha

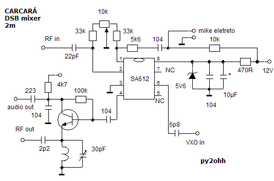
Mixer / Modulador

Como misturador utlizamos o NE602 (NE612/SA612/SA602), um circuito simples e eficiente com ajuste de portadora muito importante para transmissões em DSB.

O Circuito abaixo é o inicial, houveram modificações que constam do desenho do Carcará completo, nas versões de HF não utilizamos amplificador de microfone e o audio/ DSB saem pelo coletor com emissor a terra.

Em transmissão ajuste o trimpot para obter uma saida nula de RF sem modulação.

Outros modulos

Os demais modulos são identicos aos usados no BACURI

fotos

PA

DSB total

VXO mixer

Resultado :

Videos do QSO entre PY2OHH, operando o Carcará, antena J e PY2XT, Celso, operando TRX comercial em SSB, antena J. As antenas caseiras foram fabricadas pela "Ferramentaria Lima"

Confira, o funcionamento do RX no YouTube QSO entre py2ohh e py2xt escuta pelo Carcará lado py2ohh.

Confira o funcionamento do TX no YouTube QSO entre py2ohh e py2xt escuta pelo RX comercial lado py2xt

 

73 de py2ohh miguel