BITX
Descreveremos aqui nossa aventura montando o BITX, também falaremos de como altera-lo para outras faixas.
O BITX foi um projeto consagrado por muitos colegas de diversos países que montaram e falam muito bem dos resultados obtidos.
O BITX foi originalmente projetado pelo colega indiano Ashar Farhan e foi consagrado mundialmente após a grande utilização dele no desastre do Tsunami que varreu a costa indiana. A reportagem da CNN com a entrevista do Fahran montando BITX pode ser vista no Grupo BITX20 do Yahoo
http://groups.yahoo.com/group/BITX20/
que existe desde 2004 e conta com mais de 200 membros.
O esquema e detalhes da construção do BITX20, para 20m pode ser obtido em :
http://www.phonestack.com/farhan/bitx.html
Os detalhes de como selecionar os cristais e como calcular o filtro para SSB podem ser obtidos em :
http://www.phonestack.com/farhan/xcvr1.html
Os comentários, modificações podem ser vistos em :
http://groups.yahoo.com/group/BITX20/files/
===================================
Como alterar as bandas do BITX
Freqüência do VFO
A freqüência do VFO é obtida somando ou subtraindo a faixa de freqüências a ser coberta, com a freqüência de FI (10MHZ).
Ex 40m 7000 a 7300kHz
Teremos
10000 + 7000 = 17000
a
10000 +7300 = 17300
VFO cobrindo de 17000 a 17300kHz
OU
10000 - 7000 = 3000
a
10000 - 7300 = 2700
VFO cobrindo de 2700 a 3000kHz
IMPORTANTE
Verifique sempre se a freqüência do VFO multiplicada por um numero inteiro não fica próxima ou igual a freqüência de cobertura da faixa ou da freqüência do FI. (ex VFO em 3580 para 40m não é correto pois 2x3580= 7160 ). O ideal seria utilizar a freqüência do VFO superior a metade da freqüência máxima de cobertura e da freqüência do FI.
BOBINAS L1, L2, L3, L4, L5 e capacitores associados calcular a reatância capacitiva ou indutiva individual para 20m e após a reatância calculada calcular o valor do componente alterando a freqüência para a faixa desejada.
Tabela :

Os valores da tabela são os calculados, e devem ser ajustados conforme a necessidade, principalmente os capacitores que devem ser comerciais.
O indutor do LPF (filtro PI) deve ser mantido.
Quando montamos o BITX 40m, alteramos os indutores do filtro passa faixa para 4,7µH (4,03 na tabela), valor comercial que dispúnhamos na ocasião da montagem.
================================
Montando o BITX
O ideal é iniciar pela parte mais trabalhosa e difícil :
O Filtro de SSB
Este filtro é muito critico, pois ele retira uma das bandas do sinal de DSB, deixando passar somente a outra banda.
Adquira de 10 a 20 cristais de 10MHz, que devem ser do mesmo fabricante e preferencialmente do mesmo lote. Estes cristais podem ser encontrados por cerca de R$0,50 (U$0,20) no comercio.
Monte o circuito descrito de teste conforme descrito em :
http://www.phonestack.com/farhan/xcvr1.html
Nossa montagem :

Esquema

Layout - placa de 18 x 30mm
Os capacitores de 680pF deve ser de styroflex ou uma associação de capacitores NP0.
A chave que curtocircuita o capacitor de 33pF e feita com uma sobra de lide de componente.
A montagem não é critica, a tensão de 8V regulados podem vir de um zener, 78L08 ou 7808.
Identificar os cristais no topo, que evita sair no manuseio.
Testar os cristais no circuito acima, medir a freqüência com um frequencímetro com precisão de 10Hz ou melhor, anotar.
Curtocircuitar o capacitor de 33pF e medir novamente, anotar a nova freqüência.
Os cristais escolhidos devem estar dentro de uma variação máxima entre eles de 60Hz nas duas medições.
Resultado pratico de nossas medições :

Nota : as medições foram feitas com um frequencímetro com indicação mínima de 10Hz. Assim a leitura de 747 deve ser entendida como 9.997.470 Hz.
Somamos os valores de cada tipo de leitura de cada grupo, achamos a media de F1 e de F2, calculamos o desvio médio de freqüência e segundo o autor do BITX o valor do capacitor C1 será dado por 21 x media de desvio (em kHz) e C2 por 40 x a media de desvio.
Para o grupo D escolhemos a menor variação.
Note que no grupo A temos Z1 e Z13 tendo uma variação de 70Hz na leitura F1.
Adotaremos como C1 o valor de 56pF NP0 e para C2 120pF (já arredondados e com valores comerciais).
====================================
Vamos agora construir os módulos dos amplificadores bidirecionais, assim poderemos analisar nosso filtro.
Amplificadores bidirecionais :
No BITX temos 6 amplificadores bidirecionais (aqui tratamos pela identificação no esquema do transistor Qx), o mesmo circuito : sendo 4 idênticos (Q1, Q2, Q13 e Q12) e dois com pequenas diferenças (Q3 e Q11).
O circuito

A placa

Módulos Q1, Q2, Q13 e Q12

100nF cerâmico, resistores de 1/8 ou 1/4W, transistores 2N2222, 2N3904, BC547B ou C, BC548B ou C, BC107.
Eu utilizei o BF240.
Para montar corretamente seu transistor recomendamos procurar o datasheet na WEB, procurando por exemplo "2n2222.pdf" no Google.
O capacitor C neste caso de 100nF é montado depois.
Seqüência de montagem : Tr, 2k2, 220R e (emissor), 100R e, 100nf e, diodo, 220R c (coletor), 100R +, 1K b.
Teste : entrar com um sinal de RF (nosso caso 25MHz), shuntado com um resistor de 50R, com nível de 200mVp . obtemos na saída cerca de 1,5Vp.
Modulo Q3

Neste modulo temos o resistor de 470R e o capacitor na saída de 100pF diferentes.
Modulo Q11

Neste modulo apenas o resistor de 470R é diferente.
Montando os bidirecionais :

Monte os pares Q13 (Tx preto - superior) com Q1 (Rx vermelho - em baixo).
Importante : entre as ilhas 1 e 3 de ambos os módulos deverão ser soldados capacitores de 100nF (cerâmicos) correspondentes ao conectado entre ilha 3 e 4 no esquema.
Monte os pares Q12 (Tx preto - superior) com Q2 (Rx vermelho - em baixo).
Importante : entre as ilhas 1 e 3 de ambos os módulos deverão ser soldados capacitores de 100nF (cerâmicos) correspondentes ao conectado entre ilha 3 e 4 no esquema.
Monte os pares Q11 (Tx preto - superior - este tem resistor de 470R) com Q3 (Rx vermelho - em baixo este tem o capacitor de 100pF e o resistor de 470R).
Importante : entre as ilhas 1 e 3 de ambos os módulos deverão ser soldados capacitores de 100nF (cerâmicos) correspondentes ao conectado entre ilha 3 e 4 no esquema.
========================================
Montagem do filtro a cristal

Esquema do filtro
Os filtros foram escolhidos conforme procedimento já descrito, bem como o calculo dos capacitores.
Placa para montagem do filtro :

Layout

==========================================
Montagem do oscilador para teste do filtro
Para testarmos o filtro a forma mais simples é a de colocarmos um gerador de sinais na entrada e medir a tensão de RF de saída, e construir um gráfico.
Como é necessário um oscilador muito estavel e com uma variação de cerca de 20kHz, vamos montar a partir do oscilador BFO do BITX um oscilador com estas caracteristicas.

Layout sugerido

Para se obter frequencias acima da normal do cristal deverá ser soldado um jumper da ilha 1 a ilha 2, colocando o indutor em curto circuito.
As frequencias inferiores a da normal do cristal são conseguidas com o indutor em serie com o capacitor (sem o fio de curto circuito -jumper).
========================================
Ainda para um teste simples do filtro é necessário uma ponta de RF, que vai medir a voltagem de pico de RF.
PONTA DE RF
Os voltímetros apresentam muitos problemas ao se medir corrente alternada quando a frequência passa de 200 Hz.
Para medirmos alta frequência necessitamos de um adaptador.
O adaptador ou ponta de rf aqui descrito converte a rf em corrente contínua, que pode ser lida em um voltímetro convencional (analogico ou digital).
Uma ponta de rf é muito útil em ajustes, montagens, testes e medições de rf em geral (potencia, swr etc.).
Esquema

Materiais
01 capacitor cerâmico de 1000pF ou .001 ou 102 de 50 Volts
01 diodo de sinal 1n4148 ou 1n914; ideal diodo de germânio OA49, OA80 ou OA79 (maiores em tamanho)
01 resistor de 10.000 Ohms 1/8 W ou mais
01 capacitor cerâmico ou poliester de .1µF ou 104 de 50 Volts ou mais.
01 conector fêmea RCA
01 tubo de alumínio (ver texto)
01 ponta de prova (ver texto)
Montagem
Utilizamos uma placa de circuito impresso de 18mm por 12 mm, cortada da seguinte forma

O tubo foi conseguido de sucata de 20mm de diâmetro com duas tampas plásticas, há algum tempo tínhamos como embalagem de vitaminas C tubos de alumínio que serviriam muito bem para o uso (que voltaram às prateleiras...). Nada impede outros formatos.
Como ponta de prova utilizei uma sucata de multímetro que a parte plástica havia se quebrado (quem guarda tem), mas por R$1,00 compramos duas pontas novas no comercio.
A ponta vai no lado fechado do tubo, na tampa vai a tomada RCA. O terra interno é parafusado na carcaça e a garra jacaré também, com um fio de uns 10 cm.
O circuito deve ser isolado internamente, utilizamos saquinhos plásticos de embalagens.
Para a saída utilizamos uma tomada RCA macho, com duas garras jacaré coloridas e fios coloridos para conexão no multímetro.
Caso desejado, para medir frequências menores (ex. áudio) o capacitor de 1000pF deve ser aumentado de acordo com a frequência.
As leituras devem ter um acréscimo de 0,7 Volts (0,4 Volts no caso de diodos de germânio).
Utilização :
Diretamente para medir tensões de RF, o valor é em Volts de pico Vp, que é a metade do valor da tensão de pico a pico Vpp e 1,41 vezes menor que a tensão RMS Vrms.
1 Volts pico = (0,5 x Volts pico-a-pico ) = 0,7 x Volts RMS
1Vp =0,5 Vpp=0,7Vrms
===========================================
Antes de testar o filtro precisamos garantir as impedancias no filtro de entrada e de saida.
Para isto fizemos dois atenuadores de 50 ohms de impedancia de entrada / saida.
A impedancia do filtro a cristal é de 200 Ohms.
Assim a entrada do amplificador de FI deve "ver" 50 Ohms. Tambem a saida do amplificador de FI deve "ver" 50 Ohms.
A teoria como as explicações sobre estas impedancias podem ser encontradas no artigo original (veja link nesta pagina).
Temos uma planilha neste site para calculo de outros atenuadores.
Esquema

O outro atenuador é semelhante mas é de 50R -3dB e já é utilizado no proprio BITX, os resistores são 2 x 220R e 22R.
======================================
Como medir o desempenho do Filtro

Diagrama de blocos
Esquema

Procedimento :
Veja o exemplo :
|
HZ |
mVp |
|
10.001.900 |
13 |
|
10.001.710 |
20 |
|
10.001.430 |
40 |
|
10.001.230 |
68 |
|
10.001.060 |
105 |
|
10.000.890 |
145 |
|
10.000.730 |
169 |
|
10.000.520 |
189 |
|
10.000.400 |
205 |
|
10.000.180 |
228 |
|
10.000.020 |
273 |
|
9.999.980 |
280 |
|
9.999.950 |
296 |
|
9.999.930 |
305 |
|
9.999.730 |
375 |
|
9.999.655 |
380 |
|
9.999.640 |
390 |
|
9.999.430 |
380 |
|
9.999.350 |
380 |
|
9.999.200 |
380 |
|
9.999.060 |
382 |
|
9.998.910 |
383 |
|
9.998.880 |
390 |
|
9.998.740 |
397 |
|
9.998.650 |
401 |
|
9.998.580 |
403 |
|
9.998.490 |
405 |
|
9.998.380 |
406 |
|
9.998.200 |
392 |
|
9.998.100 |
389 |
|
9.997.980 |
380 |
|
9.997.850 |
370 |
|
9.997.710 |
343 |
|
9.997.540 |
330 |
|
9.997.320 |
301 |
|
9.997.200 |
288 |
|
9.997.090 |
265 |
|
9.996.940 |
246 |
|
9.996.600 |
209 |
|
9.996.380 |
194 |
|
9.996.260 |
187 |
|
9.996.100 |
183 |
|
9.995.950 |
177 |
|
9.995.750 |
177 |
|
9.995.600 |
158 |
|
9.995.450 |
133 |
|
9.995.290 |
111 |
|
9.995.160 |
98 |
|
9.994.810 |
62 |
|
9.994.520 |
42 |
|
9.994.150 |
26 |
|
9.993.920 |
20 |
|
9.993.770 |
16 |
|
9.993.600 |
13 |

Gráfico feito no Excell.
Outro filtro (com outros xtais) com capacitores de 88pF - 120pF - 88pF resultaram neste gráfico :

Neste segundo grafico os cristais foram escolhidos utilizando somente a frequencia direta, sem considerar o desvio com o capacitor de 33pF .
Notamos claramente dois picos de ressonancia.
O valor da banda de passagem de um filtro de SSB deve ser de 2,5kHz a 3,5kHz.
Para utilizar o filtro como LSB ou banda lateral inferior o sinal do oscilador de batimento (BFO ou OFB) deverá estar na parte superior do filtro proximo da linha vemelha a direita do grafico. Assim as frequencias inferiores passarão segundo as caracteristicas do filtro.
Para USB ou banda lateral superior o sinal do oscilador de batimento devera estar na parte inferior do filtro, proximo a linha vermelha a esquerda do grafico. Assim somente as frequencias superiores passarão segundo as caracteristicas do filtro.
Para CW o ajuste do oscilador de batimento segue ao recomendado para LSB.
Ex no segundo grafico, oscilador em 9.998.000 Hz passará frequencias de 9.998.000 - 9.994.700 = 3.300Hz a 9.998.000 -9.998.000 = 0Hz ou seja a parte inferior da portadora.
Segundo artigo do colega G3JIR J. ª Hardcastle, conhecendo-se a banda de passante de um filtro podemos recalcular os capacitores para uma banda passante desejada e vale a relação :
C ? / C1 = ( BW1 / BW? )^2
Onde C1 valor incial do capacitor e C? valor desejado
E BW1 valor inicial da banda passante e BW? Valor desejado da banda passante.
Quanto maior o valor dos capacitores menor sera a banda passante, e os capacitores poderão ser alterados para correção ou alteração da curva de resposta.
Descreveremos em breve outra forma de medir a resposta do filtro, utilizando a placa de som de um PC e um gerador de ruido branco. A visualização da curva é instantanea e muito pratica.
=======================================
Esquema do BITX40m
Este BITX40 foi montado e modificado.
Esquema
Foram adicionados:
Um pré amplificador de microfone, para adaptar o microfone de eletreto e ajustar o nivel de modulação.
Um pré amplificador de RF para melhorar o sinal recebido.
Um segundo oscilador BFO para gerar CW.
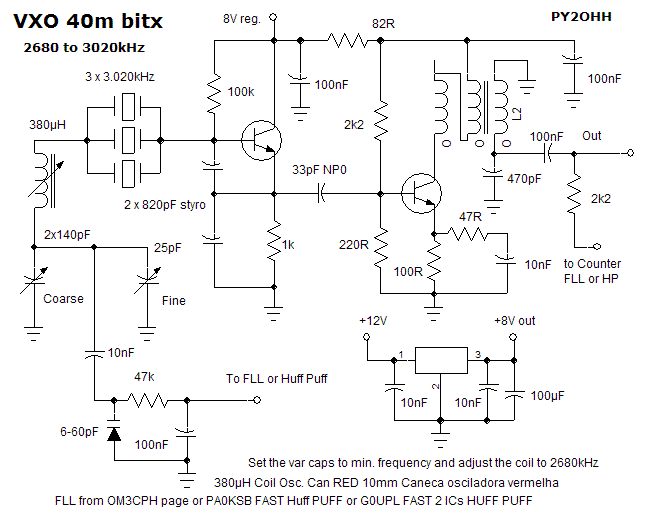
Esquema do VFO (VXO)
Este VXO apesar de ter uma estabilidade muito boa pode ser adaptado a estabilizadores FLL ou Huff Puff.
==========================================================
Esquema do Huff Puff adaptado do PA0KSB
Links :
http://home.wanadoo.nl/cmulder/ksbstabi.htm
PA0KSB HUFF PUFF
http://www.hanssummers.com/radio/huffpuff/library/index.htm
PA0KSB original articles
============================================================
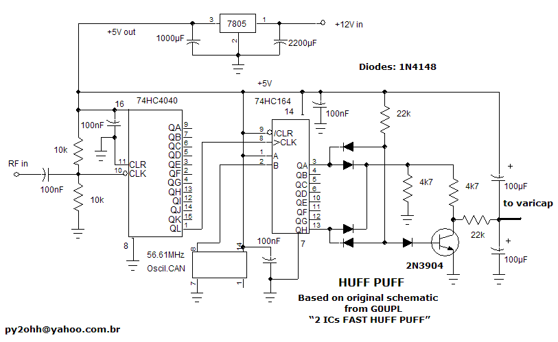
Esquema do Huff Puff baseado no de G0UPL Hans Summers
Links
http://www.hanssummers.com/radio/huffpuff/minimalist/fast/index.htm
2-chip VFO + "Fast" stabiliser - minimalist Huff Puff Hans page.
===========================================================
Temos ainda a possiblidade de estabilizar o oscilador via FLL, este FLL nos montamos e o Celso PY2XT tambem montou com sucesso. O FLL é interessante pois alem de estabilizar mostra a frequencia pois tambem é um frequencimetro e dos bons. O esquema e codigos de programação do PIC estão no link.
link:
FLL do OH6CJ Osmo,
Frequency counter with a PIC16F84 &LCD plus a FLL
http://www.qsl.net/om3cph/om3cph.html
CLICK:
>>PIC frequency meter >>> LCD display variants >>> OH6CJ
digital scale & frequency lock
=====================================================================
Outro VFO que montamos é controlado por um PLL (PIC16F84 + SAA1057)
Esquema do VFO
O esquema do PLL e os codigos de programação do PIC estão no link :
PLL SAA1057 with
PIC16F84 & LCD
http://www.freddospage.nl/?/intro.html
CLICK:
PIC16F84 >> SAA1057 Pll
=================================