TERMINANDO O RX DO BIGODINHO QRPp

Vamos incrementar a recepção do bigodinho adicionando um pré-amplificador de RF.
Com este amplificador teremos maior sensibilidade a sinais fracos.
Empregamos um transistor 2N3904, mas poderíamos utilizar BC546B ou C, BC547B ou C, ou ainda BC548 B ou C.

Componentes necessários
5 capacitores cerâmicos de 100nF
1 resistor de 2k2 1/8W
1 resistor de 1k 1/8W
1 resistor de 680R 1/8W
2 resistores de 220R 1/8W
1 resistor de 10R 1/8W
1 transistor 2N3904

Esquema

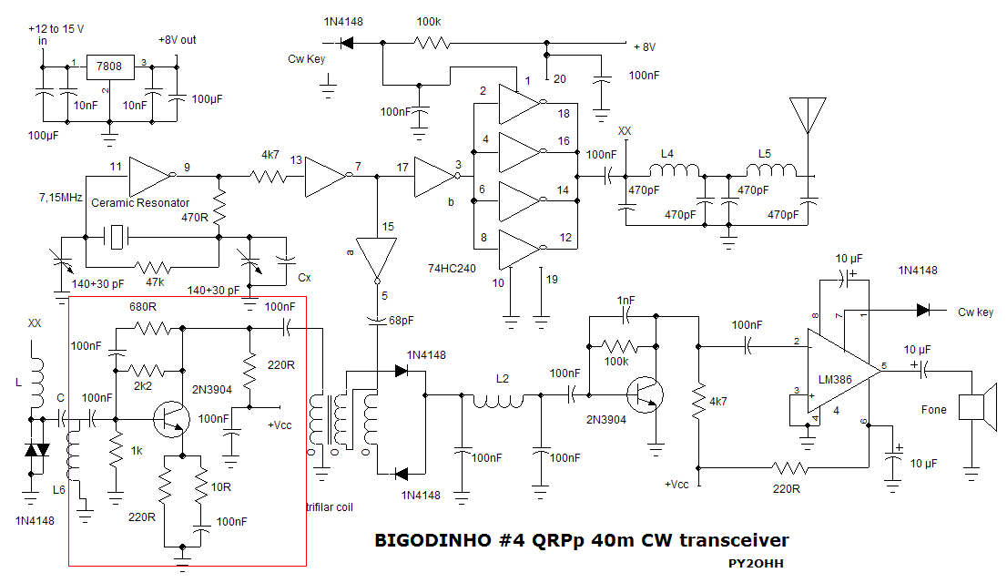
COMO FICA NOSSO BIGODINHO QRPp

Nota: o indutor L6 foi colocado para suprimir interferencia de radios comercias de ondas medias, o valor dele é de 0,1 a 2,2 microHenries.

 

LAST CHANGE IN THE RECEIVER OF BIGODINHO QRPp

We can improve the sensibility of bigodinho adding a RF preamplifier.
We use a 2N3904 transistor, but we could use BC546B or C, BC547B or C, or BC548B or C.

Necessary components
5 ceramic capacitors 100nF
1 resistor 2k2 1/8W
1 resistor de 1k 1/8W
1 resistor de 680R 1/8W
2 resistors de 220R 1/8W
1 resistor de 10R 1/8W
1 transistor 2N3904

Schematic

BIGODINHO QRPp now:

The coil L6 was added to circuit, in order to supress MW intereference.

Good luck

 

73 from py2ohh Miguel.