MELHORANDO O AUDIO DO BIGODINHO QRPp

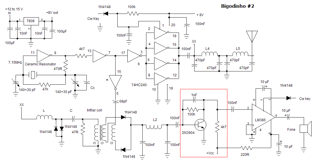
Vamos incrementar o áudio do bigodinho adicionando um pré-amplificador de AF.
Com este amplificador o áudio fica com um volume maior e com uma boa qualidade.
Empregamos um transistor 2N3904, mas poderíamos utilizar qualquer transistor NPN de uso geral, que o resultado será praticamente o mesmo.

Componentes necessários
1 capacitor cerâmico de 100nF
1 capacitor cerâmico de 1nF
1 resistor de 100K 1/8W
1 resistor de 4k7 1/8W
1 transistor 2N3904

Esquema

Layout

 

Como fica o nosso BIGODINHO QRPp

IMPROVING the AUDIO one Of the BIGODINHO QRPp

We can develop the audio one of bigodinho adding a AF preamplifier.
With this amplifier the audio volume increase with a good quality.
We use a 2N3904transistor, but we could use any general purpose NPN transistor, that the result will be practically the same.
Necessary components
1 ceramic capacitor of 100nF
1 ceramic capacitor of 1nF
1 resister 100K 1/8W
1 resister 4k7 1/8W
1 transistor 2N3904

Schematic

Layout

BIGODINHO QRPp now:

 

73 de PY2OHH