
In English
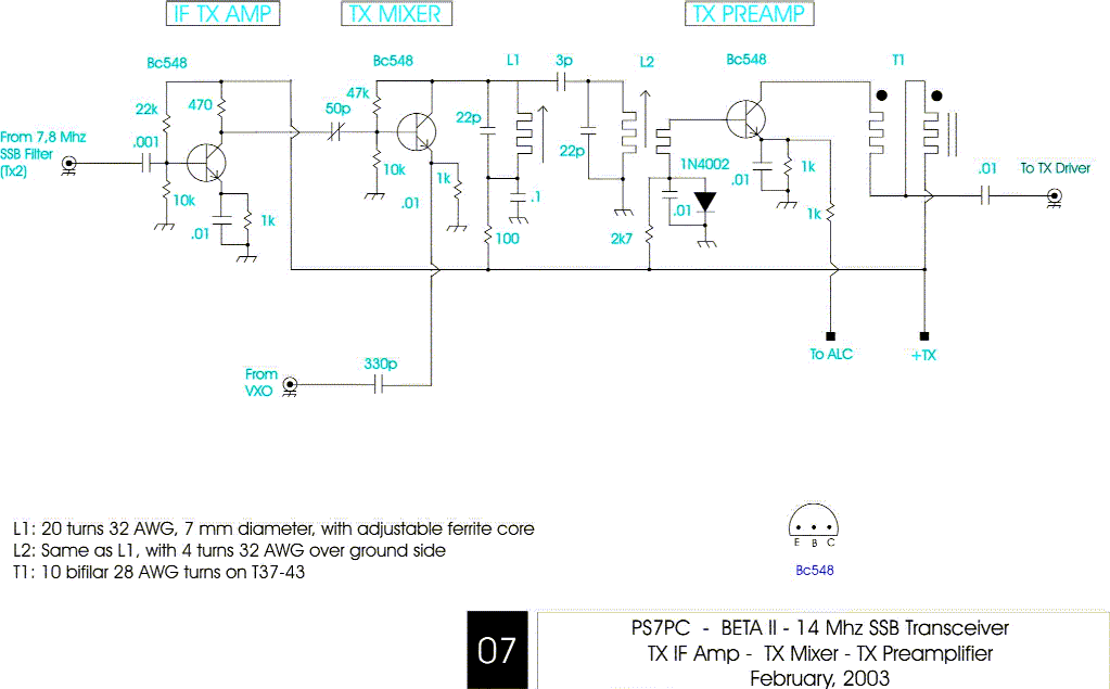
CARLÃO (this is a Carlos PS7PC nickname Carlão = big Carlos) sent me a Email with the schematics of BETA II.
This transceiver is a new version of a rig published in AN-EP, a traditional brazilian Ham magazine of 1992, march / april issue.
With this rig Carlão worked 140 countries in SSB mode, using antenas from a dipole to a 3 elements yagi (3DX3 - Electril antenna is a 3el triband - made in Brazil).
Carlão said : "I have built this new rig two years ago and, since them, it brings me only happiness".










