ARARINHA #2 update jan/2007

Foto: No painel ainda faltam os LEDs, o controle é de volume de recepção.

“ ...4 Watts e eu que estou com 250Watts !”

“ ..mas 4W é o que tenho de saída no driver para o amplificador de potencia...”

“... se você não dissesse que era caseiro eu nem imaginaria...”

“...modulação limpa e clara...excelente...”

Estes foram alguns comentários em QSOs.

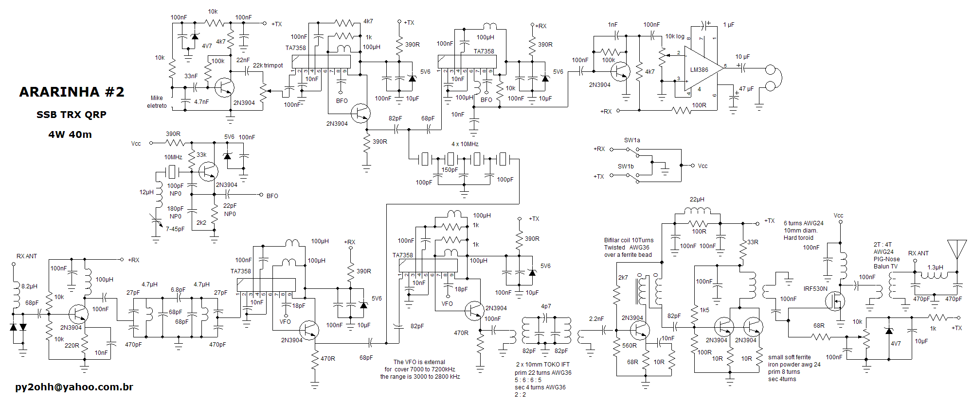
Um transceptor QRP simples e eficiente de SSB, com 4 Watts de potencia para os 40m (outras faixas com modificações).

O ARARINHA1 tinha alguns problemas de casamento de impedâncias que demos uma solução simples e que funcionou muito bem.

A saída do mixer dos TA7358 apresenta alta impedância, colocamos um transistor com saída pelo emissor reduzindo assim a impedância e melhorando os resultados.

Esquema

Funcionamento

RX:

Montamos um front end convencional com casamento de impedâncias por derivação capacitiva.

Para o amplificador de RF em 7Mhz / mixer empregamos o TA7358, note que o mixer requer muito pouca excitação. Aqui o mixer mistura o sinal de 7MHz com o do VFO e temos 10MHz na saída. O transistor 2N3904 é utilizado para diminuir a impedância de saída do mixer

O filtro ladder a cristal foi empregado um de 4 pólos, os cristais foram escolhidos pela freqüência de oscilação mais próxima uma da outra diretamente e repetimos com um capacitor de 33pF em serie com o cristal.

Para amplificador de FI (10MHz) e mixer / detector empregamos outro TA7358.

O amplificador de áudio emprega um circuito de áudio já consagrado (do BIGODE).

O oscilador VFO é externo e será descrito em outra pagina deste site.

O oscilador BFO é um circuito com o transistor 2N3904 que também já foi empregado em outros circuitos nossos.


TX:

O amplificador de microfone foi simplificado em relação ao ARARINHA1.

O modulador balanceado é o TA7358, que não necessita de ajustes.

O filtro de SSB ou ladder é o mesmo da recepção.

O amplificador de FI e segundo mixer é oTA7358. Na saída do TA7358 já temos o sinal de SSB em 7MHz.

Para separ outros sinais indesejáveis temos um filtro indutivo com acoplamento critico.

A seguir, temos um amplificador de RF (buffer) com um 2N3904.

O próximo estagio é o driver com dois 2N3904 em paralelo daí temos o amplificador de potencia com o IRF610.

O chaveamento TX/RX é feito por uma chave de dois pólos duas posições comandada manualmente.

Montagem:

Apesar de que a primeira vista o circuito pareça complicado, ele não é. Os TA7358, com regulador zenner, com o 2N3904 e todos os componentes associados cabem em um modulo de 20 mm por 25 mm.

As outras partes do circuito também ficaram compactas. Resultando em uma placa de 120 mm por 70 mm contendo todo o circuito, como podemos observar pelas fotos.

Uma montagem detalhada passo a passo com descrição dos ajustes dependera do interesse despertado.

Testes

Nos testes conseguimos contatos com Uruguai CX e com o Estado do Sergipe PP6.

Alteração :

Alteramos o transistor de saida pelo IRF530N que aumentou a potencia de saida para 8W.

73 de PY2OHH Miguel

 

ARARINHA #2

Picture: Panel left to right, phone or speacker jack, switch TX/RX, audio volume and mike jack. There are two LEds missing (midle).


A simple transceiver QRP of SSB, with 4 Watts of output power for 40m

Schematic:


Functioning

RX:

We use a conventional front end.

For the amplifier of RF in 7 MHz/ mixer we use the TA7358, note this mixer requires little excitement .Here the mixer mixes the signal of 7MHz with the VFO and we have 10MHz in the exit. We employ a transistor 2N3904 to change the high impedance of TA7358 mixer to low.

The ladder crystal filter used 4 poles.

For IF amplifier (10MHz) and to mixer/detector we use another TA7358.

In the audio amplifier we use 2N3904 and a LM386.

The VFO oscillator is external and will be described in another page of this site.

The BFO oscillator is a circuit with one transistor 2N3904.

TX:

The microphone amplifier is simple than that we use in ARARINHA1.

The balanced modulator is TA7358, that it does not need adjustments.

The filter of SSB or ladder filter is the same of the reception.

The amplifier of IF and mixer is theTA7358.

In order to separate other signals undesirable we have an inductive coupling filter.

The following circuit is a buffer using a 2N3904.

The next circuit is the driver with two2N3904 from there we have the power amplifier with IRF610.


Keying TX/RX is made by an key commanded manually.

Assembly:


We build all modules in a board of 120mm by 70mm, each TA7358 module (with zenner diode, 2N3904 and others components) has 20x25mm.


If many ham will be interested in build one ARARINHA, I will describe in details of building tips, adjustments and tests.

Tests

In the tests we made QSOs contacts to Uruguay CX until PP6 Sergipe Brasil State.

Mods

I replace the PA transistor by IRF530N that improves the power to 8W.

73 de PY2OHH Miguel